
1-7年级学习资料 每日更新


今日分享:
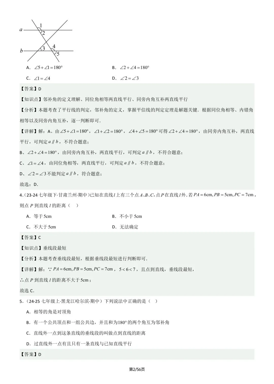
七年级下册人教版数学期中真题百题大通关含答案可打印
文末有完整电子版领取方式












有完整高清电子版PDF 文档含答案可打印

完整电子版资料领取方式:
①:点一点右下角的“👍”和“❤️”
②:在公众号“发消息”,输入:【七年级】
文章来源:
四季读书网
版权声明:本文内容由互联网用户自发贡献,该文观点仅代表作者本人。本站仅提供信息存储空间服务,不拥有所有权,不承担相关法律责任。如发现本站有涉嫌抄袭侵权/违法违规的内容, 请发送邮件至23467321@qq.com举报,一经查实,本站将立刻删除;如已特别标注为本站原创文章的,转载时请以链接形式注明文章出处,谢谢!