
小编给大家汇总了今年各区自招模拟考真题、历年一模真题、历年二模真题的电子版,家长们可以下载打印,让孩子进行练习,可拉至文末下载!
各区青岛初三一模时间已陆续确定,大致如下——
市南区:预计安排在4月13日-14日
市北区:预计安排在4月15-16日
李沧区:预计安排在4月17-18日
崂山区:预计安排在4月15日-16日
城阳区:预计安排在4月15日-17日
西海岸:预计安排在4月16日-17日
胶州市:预计安排在4月16日-17日
即墨区:预计安排在4月23日-24日
莱西市:预计安排在4月18日-19日
备注:后续若有变化,我们会继续更新
文章篇幅有限仅展示部分试题!
中考一模





一模真题




文章篇幅有限,仅展示部分内容
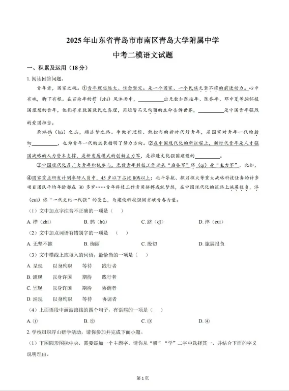
中考二模

青大附二模




文章篇幅有限,仅展示部分内容
真题领取流程如下↓↓↓
真题下载
1:关注本账号“青岛学习规划”👇
2:扫描下方二维码 备注“模考”

16年青岛升学规划经验
专注青岛本地教育
升学规划|学习方法|真题资料等干货输出

往期精选
青岛这一区期中考试时间定了!附青岛各区历年3-8年级期中真题下载!

点分享

点收藏

点在看

点点赞
文章来源:
四季读书网
版权声明:本文内容由互联网用户自发贡献,该文观点仅代表作者本人。本站仅提供信息存储空间服务,不拥有所有权,不承担相关法律责任。如发现本站有涉嫌抄袭侵权/违法违规的内容, 请发送邮件至23467321@qq.com举报,一经查实,本站将立刻删除;如已特别标注为本站原创文章的,转载时请以链接形式注明文章出处,谢谢!