




















文章来源:
四季读书网
版权声明:本文内容由互联网用户自发贡献,该文观点仅代表作者本人。本站仅提供信息存储空间服务,不拥有所有权,不承担相关法律责任。如发现本站有涉嫌抄袭侵权/违法违规的内容, 请发送邮件至23467321@qq.com举报,一经查实,本站将立刻删除;如已特别标注为本站原创文章的,转载时请以链接形式注明文章出处,谢谢!





















上一个陕西中考作文满分押题!5 篇必背范文 + 写作秘籍,陕西初三生直接套用拿高分
下一个当前已是最新一个了
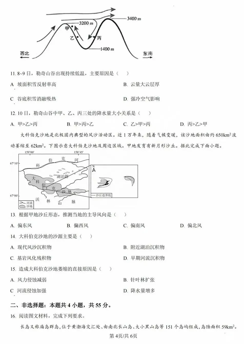
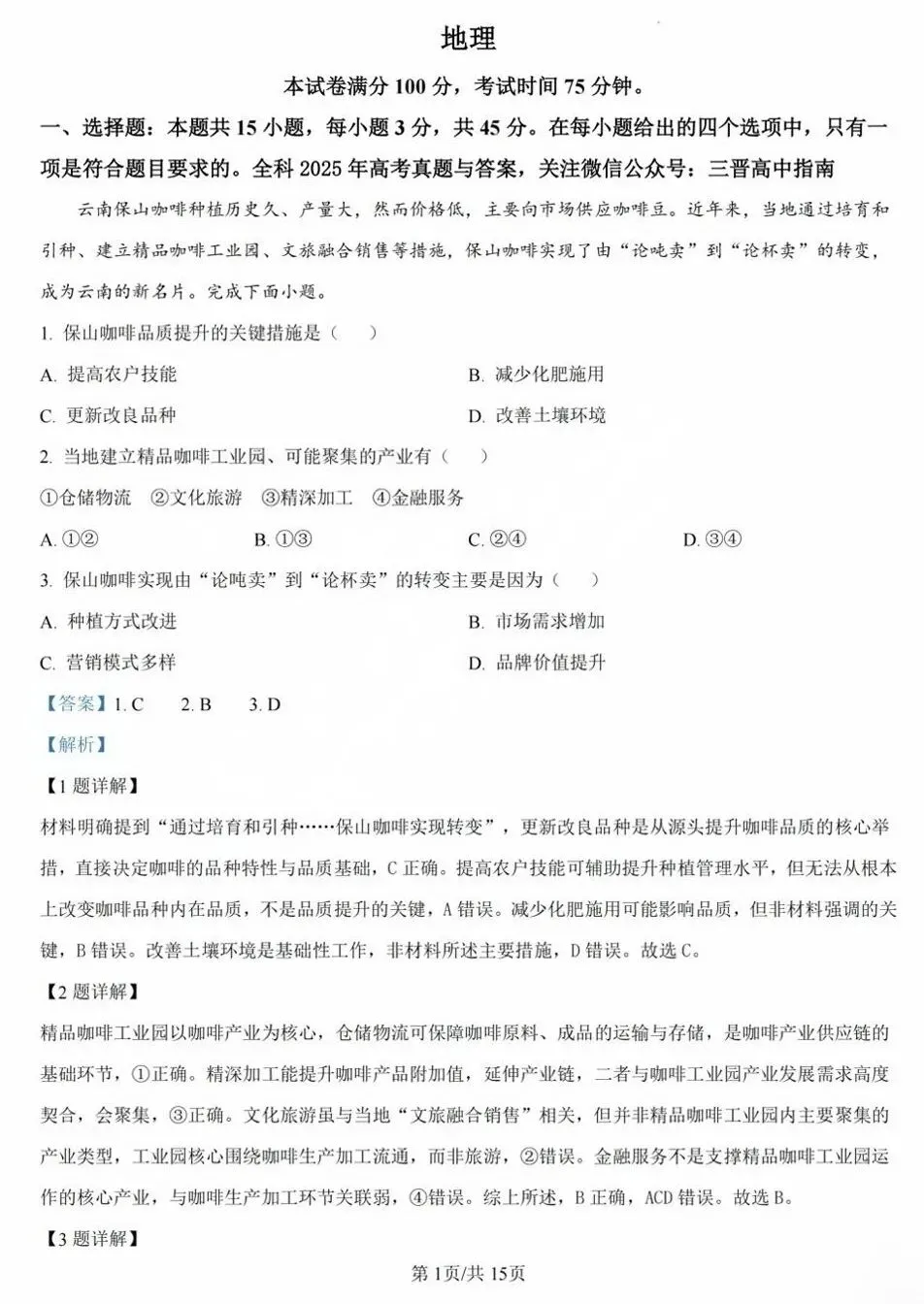
抱歉,评论功能暂时关闭!