
扫码添加“家长圈小助理”
邀请你进入【东莞家长群】

2026年东莞中考体育现场考试已经开始,4月8日至4月20日进行,一起看一下考试项目以及成绩评定标准。
2026年我市体育中考由《国家学生体质健康标准》测试和现场考试两个部分组成,计入初中学业水平考试成绩的总分为60分,其中《国家学生体质健康标准》测试占比10%,总分折合为6分;现场考试占比90%,总分折合为54分。
现场考试包括必考、体能素质、选考三类考试项目。
1.必考项目
(1)1000米(男生)、800米(女生),
(2)100米游泳。
考生从上述考试项目中选择一项考试。
2.体能素质
男生项目为:引体向上、原地双手正面投掷实心球、平行梯悬垂攀移、一分钟双杠杠端跳起支撑前摆下、立定跳远。
考生从上述考试项目中选择一项考试。
女生项目为:1分钟仰卧起坐、原地双手正面投掷实心球、平行梯悬垂攀移、一分钟双杠杠端跳起支撑前摆下、立定跳远。
考生从上述考试项目中选择一项考试。
3.选考项目
(1)篮球运动能力:运球绕杆—投篮—运球至折返点—运球绕杆—投篮—传球至目标圈—加速跑至终点。
(2)足球运动能力:运球绕杆—传接球—射门—加速跑至终点。
(3)排球运动能力:发球—自抛垫球、传球、扣球—拦网—加速跑至终点。
(4)气排球运动能力:拦网—传球—传球接击球—垫球—垫球接击球—发球。
(5)素质四项:连续完成俯卧撑8次<男>、6次<女>—跳跃5个障碍—连续前滚翻<2次>—30米跑。
(6)十字障碍跑。
(7)三角蛇形跑。
(8)60米跨栏。
(9)上步三级跳远。
考生从上述考试项目中选择一项考试。
采用《国家学生体质健康标准》初中学生测试项目。具体分数评定要求如下:
1.普通考生《国家学生体质健康标准》测试成绩根据学生在初中阶段三个学年参加《国家学生体质健康标准》测试的结果进行计算,占比分别为初一年级30%,初二年级30%,初三年级40%。按照10分的原始成绩计算,初中一、二年级,在规定时间内完成测试达到及格标准的每学年得3分,未达到及格标准的学生得1分,未按要求在规定时间内完成测试的学生得0分;初中三年级,在规定时间内完成测试达到及格标准的得4分,未达到及格标准的学生得2分,未按要求在规定时间内完成测试的学生得0分;每学年成绩折合规则为:实际成绩×0.6分。
2. 因身体健康问题或患有其他不适合剧烈运动疾病办理免修体育与健康实践课手续的学生(必须出具初中阶段免执行《国家学生体质健康标准》的手续表)得8分,三年成绩折合为8×0.6,即4.8分。
3. 因残疾丧失运动能力的学生,应当凭《中华人民共和国残疾人证》办理免修体育与健康实践课手续(并存入学生档案),该生《国家学生体质健康标准》测试成绩按照每学年满分记录;无残疾证而办理免修体育与健康实践课手续的学生,其《国家学生体质健康标准》测试成绩均按照上述第2点情形处理;鼓励残疾学生在专业指导下进行力所能及的日常体育锻炼。
普通考生现场考试
普通考生参加现场考试,考试时按一类评分标准评价赋分。现场考试成绩为以上三类项目成绩的平均分,满分为100分。必考、体能素质、选考单项满分均为120分,三项成绩可互补,平均分超过100分的按100分计,平均分不超过100分的按实际得分进行折算。现场考试各单项成绩保留原始成绩,平均分“四舍五入”保留两位小数。现场考试成绩折合后计入初中学业水平考试分数,折合分数=现场考试成绩/100×54分。
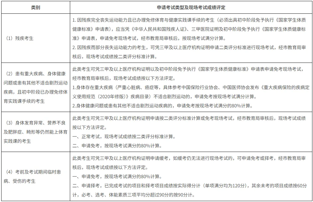
特殊考生的现场考试成绩评定方法如下:

*本文内容源于网络,出于分享目的转载。著作权归原作者所有,若存在问题请联系删除。
往期回顾
东莞多所大学集体迎好消息!大湾区大学跨省招生,理工/科技学院两所高校同步“上新”!
