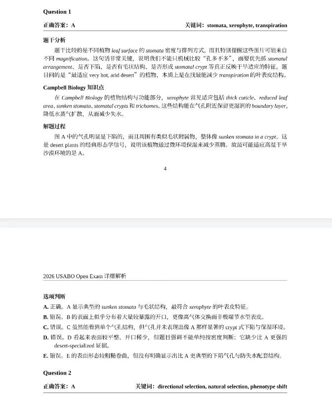
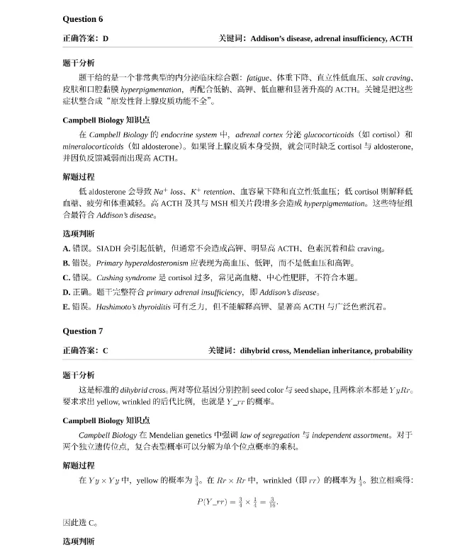
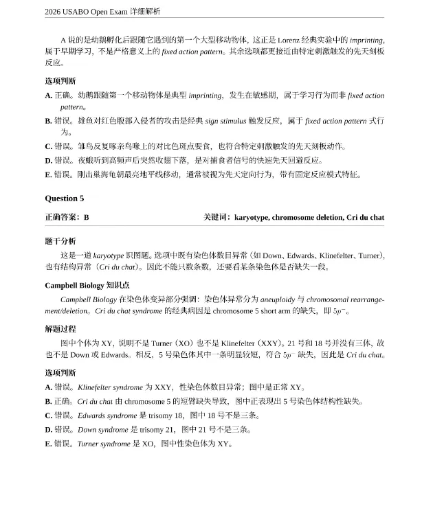
2026 年 USABO 美国生物奥林匹克竞赛已于4 月 4 日圆满收官!作为全球高中生生物竞赛的 “顶流”,今年赛事延续高难度、强综合性特点,更融入神经生物学、生物信息学两大前沿考点,全面检验学子的生命科学素养~
小编帮助大家整理了2026年USABO竞赛真题及解析,完整版可划到文末领取噢~~









这份USABO竞赛真题解析十分的全面,每道题老师都讲解的十分透彻,添加小助手即可领取~

2026年USABO竞赛
真题解析+讲座预约
扫码添加小助手噢~


文章来源:
四季读书网
版权声明:本文内容由互联网用户自发贡献,该文观点仅代表作者本人。本站仅提供信息存储空间服务,不拥有所有权,不承担相关法律责任。如发现本站有涉嫌抄袭侵权/违法违规的内容, 请发送邮件至23467321@qq.com举报,一经查实,本站将立刻删除;如已特别标注为本站原创文章的,转载时请以链接形式注明文章出处,谢谢!