广东省书法专业统考真题(2026年) 附2023年-2025年统考真题

四季读书网 8 0
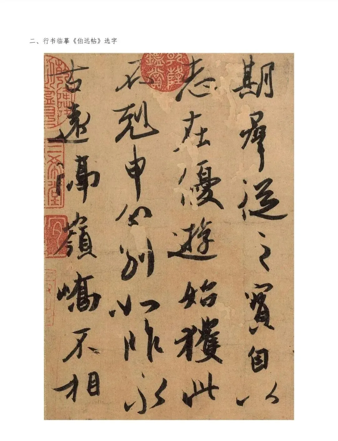
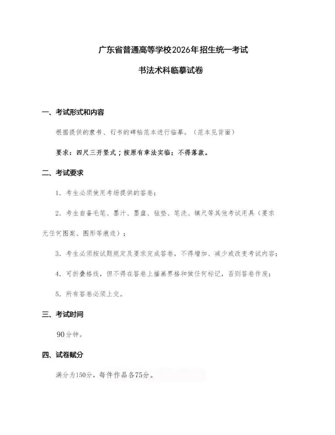
广东省书法专业统考真题(2026年) 附2023年-2025年统考真题

广东省书法专业统考真题(2026年) 附2023年-2025年统考真题 第1张

广东省书法专业统考真题(2026年) 附2023年-2025年统考真题 第2张

书法艺考重要资料点击查看

广东省书法专业统考真题(2026年) 附2023年-2025年统考真题 第3张
广东省书法专业统考真题(2026年) 附2023年-2025年统考真题 第4张
广东省书法专业统考真题(2026年) 附2023年-2025年统考真题 第5张
广东省书法专业统考真题(2026年) 附2023年-2025年统考真题 第6张

广东省2025年书法统考真题

广东省2024年书法学专业统考真题

广东省2023年书法统考真题

更多艺考信息 点击关注 ↓↓↓

抱歉,评论功能暂时关闭!