深圳中学最新试卷和解析来了!

四季读书网 9 0
深圳中学最新试卷和解析来了!
前段时间考的深圳中学卷,难度不小,很多都是经典问题改编。
深圳中学最新试卷和解析来了! 第1张
第八题看着吓人,其实挺好分析的。。第二个因式Δ<0的话四个点构成等腰梯形(共轭复根),肯定有共圆。
深圳中学最新试卷和解析来了! 第2张
11题来自上海卷,之前上课讲过,其实可以当不等式问题来做。
深圳中学最新试卷和解析来了! 第3张
14比较容易,这类问题做多了都知道,拉两条斜率是1的切线: f(x)的切线y=x+1,g(x)的切线y=x-1,|AB|≥两切线距离=根号2,切点取等, 可以口答.
深圳中学最新试卷和解析来了! 第4张
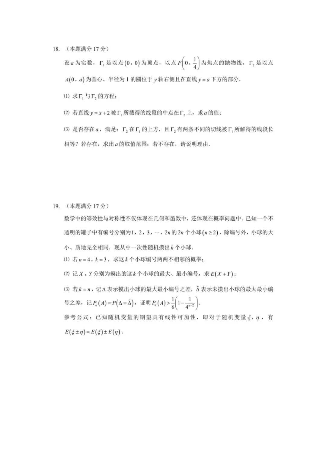
18题据说来自东京大学入学考试,我感觉用和圆相切条件把直线化单变量然后硬撸就行.
深圳中学最新试卷和解析来了! 第5张
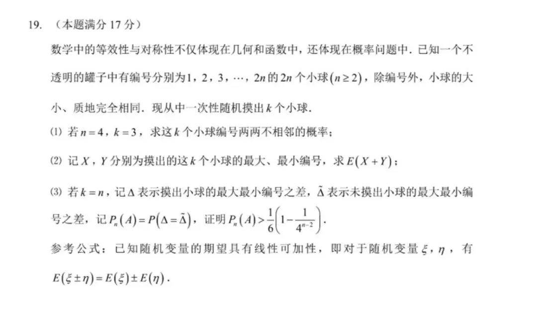
19题改编自2014江西卷(见下)
深圳中学最新试卷和解析来了! 第6张
其实这个概率明显可以写成组合数求和,接下来无非是组合数放缩; 我认为深中这道题形式提示非常明显,显然与公比为4的等比放缩有关,所以联想到用C(2n,n)<C(2n-2,n-1)来依次放即可.
[其实完全没必要留1/4^(n-2)这项。。把圈里的2=C(2,1)留下,用一样的放缩明显能搞到1/6]
深圳中学最新试卷和解析来了! 第7张
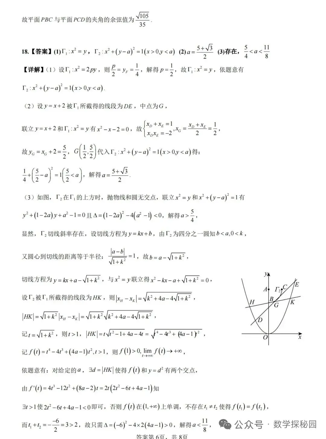
全卷和答案(答案来自公众号: 数学探秘园)
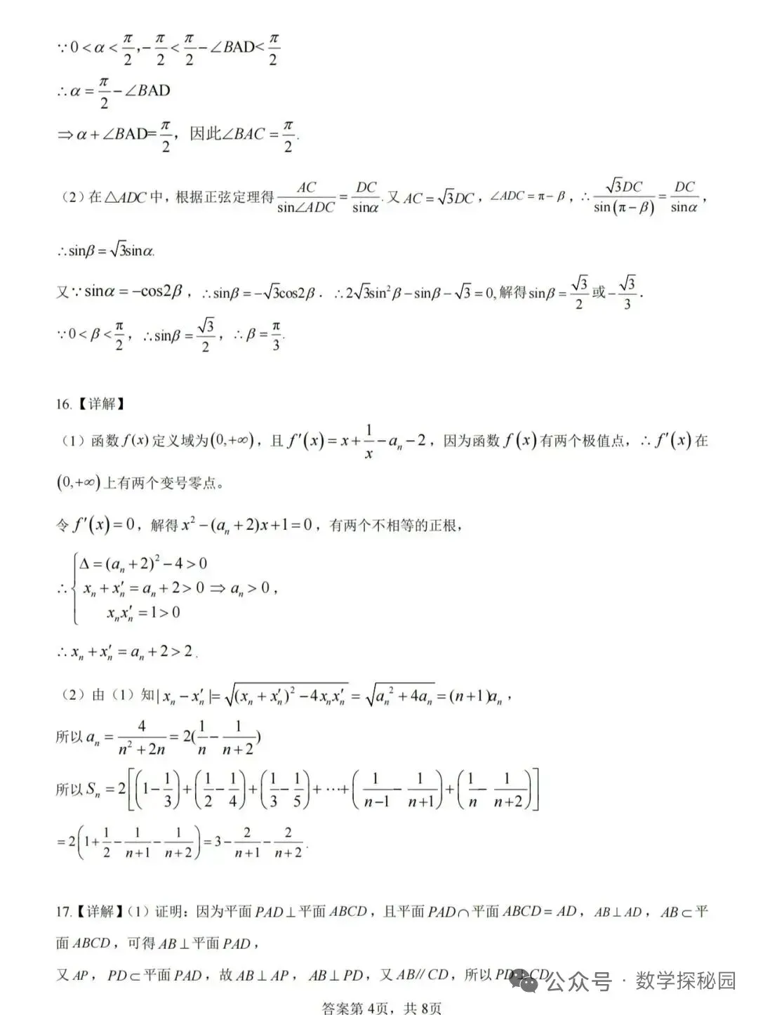
深圳中学最新试卷和解析来了! 第8张
深圳中学最新试卷和解析来了! 第9张
深圳中学最新试卷和解析来了! 第10张
深圳中学最新试卷和解析来了! 第11张
深圳中学最新试卷和解析来了! 第12张
深圳中学最新试卷和解析来了! 第13张
深圳中学最新试卷和解析来了! 第14张
深圳中学最新试卷和解析来了! 第15张
深圳中学最新试卷和解析来了! 第16张
深圳中学最新试卷和解析来了! 第17张
深圳中学最新试卷和解析来了! 第18张
深圳中学最新试卷和解析来了! 第19张
春季直播课程正在火热报名中(上过的直播课都有回放),讲难题的思想方法和破题之道,含高考前课内外答疑.
深圳中学最新试卷和解析来了! 第20张
喜欢本文内容的可以点击下方链接关注公众号: 集英苑, 我们会不断推出原创题、题目解析、专题讲座等内容,详见:集英苑成立至今最值得读的50篇推文

抱歉,评论功能暂时关闭!