点击上方蓝字 关注我们
2026 沿途有你
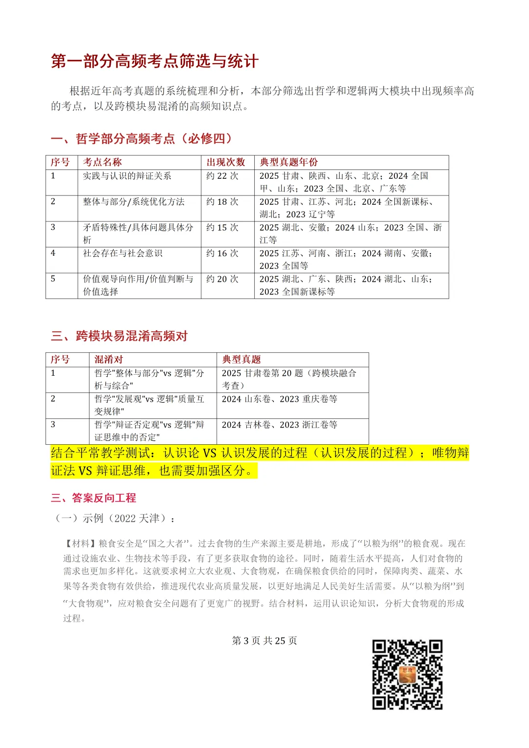
哲学和逻辑,新高考里两本“烧脑”的书。很多同学复习时要么死记硬背,要么混淆不清。备考抓住一个核心思路,两本书争取进步。
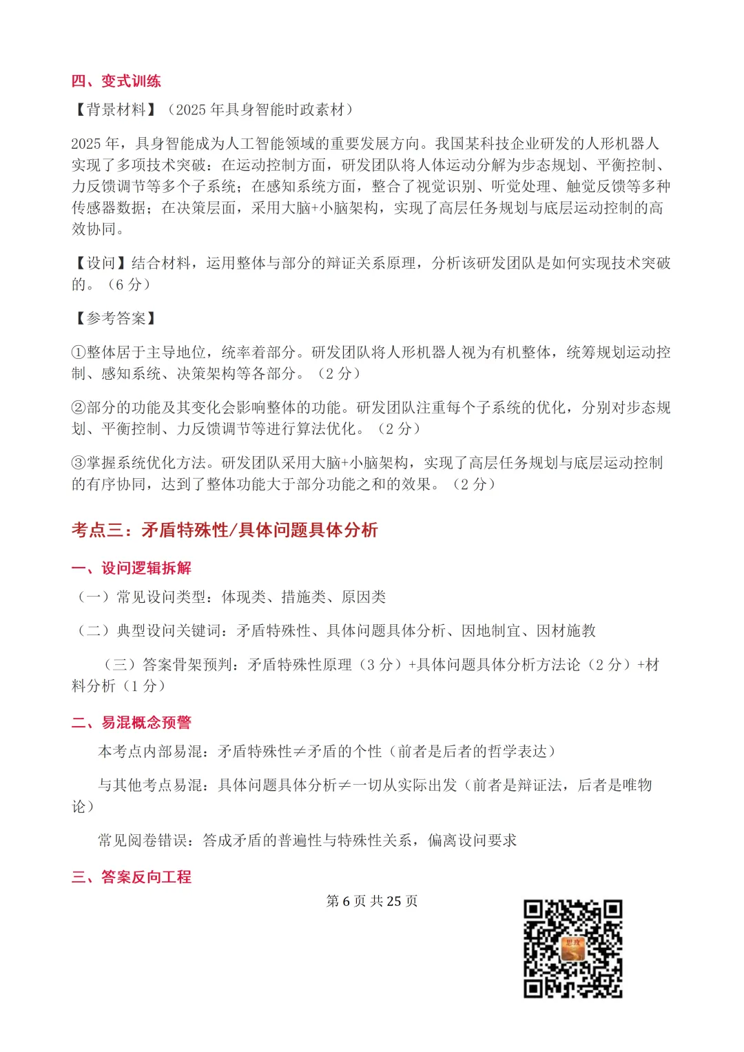
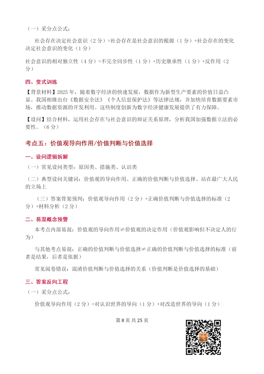
哲学:背“骨架”,练“贴标签”。哲学考的是“世界观+方法论”。复习建议不要再从头翻书,而是把高频原理列成一张表:唯物论、辩证法、认识论、唯物史观、价值观,每个板块3-5个核心原理。剩下的就是练“贴标签”——看到材料里“根据实际情况”就贴“物质决定意识”;看到“既要…又要…”就贴“矛盾对立统一”;看到“人民”“群众”就贴“群众观点”。选择题和主观题都靠这个“肌肉记忆”。
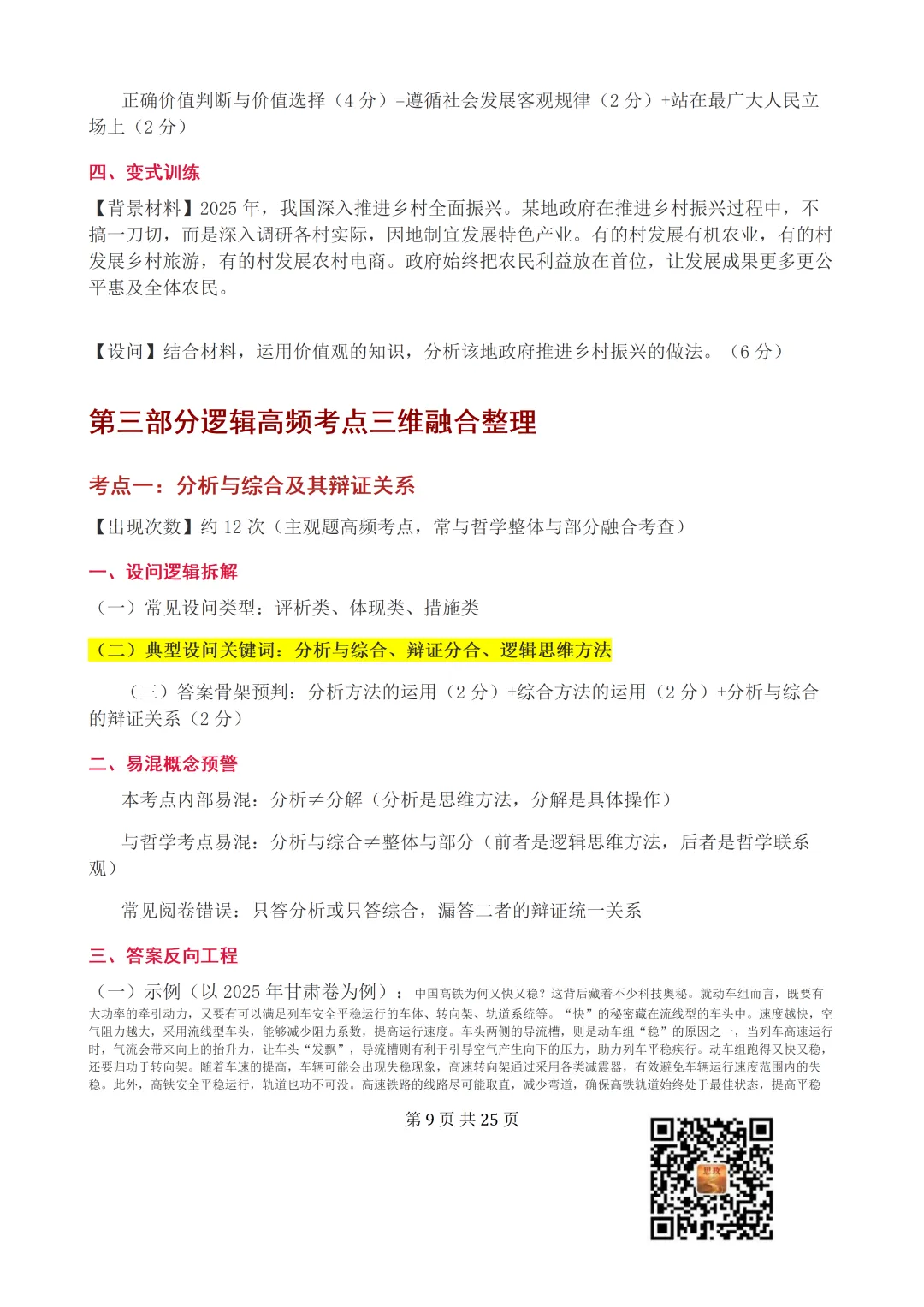
逻辑:抓“规则”,破“混淆”。逻辑考的是“思维规则+思维方法”。最容易丢分的是三组混淆:辩证思维vs唯物辩证法、质量互变vs发展观、分析与综合vs整体与部分。区分方法很简单——问“事物怎么变”的是哲学;问“我们怎么想”的是逻辑。逻辑复习不用背太多,把三段论规则、假言推理规则、创新思维方法(发散、聚合、逆向、超前)各练3道真题。
两本书的共同秘密:思维层级。哲学是“底层操作系统”,告诉你世界是什么样的、人该怎么活。逻辑是“应用程序”,教你具体怎么想问题、怎么推结论。先有哲学立场,才有逻辑方法。复习时把两本书打通——比如用哲学的矛盾观去理解逻辑的“分析与综合”,用哲学的发展观去理解逻辑的“质量互变”。最后啰嗦一下:不要贪多,高频考点反复练,混淆点反复辨。60天,来得及。



























复习关键:带着问题背政治,高中政治7册教材背诵资源(核心必答+拓展补充+答题逻辑)
高效:政+法+当代多极化高考真题核心语料库(Word免费获取)
《经济与社会》+经济全球化核心语料库(政策+时政+情境+教材+提炼+组织)附Word免费获取
悟:高中政治学习“反思·内化·外化”三阶(附学生调研及实操Word)
提分攻略:高中政治时政十大专题汇总复习(热点+概念+命题+演练+拓展)
Ai撞脸真人:高中政治如何答好这道法治热点题(核心分析+学科透视+项目学习)
名家分享:"解题"→"解决问题",新高考改革下教考衔接与AI赋能备考策略分享讲座要点(趋势分析+应对策略+Ai赋能+金句摘录)
有谱:高中政治9类开放综合性word分析+课件讲评整理,告别答题总踩空的窘境(附综合对比及误区警示)
不畏惧:“种庄稼”到“学游泳”,高中政治7册教材重要难懂概念通俗理解(本质剖析+趣味比喻+高考考向+最新时政链接)
通关:高中政治7册教材单选考点极速记忆(星级标注+口诀记忆)
换位:高中政治7册教材目录概念“双重”思维背诵自查行动表,很治愈
政府工作报告:亮点、2026政府10大重点任务高中政治学科关联分析+课件(报告免费下载)
经济大单元·核心逻辑与必备术语(必修二经济与社会+选择性必修一经济全球化)
【沿途播客】带着问题背政治---高中政治7册教材知识漫谈(5分钟了解理论与实践的逻辑)
新风向:一篇文章吃透2026高中政治“科技+人文前沿”考法(教育部1号文件视角下备考前沿动态+考点+例题+建议)
点击名片关注,有Ai助教
再点右上角"..."设为星标,第一时间获取干货
动动手指,点赞、推荐、鼓励一下吧😊!