中考之战,语文定乾坤;作文之争,高分定未来!徐州初三家长注意了,63分的中考作文,不仅是语文的半壁江山,更是孩子能否冲刺重点高中的“关键一战”!今天,徐州育林教育中考语文名师,带你拆解高分密码,避开失分雷区,让孩子轻松拿下作文55+!
对于徐州初三学生来说,中考语文总分140分,作文占60分,直接占据语文总分的43%——相当于小半门学科的分值,堪称中考“拉分王”!
中考作文差1分,排名落后几十名;差10分,直接与理想高中失之交臂!
语文作文拿高分,中考总分就赢了一半;作文拖后腿,再努力也难补差距!
徐州中考的竞争有多激烈?每年重点高中录取分数线仅相差几分,很多孩子总分差3-5分,就被挡在重点校门之外,而这几分,往往就是作文里一个细节、一个立意的差距!
更关键的是,中考作文的得分,直接决定孩子的升学走向:
✅ 中考录取时,一旦发生同分情况,就会进行单科分数PK,第一门就是语文,而作文拉分,导致语文分数低,首轮就会被比下去,直接影响重点高中的录取;
✅ 作文高分,不仅能拉高语文总分,更能锻炼孩子的阅读理解、逻辑表达、情感感知能力,为高中语文学习打下坚实基础,甚至影响后续高考作文的发挥!
别再觉得“作文靠积累,提分难”,找对方法、找对老师,作文从40分冲到55+,完全可以实现!
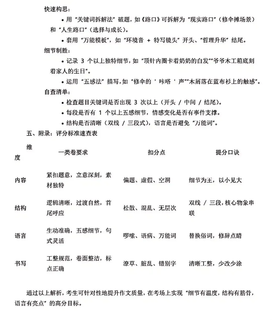
徐州中考作文评分标准&致命失分雷区
很多孩子作文拿不到高分,不是没积累,而是没摸清评分规则,踩了太多隐形雷区!今天给大家先把徐州中考作文评分核心进行拆解,家长替孩子记好!
评分核心(55+必备):立意准、结构清、语言美、卷面净、情感真


❌ 致命失分点(必避!):
1. 审题跑偏:抓不住题眼,开篇不点题,直接降档扣10-15分;
2. 内容空洞:全是口号,无细节、无真情,像流水账,难以打动阅卷老师;
3. 结构混乱:虎头蛇尾、段落不清,逻辑混乱,阅卷老师抓不住核心;
4. 语言贫瘠:用词单一、病句频出,无文采、无亮点,难以脱颖而出;
5. 卷面脏乱:字迹潦草、涂改过多,印象分直接丢失,即便内容不错也难拿高分。
举个例子:
❌ 低分作文表达(35分,典型问题):
“那一刻,我长大了。妈妈很辛苦,我要帮她干活,以后要懂事。”
��问题剖析:无具体场景、无细节描写,全是空话套话,中心模糊,难以体现“长大”的内涵,直接被归为中档偏下。
✅ 高分作文表达(58分,亮点突出):
“深夜,我看见妈妈趴在书桌前改作业,鬓角的白发在灯光下格外刺眼。我悄悄端来一杯热水,她抬头冲我笑,眼角的皱纹挤在一起,指尖还沾着未干的红笔印记。那一刻,我攥紧水杯,突然懂了:长大,从不是一句口号,而是懂得分担妈妈的疲惫,是把藏在心底的爱,变成实实在在的行动。”
��亮点总结:有细节、有情感、立意深刻,用具体场景展现主题,结尾升华到位,完全贴合徐州中考作文评分核心,轻松拿下高分!
名师独家技巧:考场作文55+,只需做好这5点
针对徐州中考作文考点,我们的语文名师总结了语文作文的提分技巧,简单好记、落地性强,孩子照着练,短期内就能看到进步!
✅ 精准审题:圈画题干关键词,用3句话敲定立意,确保不跑题、不偏题;✅黄金结构:采用“凤头+猪肚+豹尾”结构——凤头点题吸眼球,猪肚分层填细节,豹尾升华拔立意;
✅细节制胜:多用动作、神态、环境描写,让文章有画面感,打动阅卷老师;
✅反复点题:开头、中间、结尾至少3次点题,紧扣中心,避免阅卷老师漏看核心观点;
✅卷面为王:字迹工整、少涂改,3分书写分稳稳拿满,给阅卷老师留下好印象。
考试应对技巧

温馨提示
很多家长让孩子自行琢磨作文,盲目刷题、背诵范文,结果耗时耗力,作文分数始终上不去——不是孩子不努力,而是找错了方向!
��自行琢磨:盲目刷题、踩雷无数,抓不住考点,提升缓慢,容易走弯路;
��名师指导:精准对接徐州中考作文考点,一对一针对性修改作文,传授独家提分技巧,帮孩子避开失分雷区,短期内快速提分10-15分,少走90%弯路!
为帮助徐州初三家长解决孩子作文提分难、升学迷茫等问题,育林教育特推出3大免费福利,全程助力孩子冲刺重点高中!
��福利1:免费中考政策解读
专业升学规划师一对一解读徐州中考政策,涵盖特长生报考、校测内容、择校指导,一站式解决家长升学困惑。
��福利2:免费领取《中考报考指导手册》
手册内含徐州各高中排名、历年录取分数线、志愿填报技巧,助力家长精准择校、科学填报。
��福利3:免费作文诊断
育林中考语文名师一对一分析孩子作文问题,找准失分点,给出针对性提分方案,帮孩子快速突破作文瓶颈。
END
专业的事情还是交给专业的人来做。如果你在选科、专业定位、职业规划方面需要帮助,或是对新高考志愿填报、强基计划、综合评价、高校计划等相关内容有疑问,但不知道如何准备报名材料,欢迎随时咨询我们。我们将为你提供全面的指导和建议,帮助你理清思路,规划未来。
无论是高考志愿选择,还是针对各类招生计划的报名策略,我们都能根据你的兴趣和优势,量身定制最佳方案,让你在未来的教育和职业道路上更加明确方向、步伐更加坚定。专业的支持,让你的每一步都走得更稳、更远

