2025年东莞中考体育将于4月8日至4月19日进行现场考试,每个项目的动作规范,考试办法,成绩如何判定,这些你必须要提前了解清楚!


1000米(男生)、800米(女生)

100米游泳

25届中职升学交流群,扫码进:




女生项目为:1分钟直腿仰卧两头起






(2)足球运动能力动作组合:颠球或颠反弹球—变向运球—快速运球—变向运球接射门。


(3)排球运动能力动作组合:拦网—传球—传球接击球—垫球—垫球接击球—发球。


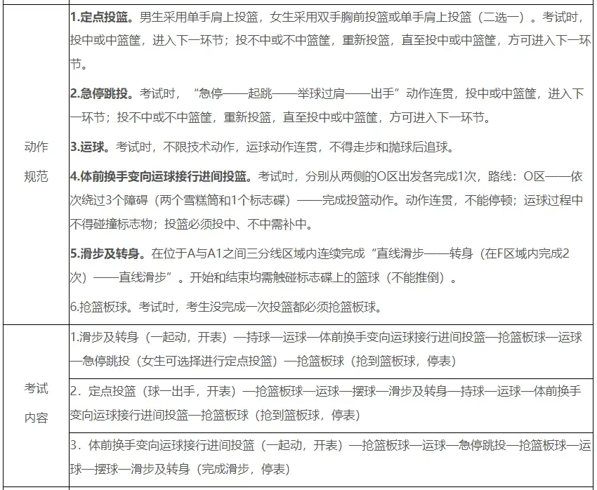
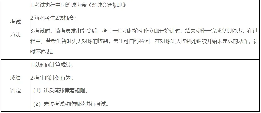
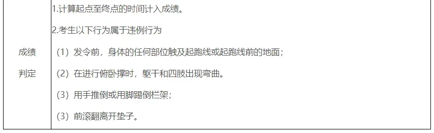
(4)动作技能组合:素质四项:连续完成俯卧撑8次<男>、6次<女>-跳跃5个障碍—连续前滚翻<2次>-30米跑。


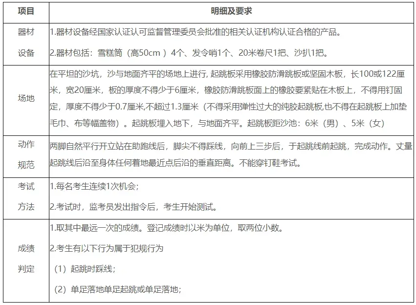
(5)动作技能:上步三级跳远。


🔸END🔸
▍部分图文来源:网络▍免责声明:本图文素材仅供免费学习交流之用,版权归原作者所有,若有侵权,请联系我们删除
文章来源:
四季读书网
版权声明:本文内容由互联网用户自发贡献,该文观点仅代表作者本人。本站仅提供信息存储空间服务,不拥有所有权,不承担相关法律责任。如发现本站有涉嫌抄袭侵权/违法违规的内容, 请发送邮件至23467321@qq.com举报,一经查实,本站将立刻删除;如已特别标注为本站原创文章的,转载时请以链接形式注明文章出处,谢谢!