
顺德初三一模试卷答案
七科已收齐
禅城三水区初三一模试卷答案
也更新了部分科目
还没考的南海学子
也可以下载来看看两个命题的难度




▲语文参考答案

▲数学参考试卷

▲英语参考答案

▲化学试卷答案
篇幅有限,需要完整版电子版试卷
可扫码关注公众号
回复“一模”获取
▼






▲语文试卷+参考答案

▲数学试卷


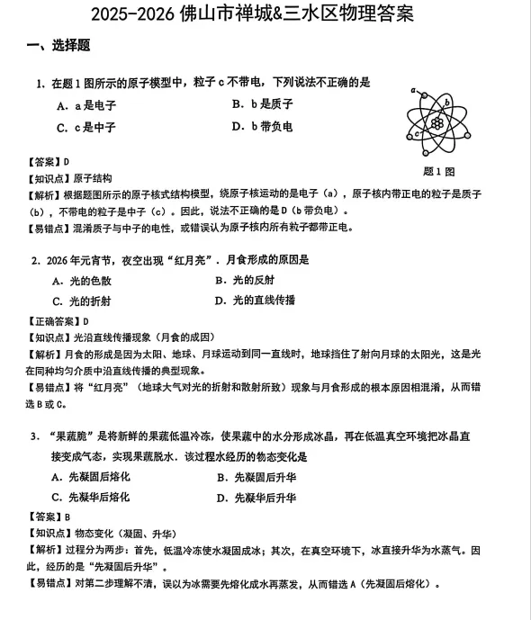
▲物理试卷+参考答案

▲英语试卷
篇幅有限,需要完整版电子版试卷
可扫码关注公众号
回复“一模”获取
▼

中考政策|招生资讯|政策解读|分数线
请持续关注【佛顺初升高网】公众号
▼
关注我们,及时获取佛山中考资讯

一模,称为“中考前最难的一战”——它不仅是一次考试,更是中考实力的真实反馈。数据显示,近80%的孩子在一模中的排名,与最终中考排名高度相似。这也意味着,一模成绩往往预示着中考的走向。
一模考后如果家长对区排、志愿填报、中考择校、招生有疑问,可以加我微信进行详细咨询 :

另外,近期就会陆续出炉中考相关内容资讯,目前我为大家整理好了一下往年中考真题和往年中考志愿填报表的电子资料,加我微信即可免费获取。

找对组织!抱团交流!
了解2026中考资讯不迷路


声明:本文内容来源于网络。由【佛顺初升高网】整理编辑发布,如有侵权请联系删除,转载请说明出处。如有错漏,请在公众号后台留言。
免责声明
1、文章重在分享,我们对文中陈述内容和观点保持中立态度,不对其准确性、合理性和完整性提供任何保证,不对因信息不准确、不合理或遗漏导致的任 何损失承担责任。因使用发生偏差,我们不负任何法律责任。
2、因编辑需要,文字和图片之间无必然联系,仅供参考。
3、素材来源于网络,所转载的所有文章、图片、音频、视频等资料版权归 版权所有人所有,因非原创文章及图片等内容无法一一和版权者联系,如原作者 认为作品不宜供大家浏览或不应无偿使用,请及时联系我们,以迅速采取适当措 施,避免给双方造成不必要的经济损失。
4、如侵犯媒体或个人知识产权,请联系告知,我们立即予以删除。