
深圳市2026年初中学业水平考试
物理实验操作模拟考试
演示视频

物理A组
探究凸透镜成像的规律



物理 B 组
探究滑动摩擦力大小与压力大小的关系



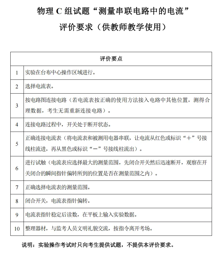
物理 C 组
测量串联电路中的电流



物理实验用品准备
深圳市2026年初中学业水平考试
化学实验操作模拟考试
演示视频

A组:二氧化碳的实验室制取与检验

B组:金属的化学性质

C组:配制一定溶质质量分数的氯化钠溶液

温馨提示
在【深圳帮你择校】公众号后台对话框回复关键字或者扫描下方二维码添加微信即可获取对应学习资料!如需找各科优秀教师(教师有往届优秀案例可查看),中高考全日制机构,机构找优秀老师,可添加老师微信。
回复【1】获取 一年级各科资料
回复【2】获取 二年级各科资料
回复【3】获取 三年级各科资料
回复【4】获取 四年级各科资料
回复【5】获取 五年级各科资料
回复【6】获取 六年级各科资料
回复【7】获取 七年级各科资料
回复【8】获取 八年级各科资料
回复【9】获取 九年级各科资料
回复【高一】获取 高一年级各科资料
回复【高二】获取 高二年级各科资料
回复【高三】获取 高三年级各科资料
回复【密考】获取 密考真题
回复【自招】获取 自招真题
回复【2025适应性】获取 2025年深圳中考适应性考试真题
回复【电子教材】获取 小学初中高中各科全套电子教材
回复【期中】获取 各区期中试卷及解析
回复【期末】获取 各区期末试卷及解析
回复【小升初】 拉您加入2026/2027小升初群
回复【中考群】拉您加入2026/2027中考群
回复【高考群】拉您加入2026/2027高考群
