【真题】25电子科大840物理光学初试真题及解析

四季读书网 12 0
【真题】25电子科大840物理光学初试真题及解析

前言(必读!请能接受再继续阅读!

      众所周知,大多数院校都不会公布考研专业课真题,因此,我所有真题均来源于网络收集、考生回忆或者机构购买等途径,答案解析一般是我自己做的或者网络收集并经过我检查核对,因此不能保证题目和答案解析100%正确!部分题目题干缺失、表意不明等,都是因为官方没有给出原卷,考生回忆有偏差,这是没有办法的。但是我呈现出的题目会尽量完整性和正确性最高。如有错误,欢迎大家评论区或者后台私信指出。

      收集真题、排版、整理检查答案不易,希望大家点点赞。可以把想要的学校真题打在评论区,后续我会为大家出更多的免费真题资源,帮助大家节省时间,提高效率,一战上岸!

      关注小李哥,光电考研不迷路~

一、试题信息

【真题】25电子科大840物理光学初试真题及解析 第1张

二、真题题目(清晰版PDF,后台回复“电子科大840真题”获取!一定要打对,否则无法触发自动回复!

【真题】25电子科大840物理光学初试真题及解析 第2张
【真题】25电子科大840物理光学初试真题及解析 第3张
【真题】25电子科大840物理光学初试真题及解析 第4张
【真题】25电子科大840物理光学初试真题及解析 第5张
【真题】25电子科大840物理光学初试真题及解析 第6张
【真题】25电子科大840物理光学初试真题及解析 第7张
【真题】25电子科大840物理光学初试真题及解析 第8张
【真题】25电子科大840物理光学初试真题及解析 第9张

三、答案解析清晰版PDF,后台回复“电子科大840真题”获取,一定要打对,否则无法触发自动回复!

【真题】25电子科大840物理光学初试真题及解析 第10张
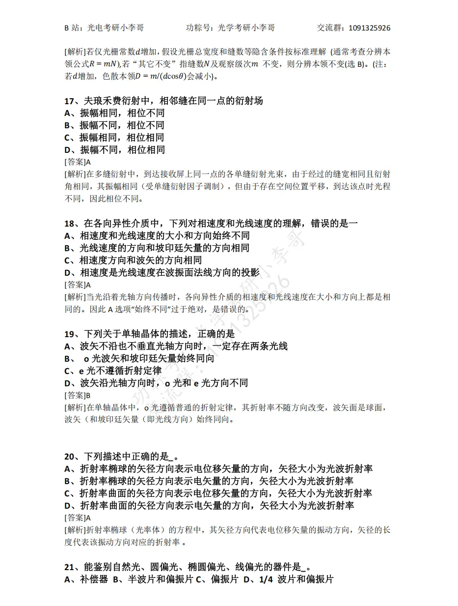
【真题】25电子科大840物理光学初试真题及解析 第11张
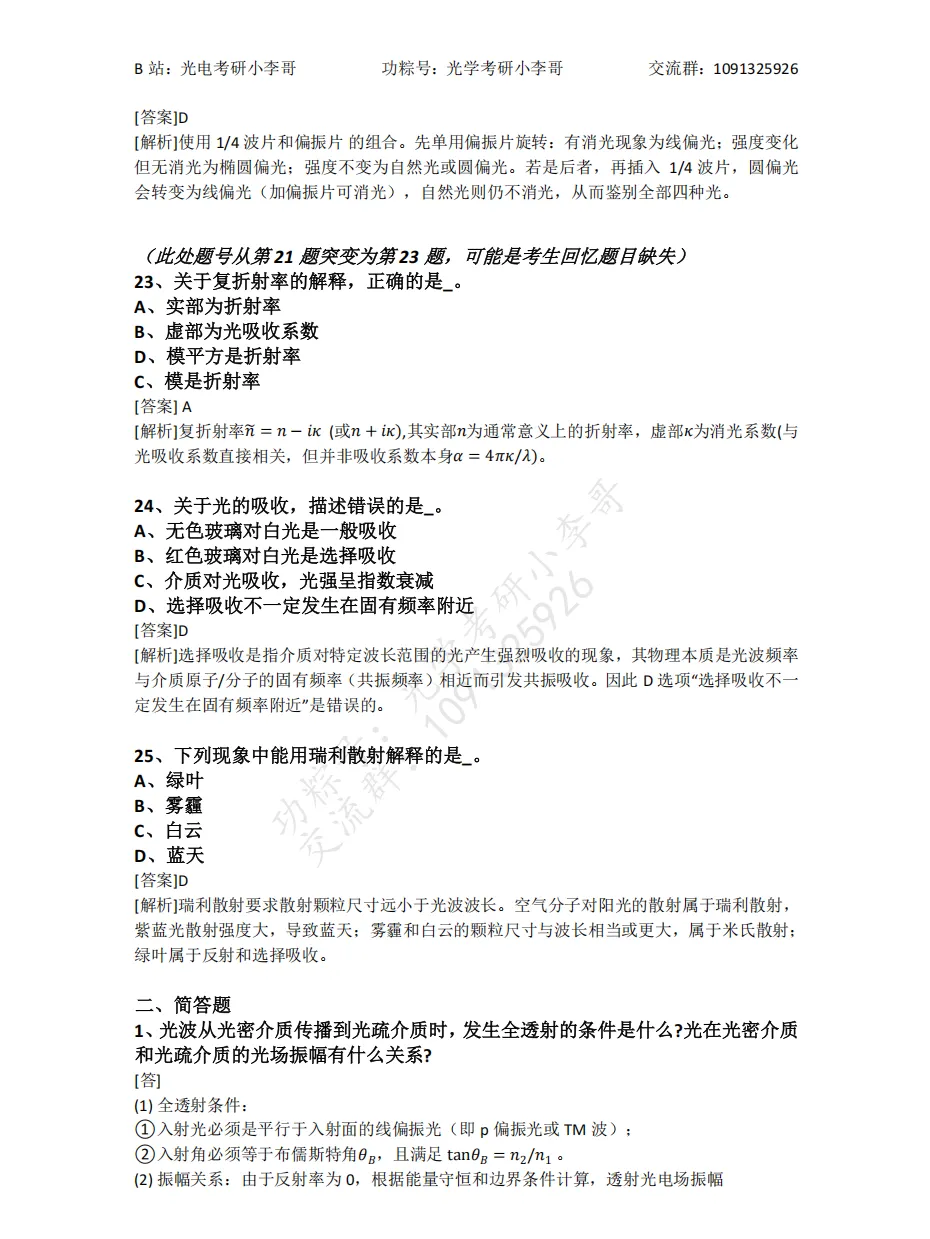
【真题】25电子科大840物理光学初试真题及解析 第12张
【真题】25电子科大840物理光学初试真题及解析 第13张
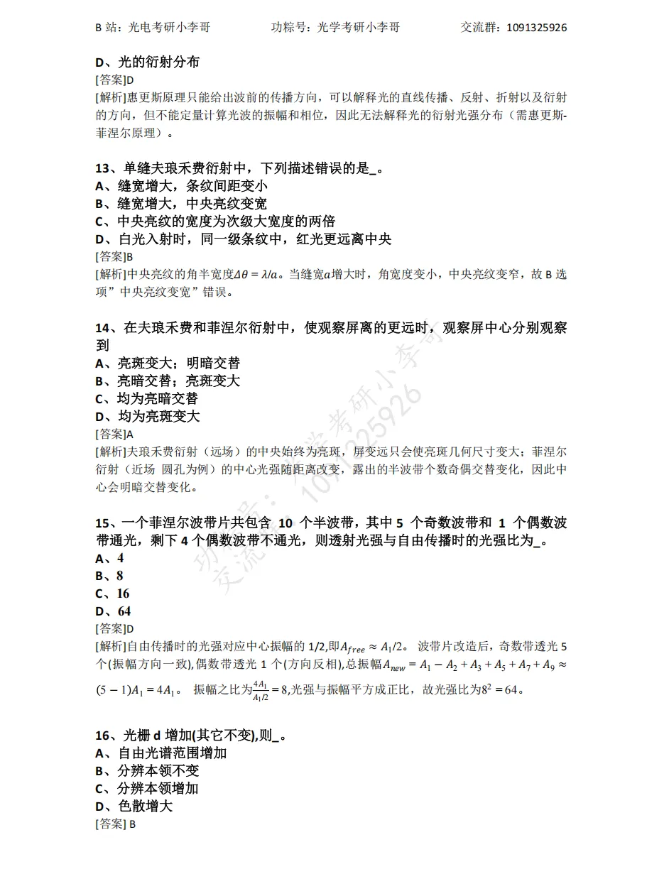
【真题】25电子科大840物理光学初试真题及解析 第14张
【真题】25电子科大840物理光学初试真题及解析 第15张
【真题】25电子科大840物理光学初试真题及解析 第16张
【真题】25电子科大840物理光学初试真题及解析 第17张
【真题】25电子科大840物理光学初试真题及解析 第18张
【真题】25电子科大840物理光学初试真题及解析 第19张
【真题】25电子科大840物理光学初试真题及解析 第20张

四、逐题分析

1.考察的是可见光波段划分、光强(能流密度)定义以及自然光正入射时的偏振状态。这类题目属于送分题,复习时要牢记能流密度的概念,并搞清楚光在两向同性介质垂直入射时 s 偏振和 p 偏振能量分配一致,因此不改变偏振态的结论。
2.考察同一单色光在不同介质中传播时频率不变而波长改变的核心规律。做题时必须深刻理解“光程”与“几何路程”的区别,光速改变导致相同时间内的几何路程不同,但折射率与几何路程的乘积(即光程)始终相等。
3.干涉现象的分类及牛顿环暗纹公式的应用。复习定域与非定域干涉时,不仅要记结论,还要明白分波前(杨氏双缝)和分振幅干涉在空间相干性限制和条纹定域位置上的差异。
4.增透膜厚度设计的经典考点。解题关键在于判断光波在薄膜上下表面反射时是否存在半波损失。题目中折射率从小到大依次增加,所以两次反射都有相位突变从而相互抵消,这时候减弱反射光的条件就是光程差等于半波长的奇数倍,由此很容易算出四分之一介质波长的最小厚度。
5.考察单缝衍射和波带片的振幅叠加原理。波带片的透射光强计算需要熟练掌握半波带振幅交替正负的标量叠加法则,算出剩余透光波带的振幅放大倍数后,再平方求光强,很多同学易因忘记平方而选错。
6.考察了折射率椭球(光率体)中电位移矢量的方向、单轴晶体 o 光和 e 光的性质,以及波片鉴别偏振态的流程。要建立起光率体的三维空间概念,牢记 o 光的球面波矢与 e 光的椭球面波矢特征。
7.回归到光与物质相互作用,理清正常/反常色散、一般/选择吸收以及瑞利散射的物理机制。
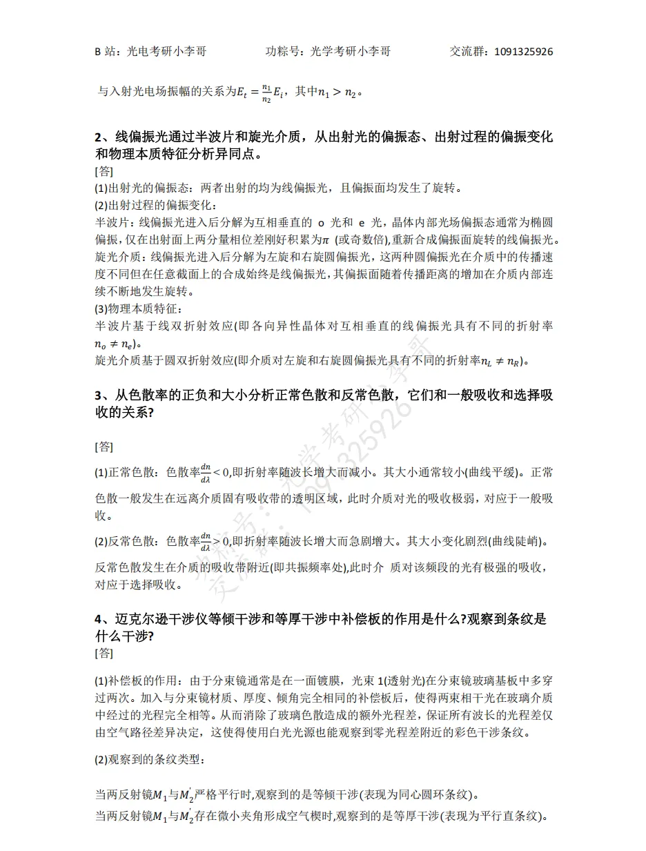
8.考察布儒斯特定律的应用及全透射条件。不仅要答出入射角满足布儒斯特角的条件,更要明确只有 TM 波(p 偏振光)才能全透射。振幅关系则需要结合边界条件和介质折射率推导得出,不可简单想当然认为是 1:1。
9.要求对比线偏振光通过半波片和旋光介质的异同,这是一道极佳的综合辨析题。要求从宏观现象透过现象看本质:半波片基于“线双折射”,只在出射面合成发生突变;而旋光介质基于“圆双折射”,在介质内部连续不断旋转。
10.考察迈克尔逊干涉仪补偿板的作用及干涉条纹分类。重点在于消除玻璃色散引起的额外光程差,实现白光干涉,同时要清晰区分等倾(动静镜平行)与等厚(存在楔角)的产生条件。
11.考察显微镜分辨率公式及仪器原理。易错点在于目镜的作用,必须说明目镜只提供“视角放大”,不能提高系统真实的物理分辨率(即空放大概念)
12.第一道计算题考察了全反射时的相位跃变(相移)公式。很多同学只记得全反射反射率为1,却忘了 s 分量和 p 分量在全反射时会产生相对的相位差。需要利用全反射相移公式求出确切的角度,进而判断出射光为椭圆偏振光,还要严谨地考虑到界面的菲涅尔反射损失。
13.结合了杨氏双缝干涉和时间相干性。前两问是基础的介质中波长缩短导致的条纹变密计算,第三问拉开差距,要求通过光谱宽度转换为相干长度,进而求出极限干涉级次。复习时间相干性时要把波长平方除以线宽这个公式用熟。
14.典型的迈克尔逊动镜与干涉条纹吞吐动态分析题。不要死记硬背向内还是向外,要抓住“中心处对应光程差最大、干涉级次最高”这一核心。明确每吞吐一环对应动镜移动半个波长,从而建立中心级次与边缘视场级次的代数关系。
15.结合了闪耀光栅自准式入射条件与光谱分辨本领。重点在于第一步列对自准式方程,接着考查游标尺般的重叠可见光谱分析,寻找满足整数级次的波段,最后套用色分辨本领求光栅线数,中间的微米、纳米转换及有效数字的向上取整是易错点。
16.考察矩形孔夫琅禾费衍射二维 sinc 函数的极值点。需要知道单缝次极大位置的近似解并将其推广到二维对角线方向,即两个正交方向同时取极值,纯考查数学近似与光强分布公式的熟练度和计算基本功。
17.经典晶体光学计算题,考察波片偏振态合成。首先要将多余的周期相位差等效归化为四分之一波片,其次根据正晶体判定慢轴方向,最后分别写出正交方向的电矢量振动方程,结合迎着光线看的逆时针/顺时针定义判定合成的偏振态是左旋、右旋还是椭圆。

小李哥建议:

电子科技大学840物理光学这套试题难度中等偏上,具有一定区分度,相比其他大部分院校,题量较大,考察范围更广。注重对核心物理概念的剖析与经典光学模型的定量计算。客观题与主观题的考点分布比较均衡,要求基础扎实,还侧重于考查对物理图像的构建以及公式的灵活变形能力(如波带片光强计算、全反射相移、闪耀光栅参数推导等)。整体计算量适中,比如题干中频繁出现纳米、微米、毫米等跨量级物理单位的混用,再加上晶体光学中正负晶体快慢轴的判定,考验考生在考场高压下的细心程度与代数运算基本功。      在考查深度上,不仅要会套公式算干涉条纹,还要能从偏振的物理本质去解释波片与旋光介质的双折射机理异同,不仅要懂显微镜分辨率的计算,还要能从仪器原理上点透目镜“空放大”的本质。此外,题目非常看重跨章节知识的综合运用,比如将杨氏双缝的空间干涉与光源线宽的时间相干性结合,将光栅的定向闪耀与多缝干涉的分辨本领结合。要求大家在复习叶玉堂和梁栓廷老师的教材时,把“干涉、衍射、相干性、晶体偏振”综合起来理解。备考时建议大家善于进行知识点作对比(如线双折射与圆双折射的对比、正常色散与反常色散的联系等),切忌死记硬背公式,关注每个公式的适用条件和推导前提!针对高频的综合计算大题(如复杂光栅参数推导、波片偏振态合成、全反射相移等),要建立起符号法则与单位统一换算。做题时要养成先画光路图或矢量分解草图、再列方程的好习惯,明确迎着光线看还是顺着光线看、左旋还是右旋的判定标准,确保在基础题上拿满分,在综合计算题上不丢冤枉分。

【真题】25电子科大840物理光学初试真题及解析 第21张

抱歉,评论功能暂时关闭!