
涉及省份:湖南省
具体安排如下:
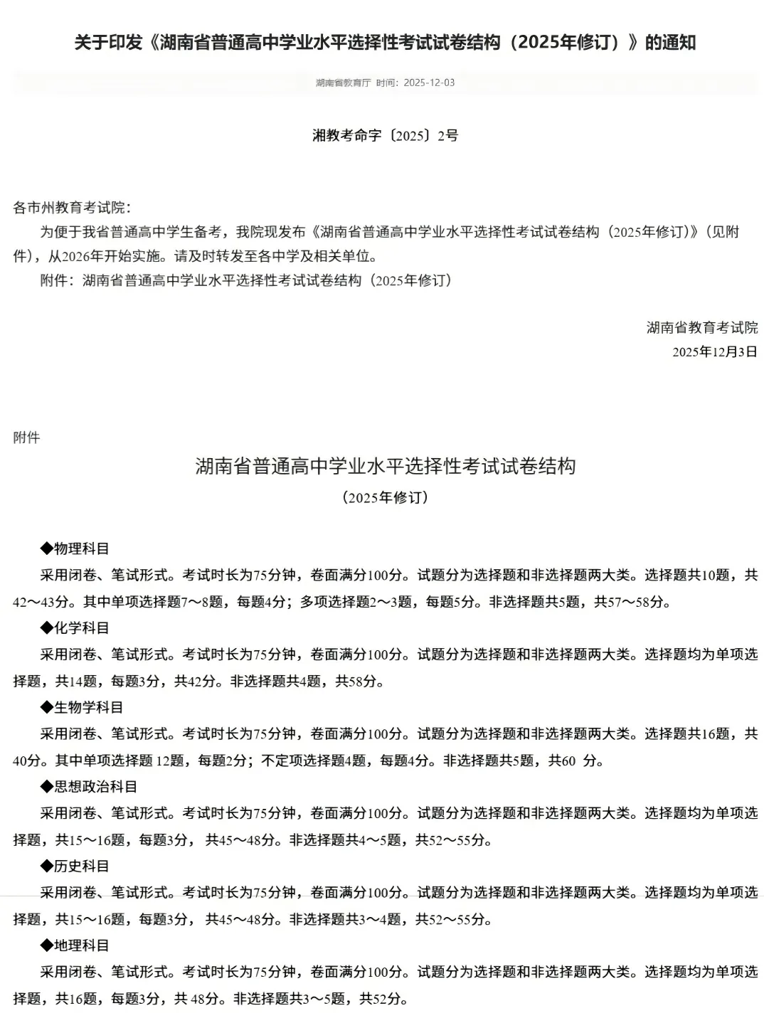
近日,湖南省教育考试院发布了《湖南省普通高中学业水平选择性考试试卷结构(2025年修订)》,将从2026年开始实施。

文件中表明:化学、生物、思想政治、历史、地理的题型、题量、分值均与2025年保持一致,考生可继续参照现行模式备考。
但是,物理试卷结构出现明显变化,物理试卷的非选择题部分重要性更加突出。

此次调整传递出两个重要信号:
1、非选择题目分值提升:对考生的综合应用能力的要求增加,需加强实验、计算题等非选择题型的系统训练;
2、单选题增加、多选题减少:对基础知识的考查比重提升,基础扎实的同学才能更快更准地拿下选择题型。
截至目前,已有多省明确执行高考外语听力改革调整,核心调整集中三大要点:英语、日语、俄语、德语、法语、西班牙语等六个外语科目的听力考试第一节5道试题的录音,将由原先播放一遍改为播放两遍,同时会优化听力内容,但考试总时长仍保持约20分钟不变。

(各省份政策还在陆续更新中,更多准确信息请关注各省市教育厅官网)
政策原图:
调整分析:
①播放次数增加:给了考生二次核对答案、查漏补缺的机会,能减少因紧张或疏忽丢的分,对基础较弱的考生更有利。
②听力考试总时长不变:
语速提升:长对话和独白部分语速可能会上调,对考生的短时记忆、抓关键信息的能力要求更高。
文本压缩:时长不变的情况下,考试的录音内容字数会变少,单位时间内的信息量暴增,考生将可能面临多重变化。
③命题方向变难:在播放次数变多、内容有可能变少的情况下,题目就不会太简单,极有可能增加推理、总结题的占比。
备考策略:
①养成好习惯:第一遍听懂大概,第二遍再补关键细节。
②注重对“推理题”和“主旨题”的练习。
③多进行限时模拟,锻炼在压力下快速抓取信息的能力。
总之对考生来说,依旧需要打好基础,以不变应万变。

免责声明:除特别注明原创文章外,其他文章均为转载或网络整合,未注明图片、字体及文章封面图均来源网络,版权归原作者或平台所有。如有侵权,请联系后台删除。