
华育英语
近年上海中考英语改革很多,其中之一就是 翻译与读后续写”这两大新题型——它们分值高、难度大,是顶尖学生拉开差距、普通学生频频失分的 “关键战场”。
而在这两大题型中,很容易出现翻译出来不像英语、读后续写逻辑混乱的情况。这是因为这类题目非常考验孩子的英语综合能力。
今天,我们从华育那里,为您带来一份可能改变现状的 “破局利器” ——
我们今天带来的是:
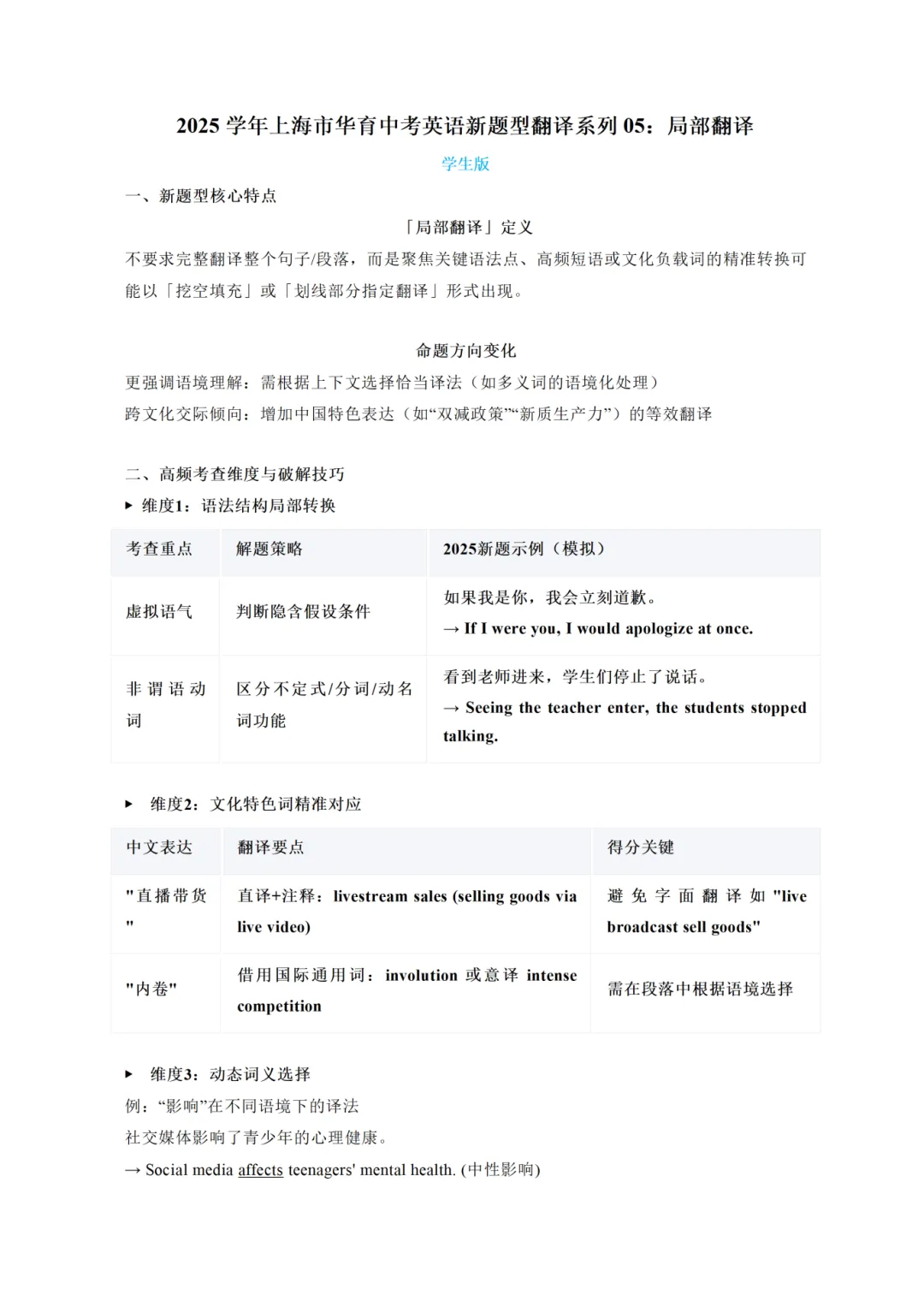
华育中学中考英语新题型专练(翻译+读后续写)

资料来自华育,将翻译分解为各个小模块,解决逻辑衔接、精准表达和长难句构建的问题,对于中考作文写作也很有帮助。带有教师版和学生版,学练结合,快来领取吧!✌












资料来源于网络,如有侵权请联系
文章来源:
四季读书网
版权声明:本文内容由互联网用户自发贡献,该文观点仅代表作者本人。本站仅提供信息存储空间服务,不拥有所有权,不承担相关法律责任。如发现本站有涉嫌抄袭侵权/违法违规的内容, 请发送邮件至23467321@qq.com举报,一经查实,本站将立刻删除;如已特别标注为本站原创文章的,转载时请以链接形式注明文章出处,谢谢!