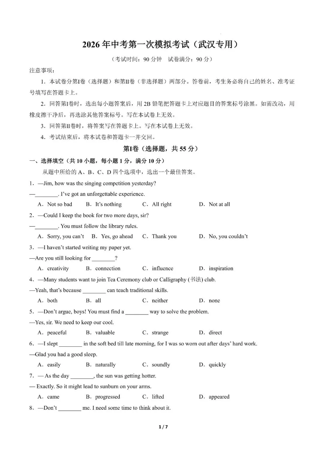
在线做题·视频讲解·试卷分析
关注湖北考霸回复【1】
领取湖北中考真题&获取名校真题库
数学卷考霸评分 8.5/10
数学卷
试卷紧扣九年级数学核心素养,全面考查数与代数、图形与几何、统计与概率、函数、综合与实践五大领域。基础题如选择题1-5、填空题11-13、解答题16-18、20等考查识记、计算、简单推理与信息提取,易于得分;难点在于综合探究、逻辑推理、数学建模、动态分析与高阶思维,如第9-10、13-15、19、21-24等综合题,需要学生具备极强的逻辑推理、空间想象、数学建模和实际问题解决能力。
<点击图片查看全卷>
数学答案
<点击图片查看完整答案>
语文卷考霸评分 8.5/10
语文卷
试卷紧扣九年级语文核心素养,通过《灵感是一种唤醒》的文学创作论、《坐在路边鼓掌的人》的生命成长观、《骆驼祥子》的社会批判、李白的家国情怀、古代谋略智慧、‘博物馆之城’的城市文化思辨与‘特种兵式旅游’的时代质量反思,全面考查阅读、表达、探究与写作。基础题如词语判断、信息提取、情节概括与简单翻译等,考查识记、定位、判断与简单应用,易于得分;难点在于综合探究、逻辑思辨、深层赏析、文化对比与创意表达,如实用文阅读中对灵感的辩证理解、文学文本中对平凡价值的深度思考、文言语段中的谋略逻辑分析,以及关于‘质量与效率’的思辨性写作,需要学生具备极强的文化理解、批判性思维、审美鉴赏、信息整合和综合表达能力。
<点击图片查看全卷>
语文答案
<点击图片查看完整答案>
英语卷考霸评分 8.5/10
英语卷
试卷紧扣九年级英语核心素养,考查情景交际、词汇辨析、完形填空、阅读理解、词与短语填空、阅读理解填词与书面表达。基础题如选择填空、完形填空与阅读细节题等考查识记、语境应用、信息定位与简单推理,易于得分;难点在于综合理解、逻辑推理、文化对比、深层归纳与思辨表达,如完形填空的个人成长叙事、阅读理解的多元主题(科技、励志、文化传播)深度分析,以及关于‘平衡爱好与学习’的思辨性写作,需要学生具备较强的语篇分析、批判性思维、文化理解和综合表达能力。
<点击图片查看全卷>
英语答案
物理卷考霸评分 8.5/10
物理卷
试卷紧扣九年级物理核心素养,选择题中如小孔成像、古诗声学、生活实例、科技成就、惯性受力、摩擦力、压强、浮力密度、电阻实验、电动机原理、家庭电路故障、复杂电功率计算等,通过识记、观察、判断、计算与简单推理即可得分;难点在于综合探究、逻辑推理、实验设计、图像分析、动态电路、力学建模、浮力压强综合、电学计算与跨学科应用,如第8题浮力与压强图像结合计算、第12题多状态电路电功率复杂比较、第15题杠杆力臂作图与受力分析、第18-19题电学实验设计与浮力压强综合建模计算,需要学生具备较强的科学思维、逻辑推理、空间想象、数学建模和实际问题解决能力。
<点击图片查看全卷>
物理答案
<点击图片查看完整答案>
化学卷考霸评分 8.5/10
化学卷
试卷紧扣九年级化学核心素养,考查物理化学变化、粗盐提纯、劳育解释、元素周期表、微观反应、控制变量、框图推断、图像分析、溶解度配制、工业流程、成分定量探究与化学计算等核心知识。基础题如1-3、5-7、9-10考查识记、判断、信息提取与简单计算,易于得分;难点在于综合探究、逻辑推理、实验设计、图像分析、工艺流程图、定量测定与复杂计算,如第8题沉淀图像综合推断、第11题柠檬酸亚铁制备工艺、第12题碱式碳酸铜成分的定量热分解实验探究,需要学生具备极强的科学思维、信息整合、逻辑论证和实际问题解决能力。
<点击图片查看全卷>
化学答案
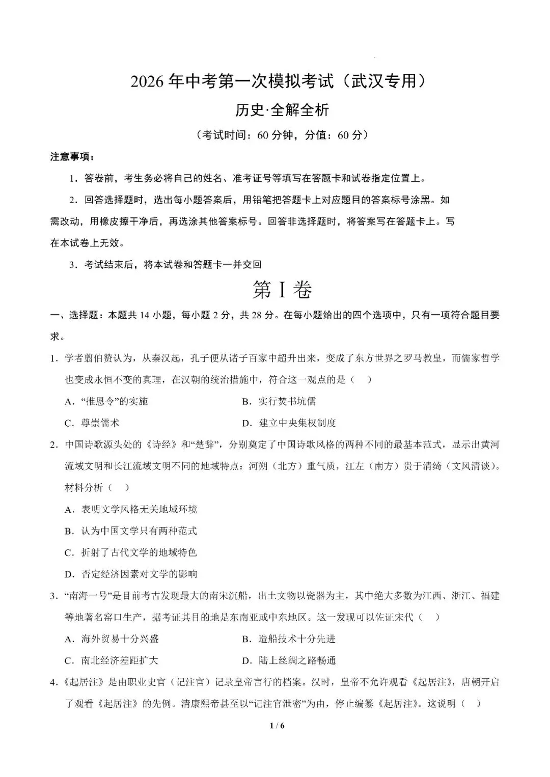
历史卷考霸评分 8.5/10
历史卷
试卷紧扣九年级历史核心内容,考查儒家正统、文学地域、海外贸易、君主专制、历史评价、近代探索、革命道路、抗日战争、当代中国、世界史、中外交往、近代化、拿破仑战争、经济全球化与历史论述等核心知识。选择题与基础材料题考查识记、判断、信息提取与简单归纳,易于得分;难点在于综合探究、逻辑推理、材料辨析、观点论证与史论结合,如15-16题关于古代马的多元功能分析与严复近代化探索的解读,以及17题关于新航路开辟与全球联系的小论文写作,需要学生具备一定的史料解读、逻辑论证和综合探究能力。
<点击图片查看全卷>
历史答案
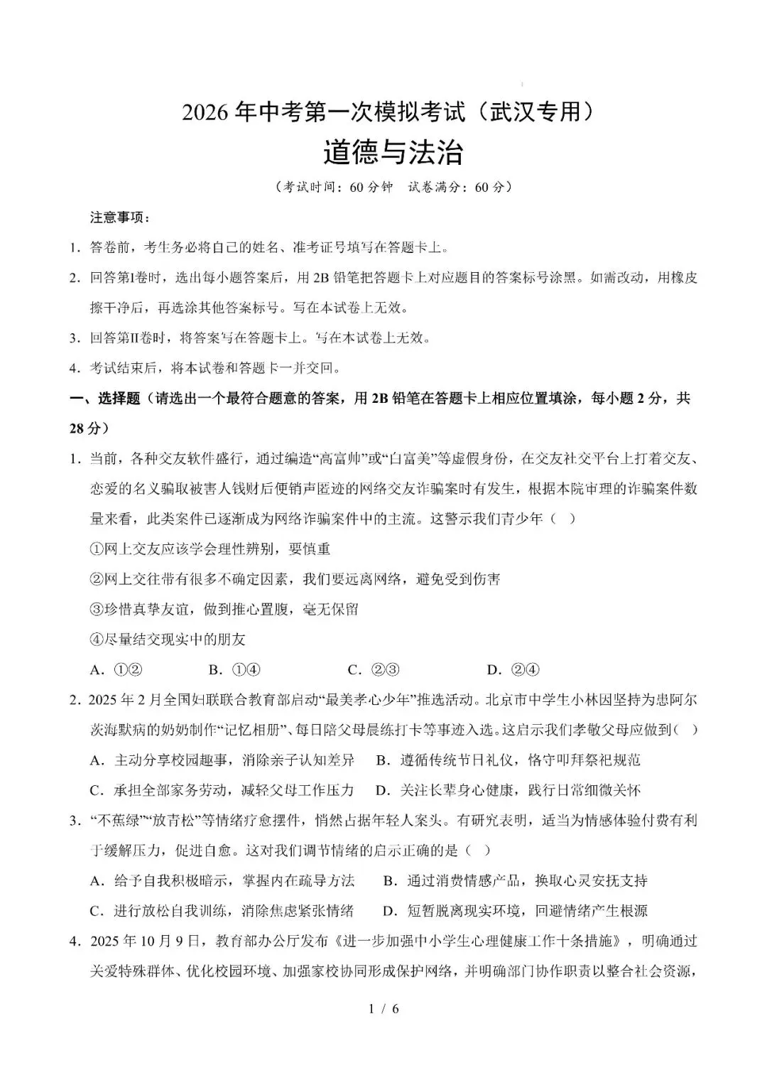
道法卷考霸评分 8.5/10
道法卷
试卷紧扣九年级核心素养,考查网上交友、孝亲敬长、情绪调节、心理健康、集体生活、社会联系、基本经济制度、基层治理、自由与义务、生态保护、高质量发展、航天精神、外交实践、职业规划、法治思想、国家安全、总体国家安全观、抗震救灾、民族精神、社会主义核心价值观与爱国主义等核心内容。选择题考查识记、判断、信息提取与价值选择,易于得分;难点在于综合探究、逻辑推理、材料辨析、观点论证与行为践行,如15题的法治进程与模拟庭审感悟、16题的总体国家安全观辨析与报国信念感悟,以及17题的抗震救灾与抗战胜利精神分析,需要学生具备极强的材料分析、逻辑论证、价值判断和综合实践能力。
<点击图片查看全卷>
道法答案
<点击图片查看完整答案>
无广告·自助查阅·全平台自助刷题学习
争做湖北最好·最全·最强的升学配套




















