
第一步:点击公众号名片关注

(关键字的回复位置,如上图所示)

嗨!我是熙妈,一个全职带娃,兼职上班的宝妈今天,我们来聊聊一个迫在眉睫的话题——中考化学考前必背知识点。
首先,我想说,看着自家孩子从懵懂无知的小不点成长为如今能独当一面、准备迎接中考挑战的大孩子,我的心中充满了感慨。没有上过任何辅导班,通过我们共同的努力,他学会了如何自主整理知识,构建自己的学习体系。今天,我将这份经验与大家分享,希望能帮助到更多家庭。
化学是一门既有趣又复杂的学科,它就像一场魔法秀,把看似平常的物质转变成千变万化的形态。但面对中考的压力,我们需要的不只是对这门学科的热爱,还有扎实的基础知识和有效的复习策略。接下来,我会列出几个中考化学中必须牢记的知识点和详细的知识架构,即使基础弱的同学突击一下,提升十几分没有问题的哦,具体的下载方式我放在文章后面啦












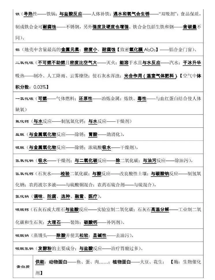
1. 元素周期表:这是化学的基石,了解各族元素的特点及其规律性变化,对于解答相关题目至关重要。
2. 酸碱盐反应:掌握常见酸碱盐之间的反应类型及条件,特别是双替换反应中的沉淀生成规则。
3.氧化还原反应:理解电子转移的概念,学会识别并书写氧化还原方程式。
4. 溶液计算:包括质量分数、摩尔浓度等概念的理解与应用,以及稀释问题的解决方法。
5. 实验操作技能:熟悉实验室基本仪器使用,掌握安全规范,知道如何进行简单实验设计。
记住,这些只是基础中的基础,真正要在考试中脱颖而出,还需要平时的日积月累。作为家长,我们要给予孩子足够的支持和鼓励,而不是单纯的压力。让我们陪孩子一起梳理知识点,制定合理的复习计划,让每一次努力都成为通往成功的坚实步伐。
最后,我想强调的是,每个孩子都是独一无二的,他们有自己的节奏和发展轨迹。不要过分追求成绩,而是要注重过程中的成长。相信自己,也相信我们的孩子,因为他们比我们想象中的更加坚强和聪明。
好了,今天的分享就到这里了。如果你觉得这篇文章对你有帮助,请不要吝惜点赞和转发哦!让我们携手共进,为孩子们的美好未来加油!
祝大家备考顺利,期待听到你们的好消息!
打印版下载方式如下:
中考化学提分知识点下载方法:
第一步:点击、关注下方公众号【爱学习的熙妈】
↑↑↑↑
注意:是在:【爱学习的熙妈】中回复关键词
第二步:回复关键词:1302