安徽的初中家长们,是不是都在为孩子的语文成绩彻夜难眠?
2026 年安徽中考百日冲刺已经进入白热化,后台每天都被无数家长的留言刷屏,字字句句都是焦虑:“孩子现代文阅读写得满满当当,结果就拿 1、2 分,采分点一个没踩中💢”“诗歌鉴赏题全靠蒙,问手法、炼字、意境,孩子根本不知道从哪下笔”“文言文翻译、断句题次次丢分,背了实词虚词,换个语境就不会用了”“选择题总在字音字形、病句上栽跟头,不该丢的基础分,孩子次次都白丢!”
是不是每一句都说到了你心坎里?
安徽中考语文,向来是得主观题者得天下。现代文阅读 + 诗歌鉴赏 + 文言文,三大板块加起来足足 70 多分,直接占了整张试卷的大半壁江山。
更扎心的是,安徽中考录取向来是一分压千人。合肥、芜湖、阜阳、安庆这些省内重点城市,有时候仅仅 0.5 分,就能让孩子的排名落后上百名,直接与心仪的省示范高中擦肩而过。
而语文主观题,恰恰是整张试卷里,最容易拉开分差、也最容易短期快速提分的板块!
很多家长和孩子都有一个致命误区:语文靠积累,短期根本提不了分。但事实恰恰相反!中考语文的主观题,从来都不是 “写满就给分”,而是有固定的采分点、标准化的答题逻辑,甚至有可以直接套用的万能答题模板!
孩子语文分数上不去,根本不是不用功,也不是没天赋,而是踩了这 3 个大坑:
❌ 盲目刷题,不总结答题规律,刷了几十套真题,还是不知道采分点在哪
❌ 全靠语感答题,想到什么写什么,没有答题结构,阅卷老师想给分都找不到点
❌ 只死记硬背知识点,不会转化为答题技巧,课内背得滚瓜烂熟,考试换个文本就彻底懵
如果你家孩子也正被这些问题困扰,那今天这份我们专门为安徽初中生整理的 《初中语文考试重点题型答题技巧汇总》,就是帮孩子语文快速提分的 “救命神器”!现在完全免费 ** 送给安徽所有初中生和家长们🎁






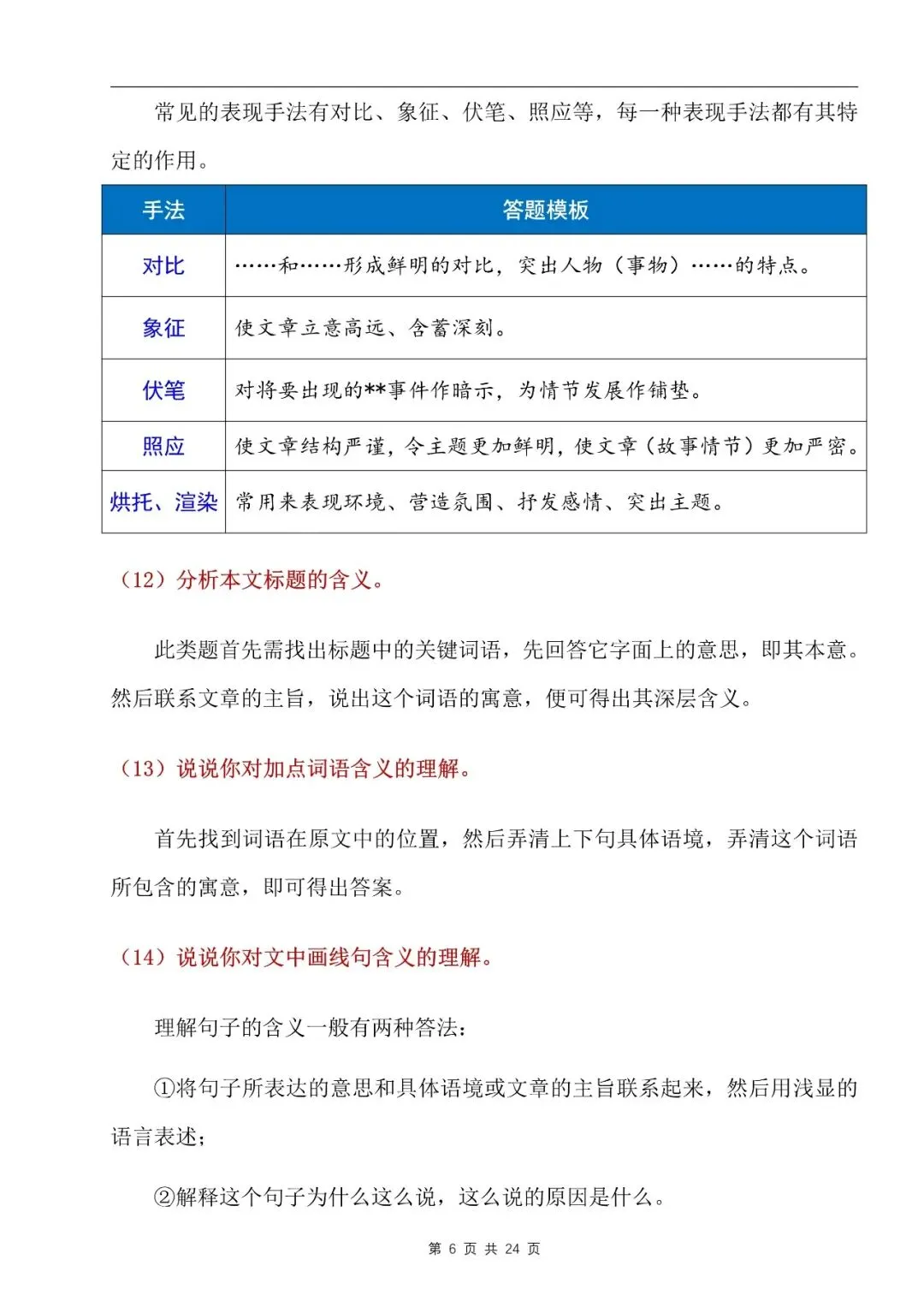
这份资料到底有多牛?直接帮孩子踩中中考每一个采分点!
这份资料不是网上随便拼凑的通用模板,而是我们深度研究了近十年安徽中考语文真题命题规律,专门针对安徽中考考点整理的全题型答题指南,从基础题到压轴题,从诗歌到阅读,从文言文到名著,全覆盖、无死角,孩子照着模板就能答题!
✅ 诗歌鉴赏:11 类题型万能模板,闭眼套用不丢分
诗歌鉴赏是很多孩子的 “老大难”,问意境、问手法、问炼字、问主旨,孩子要么答非所问,要么答不全,白白丢分。
这份资料里,把中考诗歌鉴赏所有高频题型,都整理成了一步到位的标准化答题模板,每类题型都明确了答题先后顺序和必答要素:
意境类:描绘画面→概括氛围→分析思想感情→点出境界特点 手法类:揭示手法→结合诗句分析→思想感情→作用效果 炼字类:字的本义 + 句中含义→放入句中描景象→意境感情作用 还有语言特色类、感情主旨类、形象类等 11 类题型,全给了固定答题步骤
孩子不用再靠感觉蒙题,照着模板填内容,就能踩中每一个采分点,哪怕是零基础,也能快速上手,诗歌鉴赏题再也不丢分。
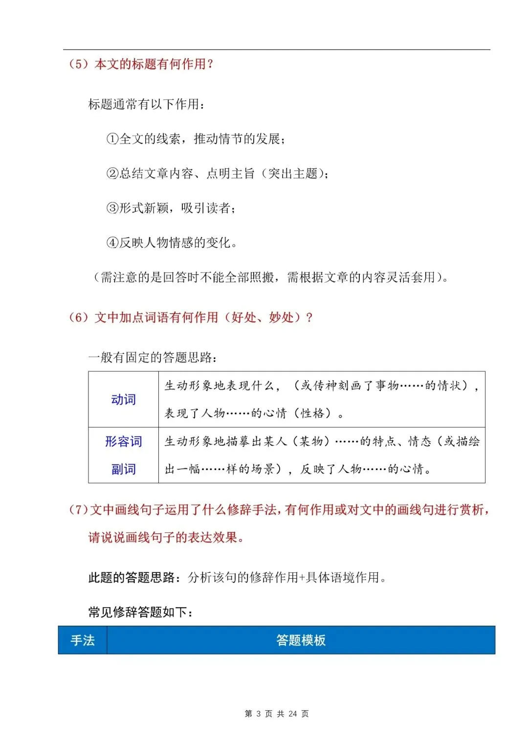
✅ 现代文阅读:15 个常考题 + 答题公式,阅读题直接变提分项
现代文阅读是中考语文的丢分重灾区,也是分值最高的板块,更是无数孩子的噩梦。
这份资料直接把现代文阅读的所有考点,拆解成了可直接套用的答题公式,从基础题到拔高题全覆盖,孩子看完就会用:
标题作用、含义、句段作用、线索判断:直接给固定答题要点,按开头、中间、结尾的位置、按内容、结构、情感的维度套,再也不会答漏点; 词语赏析、修辞赏析、描写手法作用:给了标准化答题模式,哪怕是小学生都能看懂,照着写就能拿满分; 人物形象分析、表现手法作用、句子含义理解、开放型启示题:全有固定答题逻辑,彻底告别 “写满不得分” 的困境。
甚至连 “某两三个词的顺序能否调换?”“某个词换成另一个行吗?” 这种年年考的细节题,都给了标准答案话术,孩子看完直接就能用,阅读题直接从 “扣分重灾区” 变成 “提分稳定器”💯
✅ 7 大高频失分题型专项突破,基础题一分不丢
语文想拿高分,基础题必须一分不丢!很多孩子语文分数上不去,就是因为字音字形、成语、病句、文言基础这些选择题,次次都丢分,太可惜了。
这份资料专门针对初中生最容易丢分的 7 大题型,逐一拆解丢分原因,给出针对性的备考和答题对策,覆盖中考语文所有基础必考题:字音字形题、成语运用题、语病辨析题、文言实词理解题、文言断句题、文言翻译题、文言筛选概括题,每一类都讲透了考点、避坑技巧和答题方法。
比如文言翻译题,明确了“字字落实、句式落实、文从句顺、得分点定位”四大原则,孩子照着做,翻译题再也不会漏采分点;病句题汇总了 6 大病句类型,帮孩子一眼识别错误选项,选择题稳稳拿分。
✅ 文言文 + 名著阅读,考点全覆盖,备考不迷路
除了核心的阅读和诗歌,这份资料还把文言文、名著阅读两大必考板块的备考重点,全部梳理得明明白白,帮孩子告别盲目备考:
- 文言文板块
明确了实词虚词、通假字、词类活用、特殊句式的备考重点,还有断句、翻译、信息筛选、内容概括的答题技巧,课内课外全覆盖,哪怕是课外文言文,也能轻松应对; - 名著阅读板块
精准锁定中考三大核心考点 —— 重点情节记忆、人物性格分析、结合生活谈理解,帮孩子精准抓住名著题的得分点,不用再整本整本翻书,节省大量复习时间。
✅ 全学段适配,从初一用到初三,完美贴合安徽中考考情
这份资料完全贴合安徽中考语文的命题规律,不管是哪个年级的孩子,都能直接用:
👉 初三冲刺的孩子:用它直接掌握答题模板,考前突击提分,把主观题的采分点牢牢抓在手里,不该丢的分一分不丢,能拿的分稳稳拿下;
👉 七八年级的孩子:用它提前搭建语文答题体系,培养正确的答题逻辑,把基础打牢,到了初三根本不用为语文发愁,一步领先,步步领先。
语文提分,从来都不是死记硬背,而是找对方法、用对模板。
当别的孩子还在盲目刷题、为语文阅读发愁的时候,你的孩子已经用这套万能答题模板,掌握了中考语文的得分密码,每一道题都能精准踩中采分点,轻松拉开和同龄人的差距!
现在,这份专为安徽初中生打造的《初中语文考试重点题型答题技巧汇总》,完全免费送给安徽的家长和孩子们,不用转发集赞,不用拼团砍价,没有任何套路,就能直接领取!
高清可打印 PDF,文末免费领取
这份专为安徽合肥中考生定制的高清 PDF,我们已经完整整理好了,直接下载打印就能用,不用家长再花时间排版整理!
合肥家长专属:帮孩子彻底解决粗心丢分,稳步提分
很多家长说,我知道了问题在哪,但我不会帮孩子找知识漏洞,不知道怎么帮孩子改习惯,也没有时间和精力做针对性训练,怎么办?
别担心,我们是专注合肥本地数学1对1线下辅导的团队,老师有8年合肥本地数学教学经验,熟悉合肥近10年期中期末、中考的命题规律和考点趋势,已经帮上百名合肥的孩子,解决了粗心丢分的问题,实现了数学成绩的稳步提升。
🔥【心中有数・学霸养成活动】重磅开启!







写在最后
合肥中考的竞争有多激烈,各位家长和孩子都深有体会。中考拼的不仅是难题的攻坚能力,更是基础题的 “零失误” 能力。
那些能冲进合肥一、六、八中等名校的孩子,无一不是把基础分牢牢握在手里。每天睡前 10 分钟的默写与积累,最终都会化作孩子中考考场上的底气与分数。
最后,祝咱们合肥所有 2026 届中考生,都能筑牢基础、全力冲刺,在今年的中考里旗开得胜,考上自己心仪的高中!
✅ 合肥本地家长专属领取步骤: