点击蓝字,关注我们




NOI2026联合省选是由多个省份联合组织,通常委托第三方机构统一命题和评测,但参与省份可在一定范围内自主确定选拔规则。NOI2026联合省选3月7日开始考试,本文整理了NOI 2026联合省选试题,供考生参考。
比赛形式、时间及地点
1.形式:两试均为机试,每试3题;
2.时间:
一试:2026年3月7日8:30-13:30;
二试:2026年3月8日8:30-13:30。
1
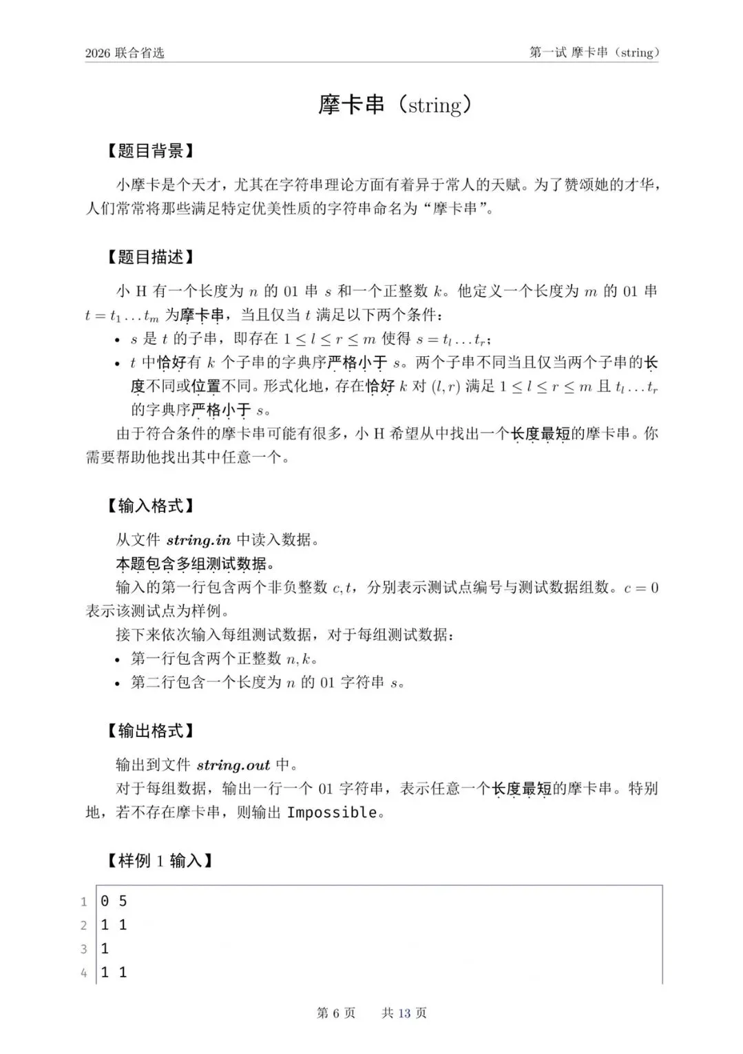
NOI 2026联合省选一试试题












2
NOI 2026联合省选二试试题















课程报名咨询扫描下方二维码
“流年笑掷、未来可期!”
123编程,让我们和孩子一起奔跑!
市南校区
银川西路7号中海·银海1号4楼






生老师
18053230957
郑老师
13206396519






张老师
17554258559
曹老师
13006536440
扫码|即送两节1对1编程课
李沧校区
黑龙江中路902号3楼






王老师
15563905239
韩老师
13385325242



于老师
13006536382
扫码|即送两节1对1编程课
崂山校区
梅岭西路287号乙3楼






王老师
17866850912
郑老师
17866850925
扫码|即送两节1对1编程课

点个喜欢吧