

日前,上海市教委正式发布《关于2026年上海市高中阶段学校招生工作的若干意见》,明确体育与健身科目统一测试时间为4至5月,具体安排将另行通知。
与此同时,徐汇区教育学院也公布了本区中考体育的具体考试时间和地点安排,详情如下:
4月7日—9日:游泳项目考试(其中4月8日进行网球项目考试),考试地点为枫林游泳馆;
4月13日—16日:乒乓球、羽毛球项目考试,考试地点在位育中学;
4月18日—26日:统一考试,考试地点位于位育科技与位育中学;
5月9日—10日:游泳项目补报名考生考试,考试地点为枫林游泳馆、位育科技、位育中学。
以上为目前公布的考试安排,考生可根据自己所报项目提前做好准备。

随着中考日渐临近,各区中考体育统一测试的时间也将陆续公布。尽管体育考试在整个中考总分中占比不大,但在“一分一操场”的激烈竞争中,每一分都至关重要。因此,在体育统一测试中,动作是否规范直接关系到最终得分,稍有不慎就可能被扣分。综评熊小助理整理了历年来收集到的相关信息与反馈,供本届考生参考,希望能帮助大家更好地备考、从容应战。
中考体育统一测试
大家最关心的就是
各项目有哪些绝对禁止的犯规行为?
在考试时,如何规避这些坑?
中考体育这些坑千万别踩
一旦触及轻则重做,重则直接0分处理
快来分享给孩子看看吧
中考体育这些坑千万别踩
1
1000米/800米跑
发令前,身体的任何部位触及起跑线或线前地面。
跑进中,踏进跑道左侧跑道线。
跑进中,推、拉、阻挡他人跑进。
跑进中,由他人领跑,或借助他人的力量跑进。
注意:出现情形1时,考务员提醒、纠正;出现情形2-4时,考试成绩无效,该项目考试计0分。

关于附加分:
①(男生)1000米跑达到3'54"-3'41"的,得附加分0.5分,达到3'40"及以上的,得附加分1分(统一考试总分仍为15分)。
②(女生)800米跑达到3'39"-3'26"的,得附加分0.5分,达到3'25"及以上的,得附加分1分(统一考试总分仍为15分)。
2
足球
用手触碰球
出发时抢跑
漏绕、碰倒标志杆
球出测试区域
未从指定区域出发
球过最后一个标志杆后,到达终点前,脚未触
注意:考生考试犯规时,当次成绩无效。两次均犯规者,增加一次机会;仍然犯规者,该项成绩计0分。
3
秋日运动会
出发时抢跑
漏绕、碰倒标志杆
通过终点时人球分离
脚触碰或越出标志线
未按要求完成全程路线
运球过程中双手同时触球、运球高度超过考生肩部膝盖以下身体部位触球、翻腕等违例行为
注意:考生测试时犯规,当次成绩无效两次测试均犯规无成绩者,只可增加1次测试仍然犯规,该项成绩计0分。
4
掷实心球
原地投掷,不得助跑
球出手前,双脚均不能移动
投掷过程中双脚不得同时离地
在球出手时,一只脚可以向前迈一步缓冲,但身体任何部位不得触碰投掷线或投掷线前的地面
注意:考生测试时犯规,当次成绩无效两次测试均犯规无成绩者,只可增加1次测试仍然犯规,该项成绩计0分。
5
立定跳远
犯规行为:
1. 起跳前助跑:凡是裁判认为存在助跑动作,就会判定为一次0分。
2. 起跳时踩线:在考试时,考生一旦超起跳线就会被判定为一次跳远。减少一次机会。
3. 起跳前两次(多次跳)俗称小跳:两脚站定后,在最后准备起跳的那一下,脚尖会习惯性的往前挪一点。这也会被仪器判定为一次跳远的结束。
注意:立定跳远,每位考生有两次机会,若两次均犯规,会多给一次机会,三次犯规后该项目成绩为0分。
6
1分钟跳绳
犯规行为:
1. 反摇绳
2. 脚踩标志线或出测试区域
3. 用手转动跳绳的转轴
7
秋日运动会
考务人员发出“开始”指令的同时开始计时记录1分钟内符合标准的动作完成次数,每人测试1次
双手离开头部
仰卧时,两肩胛骨未触垫
坐起时,双肘未触及或未超越两膝
借用肘部撑垫或臀部起落的力量坐起
8
引体向上
1.考生应双手正握横杠,双臂伸直
2.待身体静止后开始测试
3.连续两次引体向上的间隔时间不得超过10秒否则测试终止
4.两次动作之间,手臂没有充分伸直
5.身体摆动幅度较大,或借助其他附加动作引体
众所周知
上海中考体育满分30分
这30分是怎么构成的?
有哪些项目,这些项目怎么选?
项目选好了,
那么如何拿满分呢?
毕竟中考相差1分,
可能会甩掉很多考生,
同学们都关心怎么能拿满分?
2025-2026学年上海市市级
中小学生体育赛事竞赛计划公布
27项可申请体育中考统一考试免考
根据上海发布《关于印发2025-2026学年上海市市级中小学生体育赛事竞赛计划的通知》。
本次竞赛共计88项赛事,其中有 25项标“★”赛事的全部小项(项目)纳入可申请上海市初中毕业升学体育考试统一考试免考赛事范围。2项标“☆”赛事中的部分小项(项目)纳入可申请上海市体育中考统一考试免考赛事范围,详见各竞赛规程。

这些赛事如何报名参与?
我们一起来看~
2025-2026学年上海市市级中小学生体育赛事竞赛计划:

竞赛计划中的各符号代表什么含义?
(一)标“★”赛事中的全部小项(项目)可申请上海市体育中考统一免考;标“☆”赛事中的部分小项(学生射击锦标赛、中小学生健美操锦标赛)可申请上海市体育中考统一免考,详见各竞赛规程。
个人项目前六或集体项目前三(集体项目仅包括:棒垒球、足球、篮球、排球和冰球),可申请上海市初中毕业升学体育考试统一免考。
参赛资格
参赛学生须为本市中小学校在籍在读,参赛组别以学龄段划分。比赛时间为每年9月至次年6月,各参赛代表队以校(或以区)为单位组队报名(具体要求以单项竞赛规程为准)。各单项竞赛规程一般于比赛前30天,在市学生体育艺术科技教育活动平台上发布(可在平台下载比赛规程并查询具体参赛办法。网址: https://shsunshine-zp.shec.edu.cn/Channel/Sport)。
以上就是关于2025-2026学年上海市市级中小学生体育赛事竞赛计划的介绍,学生在初一至初三学段参加以上赛事并获个人项目前六或集体项目前三),可申请上海市初中毕业升学体育考试统一免考。
我们再一起关注下上海体育中考分值构成、考试难易程度……
上海体育中考分值构成

统考15分
统一考试分设四类项目:第一类项目满分为6分,第二、三、四类项目满分均为3分。

日常考核分值由《体育与健身》学科考试成绩和《国家学生体质健康标准》综合评定结果两部分组成。《体育与健身》考试成绩满分为6分(七、八、九年级各为2分),《国家学生体质健康标准》综合评定结果满分为9分(七、八、九年级各为3分)。(评分标准见文末)
值得一提的是,在市级及以上体育比赛中获得个人项目前六名,或集体项目前三名的考生,可申请统一考试免考(比赛项目按年度发布)。通过后,其统一考试成绩按满分(15分)计算。
统考评分标准细则




三、游泳项目考试方法说明


四、乒乓球考试方法说明


五、羽毛球考试方法说明



六、网球考试方法说明


七、武术考试方法说明
















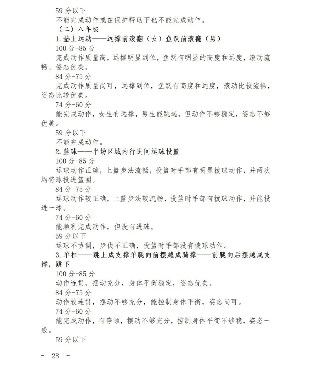
日常考核项目成绩评价标准








如果您想要了解更多的升学规划详情
咨询择校,综评,填报志愿的家长
可以扫描下方二维码添加王洁老师微信详细沟通

加王洁老师回复【高中】
赠送上海16区最值得的高中介绍


关注【综评熊升学规划】公众号,后台回复关键词,进家长交流群,互相交流升学规划经验,听牛娃家长在线分享,专业升学规划老师答疑解惑!
家长交流群:

如果想要了解更多关于国际学校/升学政策/学业规划等资讯,请长按扫描下方二维码添加小助理进行咨询,也可以在留言区留言评论,共同交流。




