
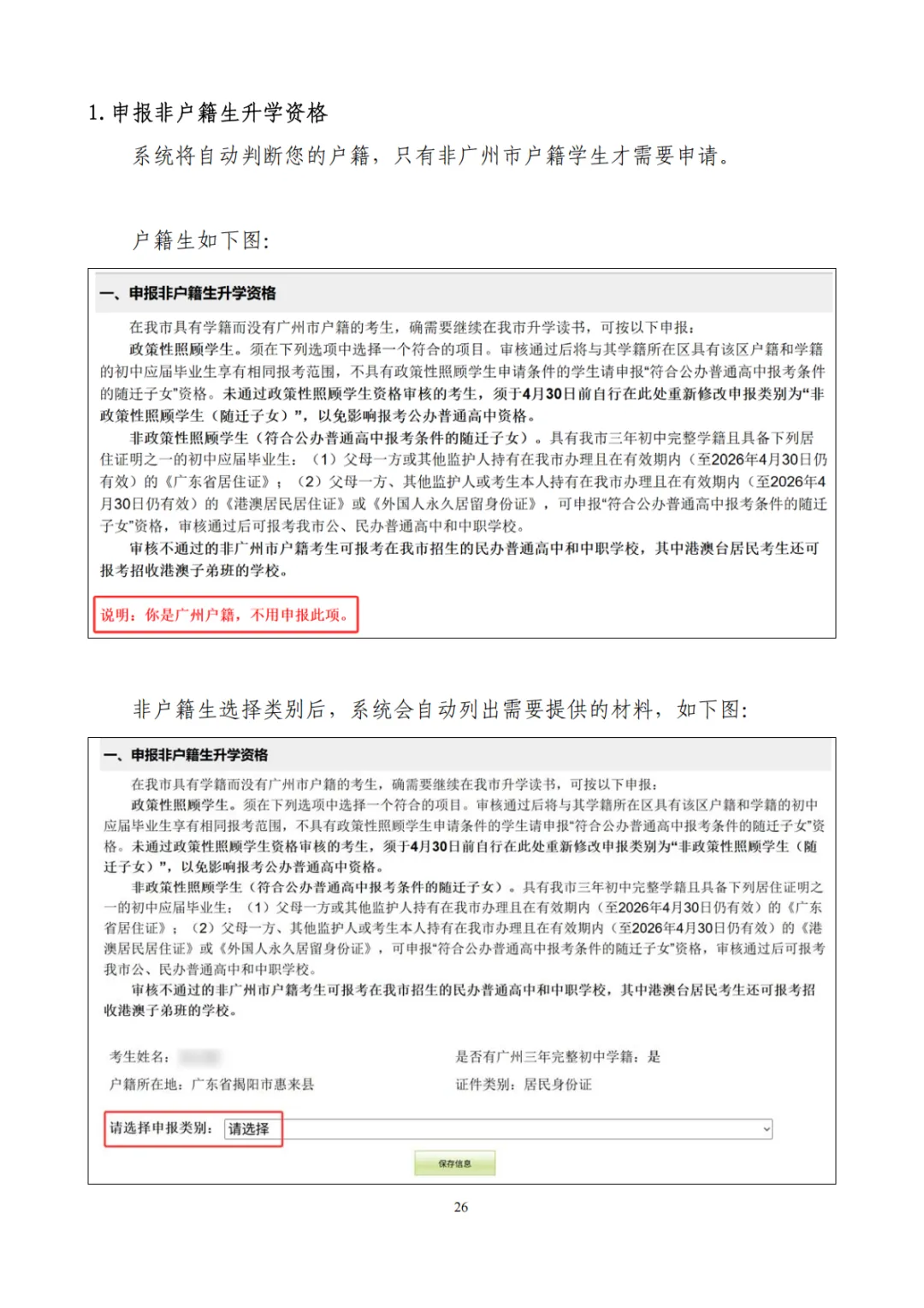
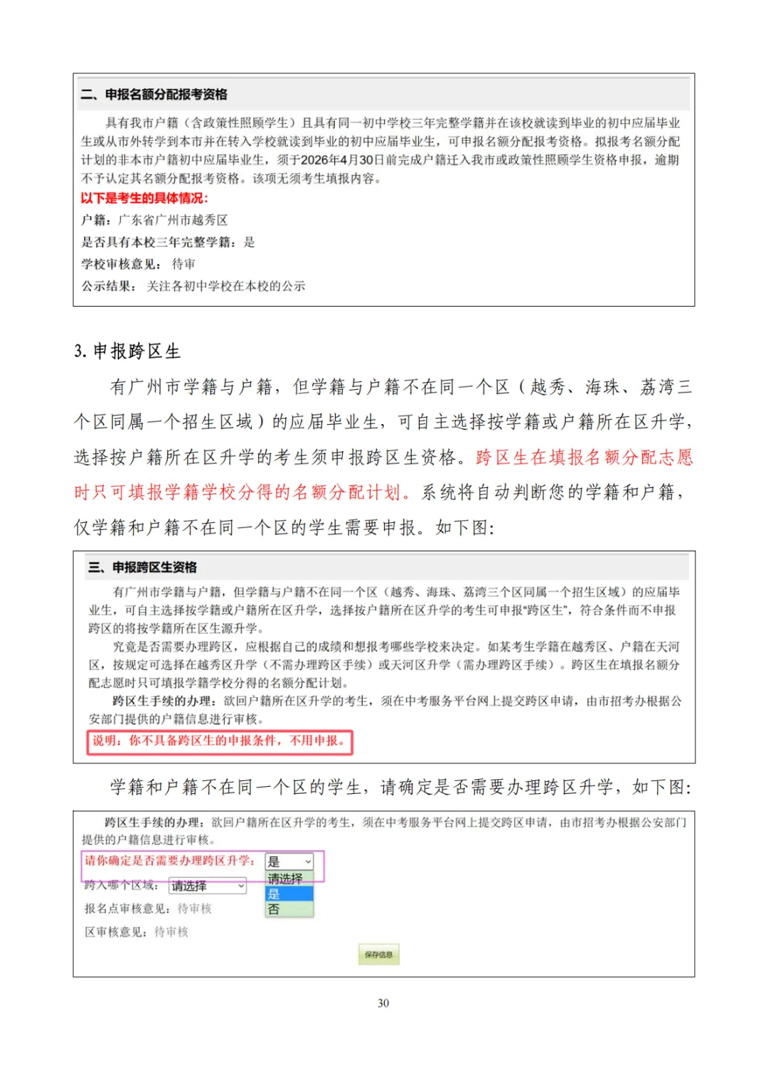
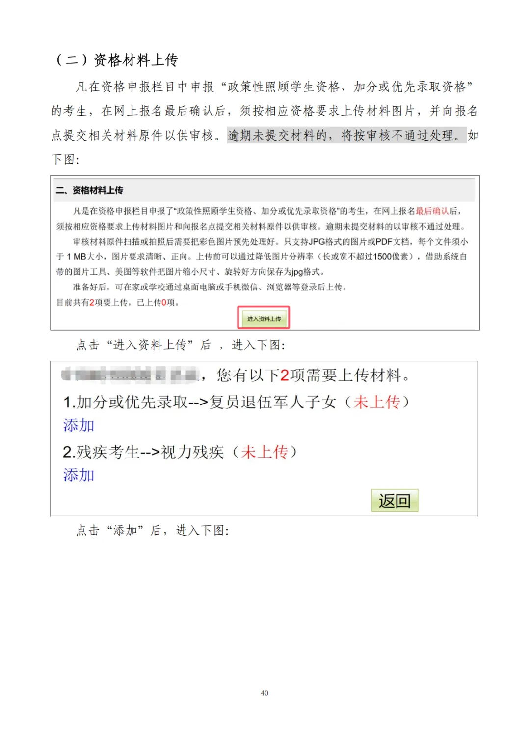
2026年广州中考报名时间是:2026年3月10日9:00至3月14日18:00。今天来捋一下中考报名的全流程。
整个中考报名表如下图所示,大多数信息需要自己填写,若是有不清楚的可以询问学校老师。












































文章来源:
四季读书网
版权声明:本文内容由互联网用户自发贡献,该文观点仅代表作者本人。本站仅提供信息存储空间服务,不拥有所有权,不承担相关法律责任。如发现本站有涉嫌抄袭侵权/违法违规的内容, 请发送邮件至23467321@qq.com举报,一经查实,本站将立刻删除;如已特别标注为本站原创文章的,转载时请以链接形式注明文章出处,谢谢!