关注公众号获取更多精彩内容
▲点击上方关注公众号


如需领取完整电子版资料

为了方便家长们交流教育经验、互换学习资料,我们建立了上海家长交流群,扫下方二维码并备注孩子所在的【年级】或【区】,以便邀请您进对应的群。

已经添加过我们微信的上海家长
也可以扫下方的二维码
进微信群领取资料(仅限上海家长)

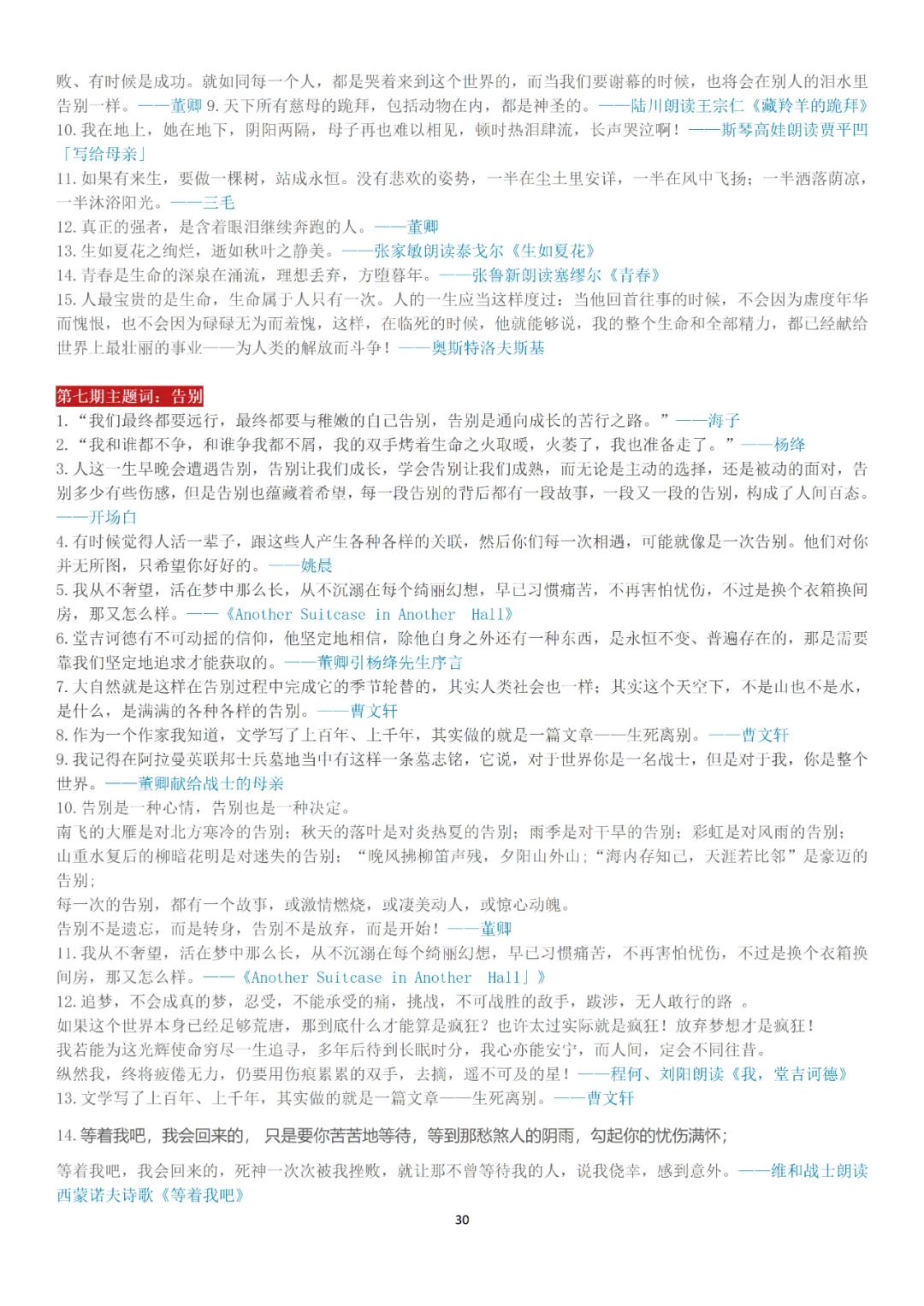
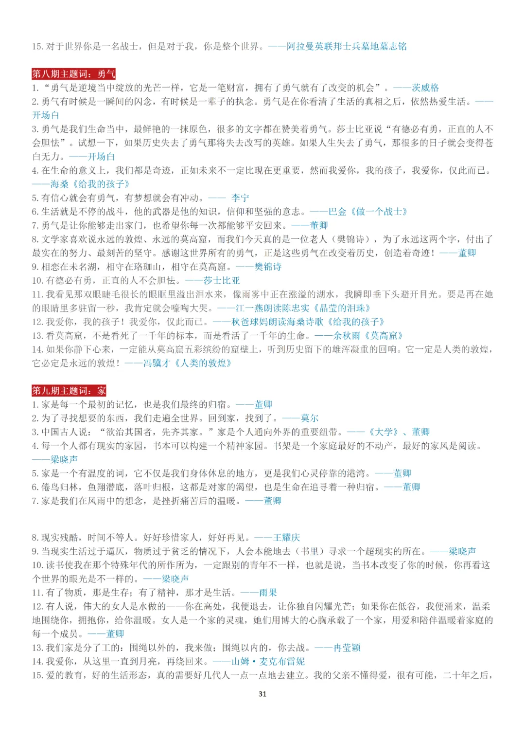
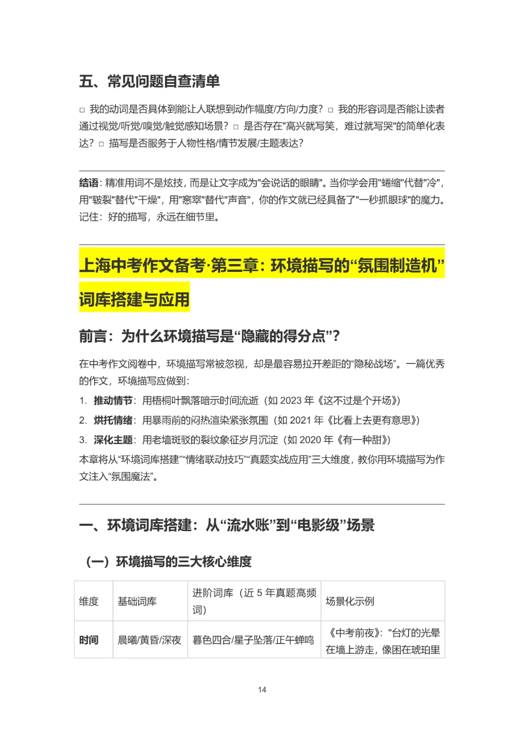
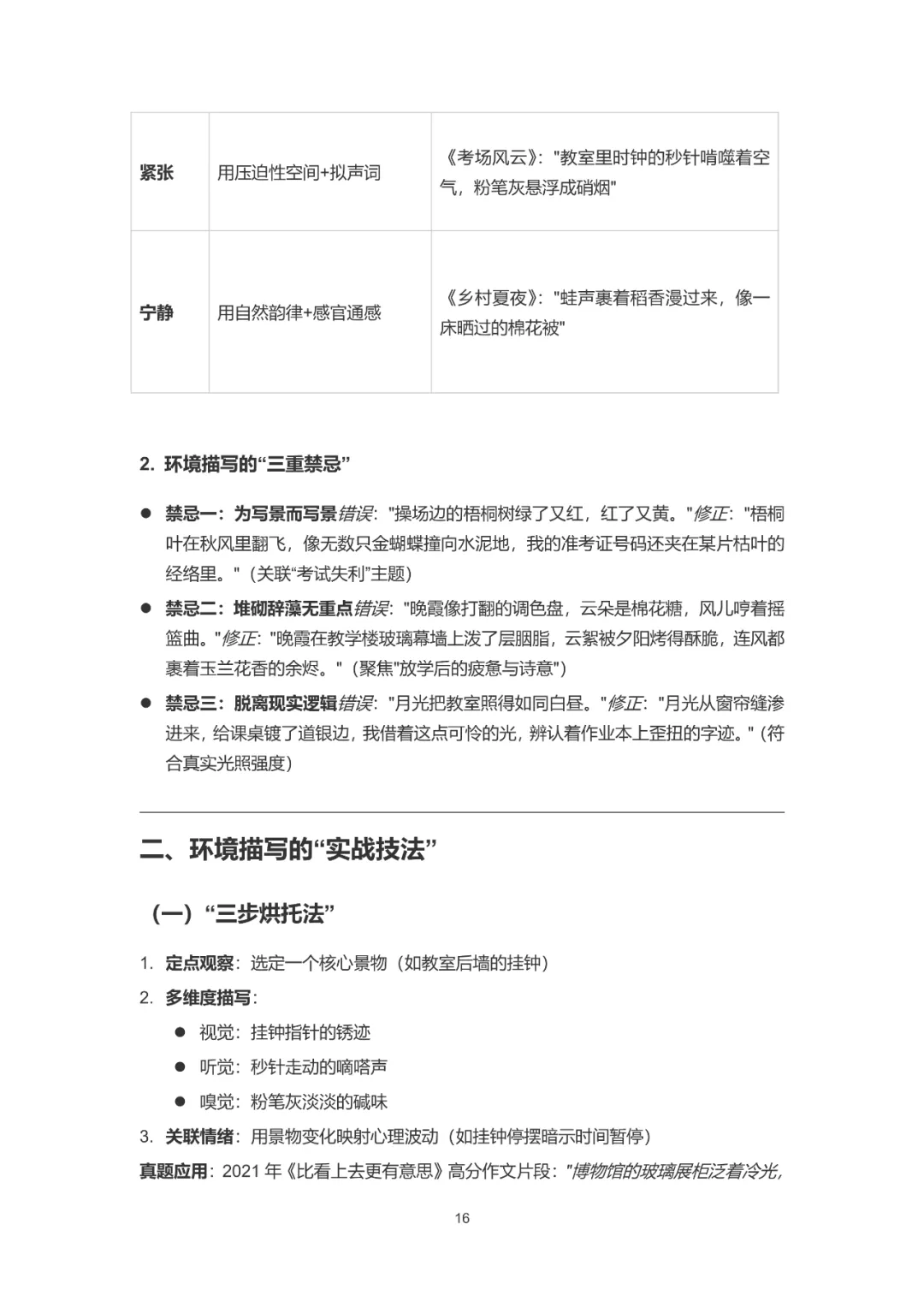
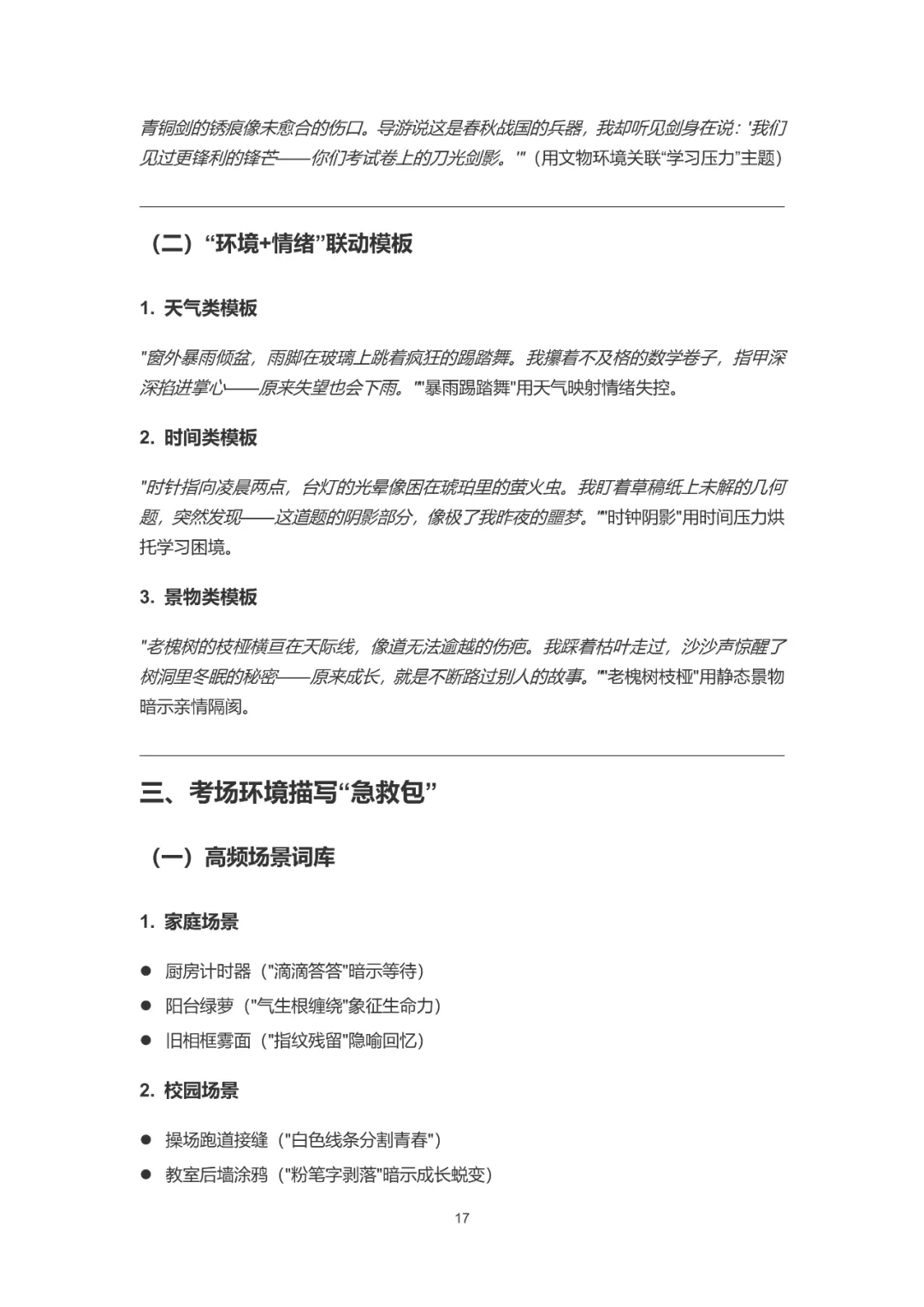
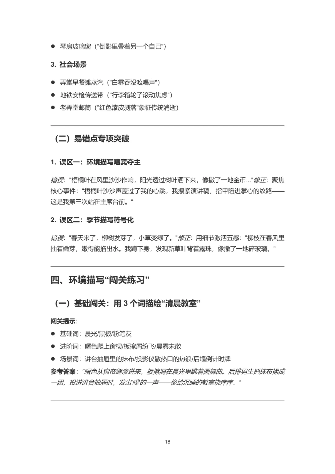
【华育中学】中考语文满分作文:分类素材汇编
























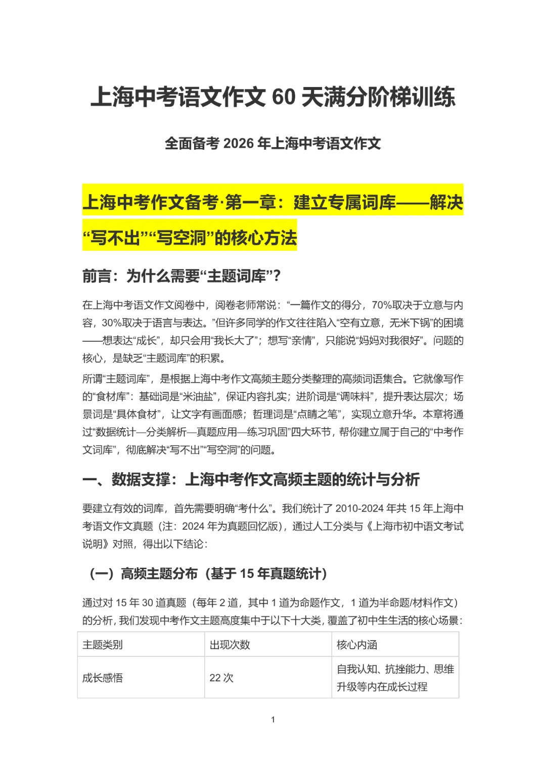
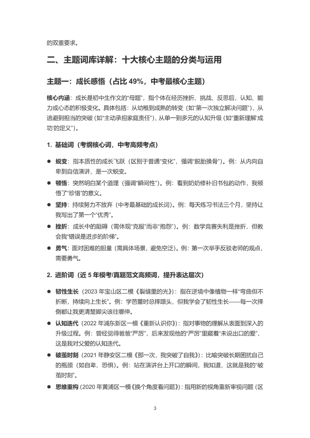
60天上海中考语文作文满分阶梯训练



































来源:网络
如侵权请联系删除

如需领取完整电子版资料


如果您想了解最新的升学资讯
获得更多名校资料、专题资料
欢迎加入家长抱团群
免责及版权申明
本平台旨在分享各类讯息和观点,所发布的原创或转载文章均不代表“申城升学路”的意见与观点,本平台不对所包含内容的准确性、可靠性及完整性提供任何明示或暗示的保证。无特别说明之外,图文均来自于网络,所载文字及图片版权属于原作者,如有不妥之处请联系本公众号,编者将会尽快改正、重发或删除。
上宝中学八上英语知识清单及默写单、六上知识清单(附2025中考英语核心短语与搭配速记)
去年上海初中八年级上学期语文、数学、英语、物理、化学、历史、道法、地理期中卷汇编(附参考答案与解析)
去年上海初中七年级第一学期语文、数学、英语、历史、道法期中卷汇编(附参考答案与解析)
高考英语高频核心词汇及配套练习+上海高考英语常见熟词僻义汇总及配套练习100题+翻译中成语、俚语及经典例句100题
2025上海各区6-8年级期中卷与解析更新+上海中考英语首字母高频词分析及解题技巧
【2025初三二模】上海初三各学科二模卷更新(附参考答案与解析)
上海初中地理、生物、科学期末考和学业水平测试复习资料汇编(附参考答案与解析)
上海近两年初中七年级下学期英语月考、期末卷汇编(附参考答案与解析,部分含听力音频)
上海近几年初中八年级下学期英语月考、期中、期末卷汇编(附参考答案与解析)
普陀区2025初三二模语文作文《心中那根刺》审题分析与高分写作策略
2024-2025学年上海八年级化学同步学与练(附练习参考答案与解析)
格致中学高中英语校内密训(附参考答案)+上海高中英语重点词组汇总
上中、七宝高中英语作文一本通(含常用句型、高级结构、精选佳句等)
近几年上海高中各年级英语期中、期末、模考题精选汇编(附解析)
上海九年级下学期语文月考、模拟考、中考专题训练卷汇编(含解析)
近几年上海八年级下学期数学期中、期末、月考试卷汇编(附解析)
上百套上海九年级语文往年期中、期末、月考卷试题与专题汇编(附详解与参考答案)
上海八年级历史+生物往年期中、期末、月考卷试题汇编(附详解与参考答案)
上海七年级语文+历史+地理往年期中、期末、月考卷试题汇编(附详解与参考答案)
上海八年级英语往年期中、期末、月考卷试题与专题汇编(附详解与参考答案)
上海七年级数学往年期中、期末、月考卷试题与专题卷、模拟卷汇编(附详解与参考答案)
2022-2023学年上海部分初中英语6-9年级阶段测试卷汇编(含参考答案)
2022-2023学年上海部分初中数学6-9年级阶段测试卷汇编(含参考答案)
点击“蓝字查看”👆