抱团是由近年真正经历过XSC、 中考且娃进入豪门名校的家长们组成的实战组织,针对于近年XSC、中考实况有针对性的帮助家长们实战式备战XSC和中考,良性管道输送,只讲最真的话,避坑,少走弯路,超强学习规划已助力多届的小升初、初中生80%成功下车豪门一线,最强的资讯 ,全面覆盖升学消息面,是一支非常“强悍”的组织,这里家长不焦虑,牛娃下车集聚地。
升学市场很卷,我们不想割韭菜,只想干点实事!


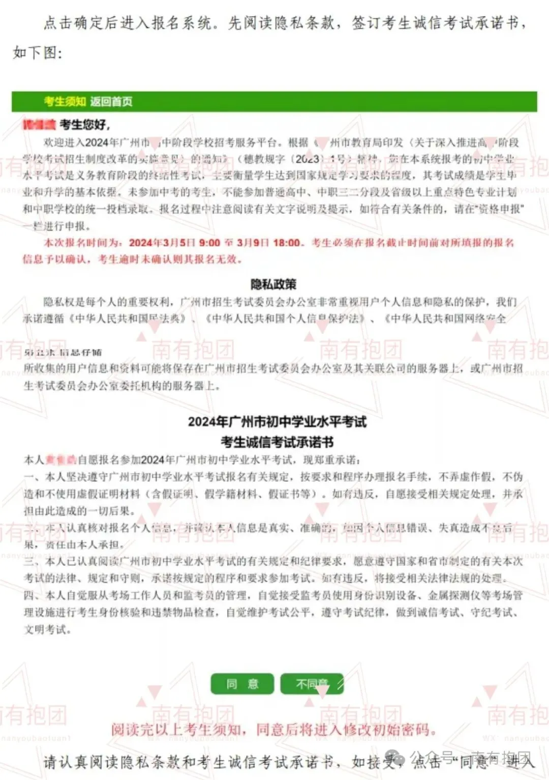
✅广州中考报名入口👉 链接:https://zhongkao.gzzk.cn
凭考生号和初始密码登录:
✅报名时需一同确认体育中考项目,确定后不支持更改。
✅各类考生按要求完成报名及资格申报,逾期视为放弃!
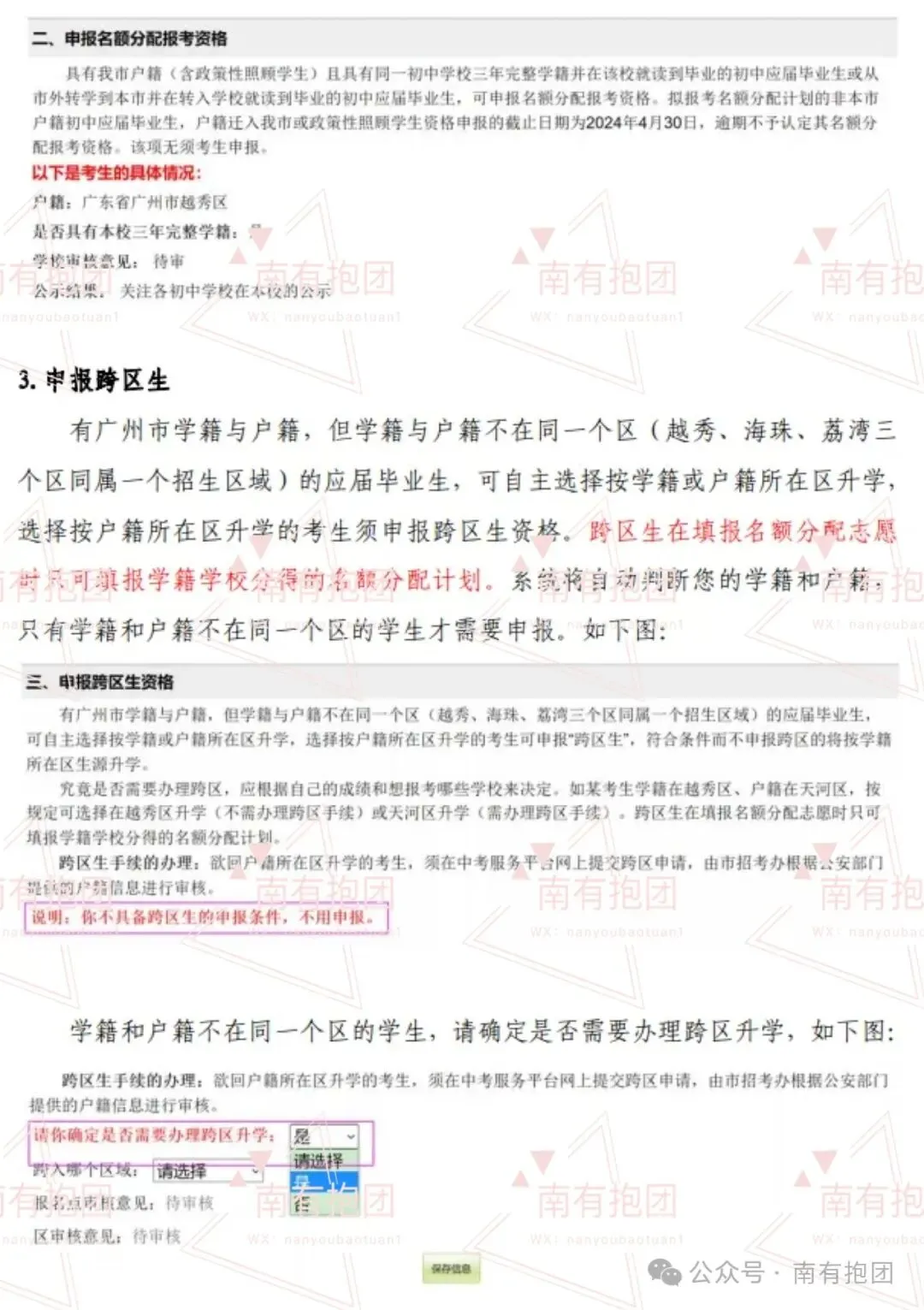
以2025年中考报名为例:



















































先给大家画个重点!提前祝各位考生金榜题名!!

中!考!之!路!不!会!慌
加入广州家长自己的升学群


P
运营

南有 → 抱团
团队
南
有
●
抱
团

扫码与广州名校家长一起实战升学
争章、试卷、各类升学消息、电子版教材、白名单赛事
群内禁止发广告,不卖课,无推销
家长们放心享受干货宝藏群⬆️
微信公众号 :nanyoubaotuan1
南有抱团:专注广州XSC、中高考升学,学科规划,第一时间为学生和家长提供的资讯信息和咨询服务。
关注【南有抱团】,第一时间了解各类升学资讯
政策内容: