






惠州中考学子
另一条路升学规划
小红本
我是李恒老师,曾是一名初中老师,也是人力资源行业的从业者,扎根惠州,有多年的教学经验,有丰富的职场与HR经历,是《惠州中考学子“另一条路”升学规划指南》——中职(技校)与民办高中理性选择手册(简称小红本)的作者。该手册构思于2025年中考前后,成书于2026年2月,写了半年时间,共60多页分四部分,旨在为本地中考没把握考上普通高中的孩子及其家长点一盏灯,照亮另一条路——中职(技校)、民办高中。
适合什么人看:惠州中考成绩在普高线上下徘徊的学生家长。
核心价值是什么:拨开本地择校的信息迷雾,锻造一站式理性决策工具,陪伴惠州家庭零门槛规划孩子的未来之路。


我为什么要写这本手册


在过去的几年里,我目睹了太多家庭在中考后所经历的焦虑、迷茫与仓促抉择。当孩子的分数落在普高线边缘时,许多父母的第一反应是自责与无助,而社会单一的评价标准又往往将“另一条路”草率地定义为“次等选择”。同为家长,我深深地感到,这种迷茫并非源于选择的匮乏,而是源于系统化、本地化、可操作信息的严重缺失。

我为什么能写这本手册


作为一名曾经躬耕于三尺讲台的初中教师,从基础教育到人力资源领域,从学业成长的引路人,到职业发展的摆渡人,这双重职业生涯经历,让我始终走在“教育”到“就业”的路上。也因此,我能更敏锐地体察到:我们本地的职业教育正在发生一场蜕变——多元的升学路径已然畅通,那些充满希望与力量的学生成才故事,正在这座城市的各个角落悄然生长、开花结果。然而,这些真实、积极的信息却淹没在过时的偏见和零碎的传言中。这让我萌生了一个强烈的想法:能否为惠州家长绘制一幅清晰、客观的“教育地形图”,将政策、数据、升学路径、学校详情、决策方法熔于一炉,写一本轻量级的书,让每个有需要的家庭都能基于事实而非恐惧,基于规划而非运气,为孩子做出真正明智的选择。

客观梳理 驱散迷雾

于是,便有了您手中的这本《惠州中考学子“另一条路”升学规划指南》。它不生产观点,只做信息的梳理者与路径的翻译者;它不承诺捷径,只提供工具与地图。我的初衷无比简单:希望以这份绵薄之力,驱散信息迷雾,缓解无谓焦虑,让每一个在十字路口徘徊的家庭,都能看清脚下的每一条路,并从中找到那条最适合孩子自信、稳健走向未来的坦途。

后续修订完善

因时间仓促与本人水平所限,书中难免有疏漏不当之处,恳请各位读者、专家不吝指正,以便后续修订完善。

教研赋能成长



手册内容概览


希望这本手册能成为您手中一张清晰的地图、一个可靠的工具箱和一位理性的参谋。它凝结了我对惠州本地升学环境的深入调研,旨在为您打破信息壁垒,梳理清晰路径,提供务实方法。
01
先建立认知,再查看选项

从第一部分“认知重塑” 读起。它帮助我们共同调整心态,用更长远的眼光看待孩子的未来,这是所有理性选择的基石。

升学规划小红本


02
按图索骥,对照了解

在第二部分“信息地图” 中,我已将职业学校、技工学校、私立高中分门别类,并梳理了最新动态。您可以像查阅地图一样,结合孩子的初步意向,找到感兴趣的章节深入了解。
03
使用工具,科学决策

第三部分“决策工具” 是专门设计的家庭互动指南。其中的评估清单、决策矩阵和探校攻略,能帮助您系统化地分析情况,并促进与孩子的高效沟通。
04
实地验证,果断行动

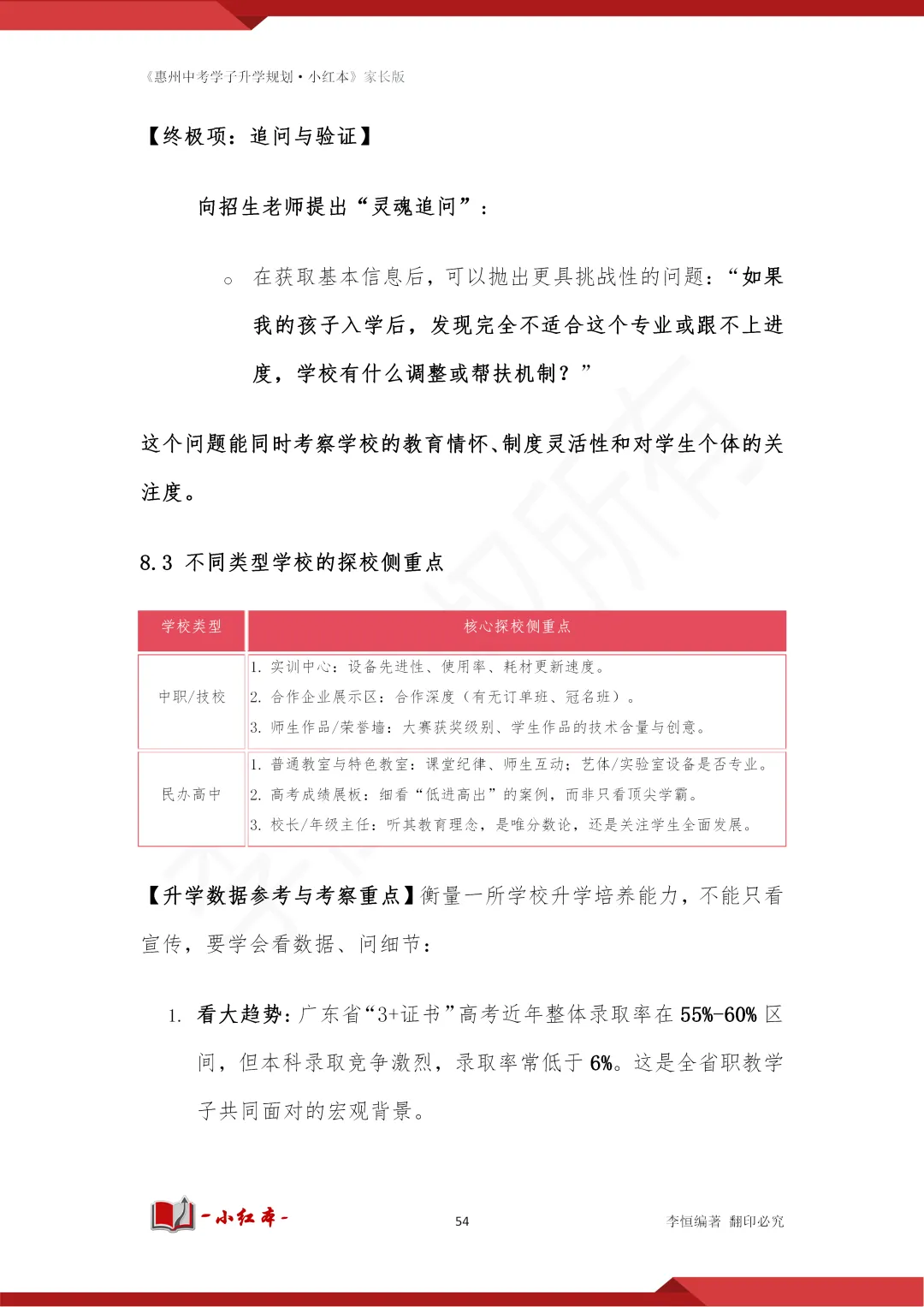
手册的所有信息都是为了支持您最终的实地考察与决策。请务必带上第四部分“探校指南” 中的清单与策略,在访校时细心观察、坦诚提问,从容行动。



关注公众号,回复“小红本”
免费领取完整版PDF
【关注本人视频号:惠州初升高另一条路】
