
刚刚
河南省2026年中招
理化生实验操作练习题出了!
2026年
中招理化生实验操作题

2026年河南省中招理化生实验操作考试试题由省中招理化生实验操作考试办公室统一命制。考试成绩按满分30分计入中招考试总成绩。考试科目为初中物理、化学、生物学三科。考试时间为4月1日—30日,每位考生的考试时间为15分钟。各省辖市、济源示范区、航空港区可根据本地情况据实安排考试进程。
八年级学生生物学实验操作考核在2025-2026学年下学期期末进行,具体考核方式另行通知。
01
一、试题结构
2026年全省中招理化生实验操作考试共命制A 、B 、 C 、D四个试题单元,每单元内含6道理化生实验操作试题,每道试题内含物理、化学、生物实验项目各一个。
按照难度、完成时间分为两类:较难的实验为主实验项目,一般的实验为副实验项目。每个单元6道试题中主实验项目的学科分配为物理3个,化学2个,生物1个。
02
二、分值比例
每道试题分值为30分,分值比例为16:6:6:2,即主实验项目1个,占16分;副实验项目2个,各占6分;考试结束后实验器材整理,占2分。
03
三、各科练习题目示例
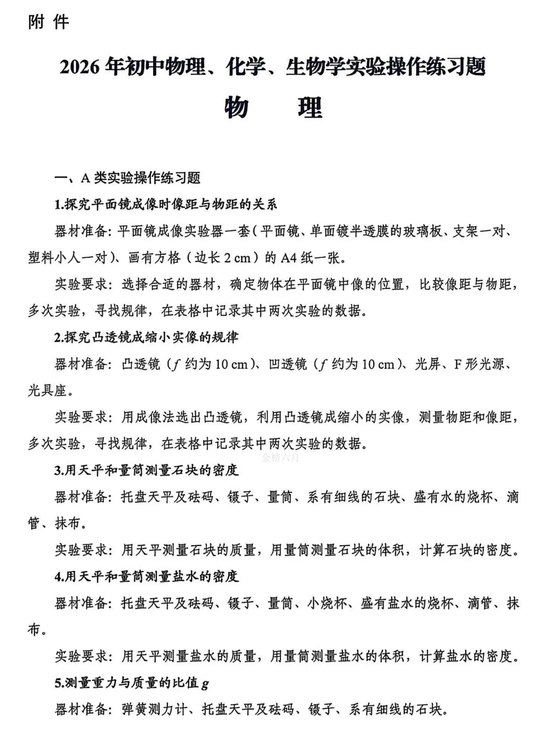
(一)物理
物理实验操作练习题共26个,其中A类实验13个,B类实验13个。





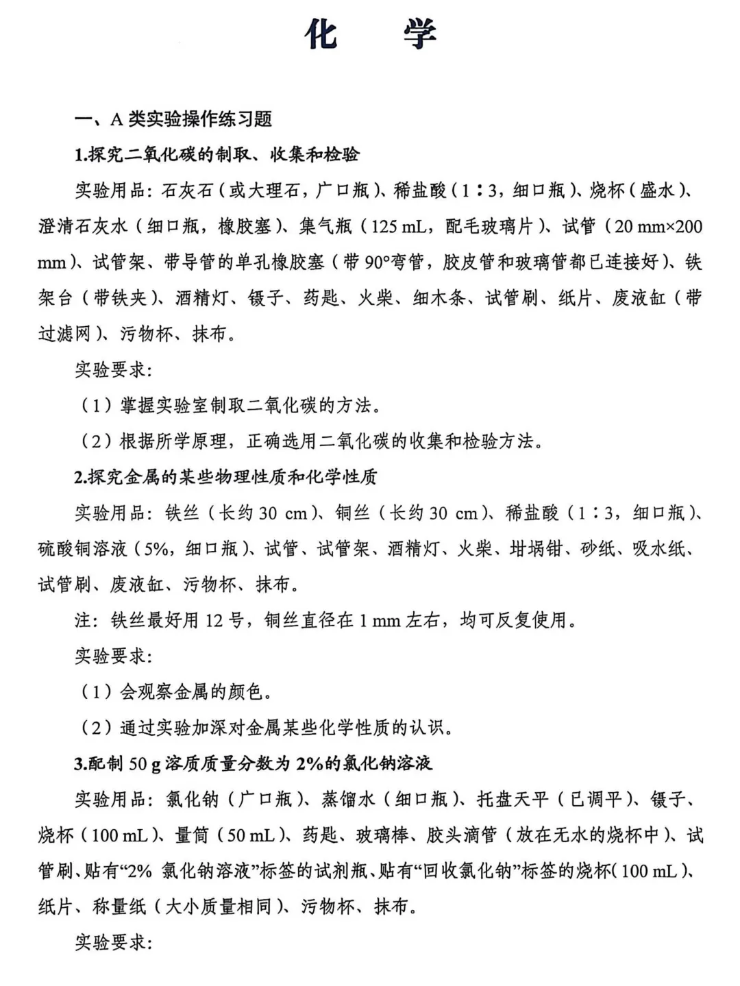
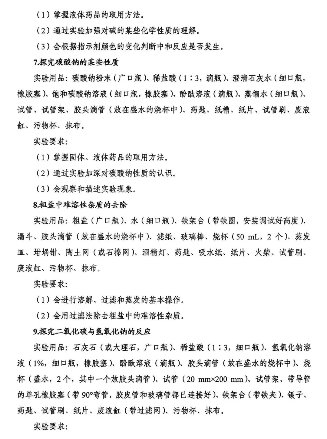
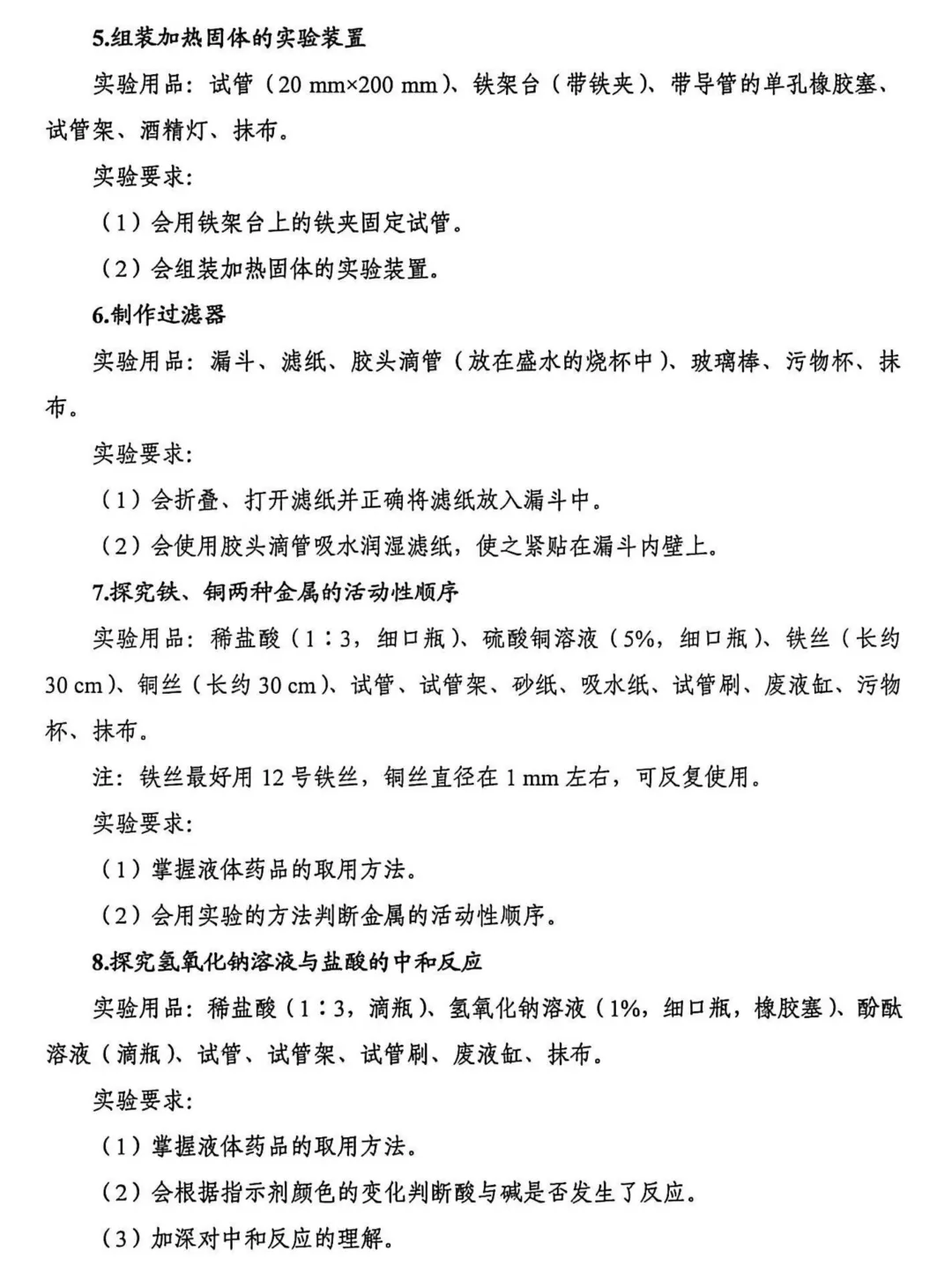
(二)化学
化学实验操作练习题共25个,其中A类实验9个,B类实验16个。







(三)生物学
生物学实验操作练习题共25个,其中A类实验4个,B类实验21个。





2026中考必刷题免费领!
欢乐为九年级孩子准备了
《2026年中考必刷题》
精选真题、专项突破
知识梳理、一本就够
仅剩30本,扫码添加小乐老师领取!

