
苏州中考英语听力口语考试时间定了!2026年4月25日-26日考试。
此外,2026年考试材料有变!
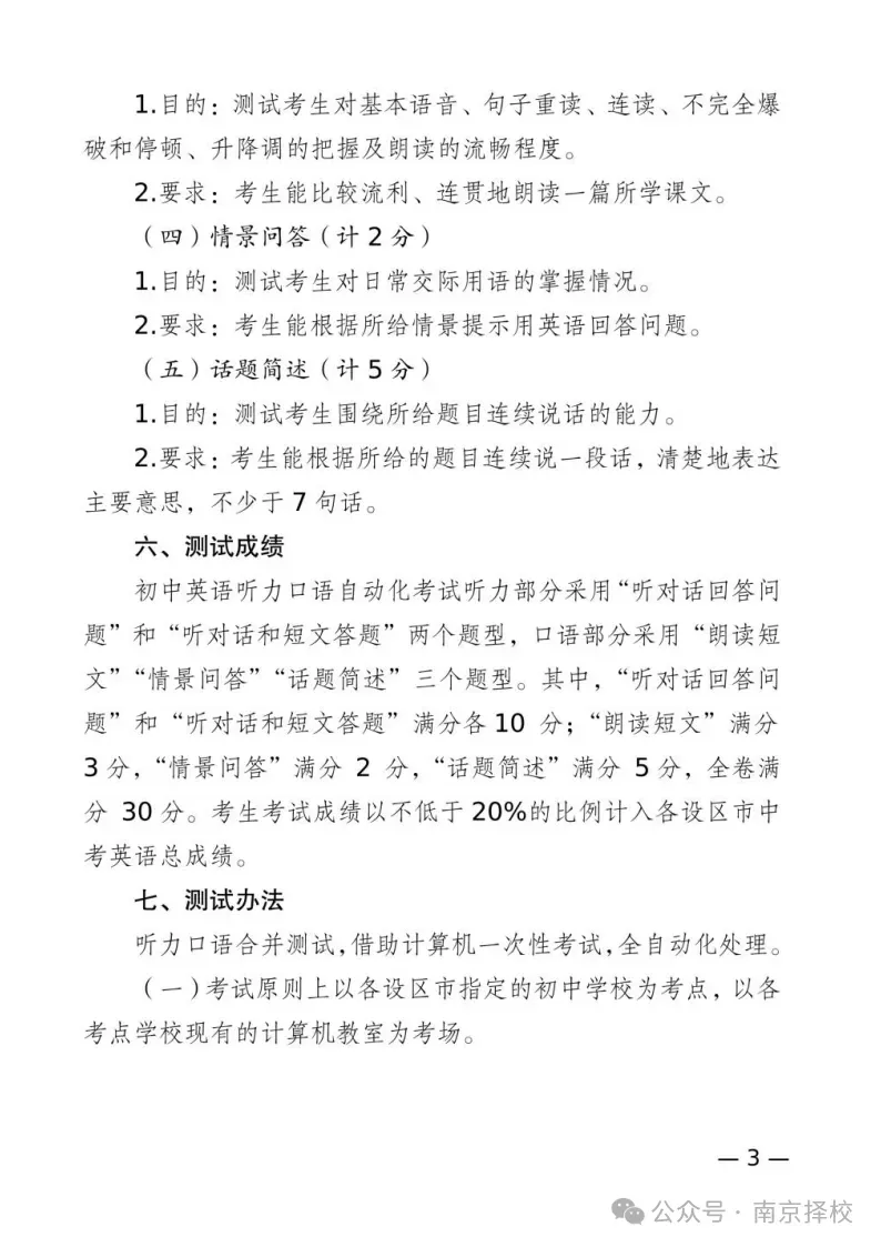
测试采用人机对话形式进行听力和口语二合一考试,共五大题,满分30分,计入中考总分,具体题型和分值见下表。

根据2026江苏省中小学教学研究室发布的通知,【朗读短文】材料有变化!一起看看👇👇








变化
2026年江苏省中考英语人机对话测试要求、试卷构成、方法都将与往年保持基本一致。朗读短文材料有新增!
话题简述:与去年一致,共12篇,无范文参考,考试时仅显示题目,无中文提示。
朗读短文:在去年18篇基础上,新增朗读6篇,个别朗读材料有变动,内容分别选自译林版《英语》教材(七上至九下)。
与去年相比,朗读短文新增的6篇材料:
·七上U3 Task
·七下U6 Task
·八下U7 Task
·九上U7 Reading
·九下U2 Reading
·九下U4 Reading
2026年中考
英语听口考试在4月25、26日进行
总分30分,计入中考成绩
【朗读短文+话题简述】
文字音频资料已出
👇👇👇
朗读短文材料及范围:提供24篇短文,分别选自译林版《英语》教材(七上至九下)。考试时将从24篇中选取1篇作为朗读测试材料。

附 新增朗读短文6篇(材料及音频)
1. 七上 Unit 3 Welcome to our school
Task My school(A)(Line 1—Line11)

Dear Millie,
Thanks for your letter. I study at Hope Middle School now.Our school is small. We only have a few classrooms. We do not have a library, but we have a reading room. Sometimes we read books there.Our playground is in front of the classrooms. It is not very big. We often play there after class.Our teachers are all very kind. We like them very much.I live far away from the school. I go to school on foot every day. It takes me about an hour to get to school.
All the best,
Liu Yi
7.七下Unit 6 utdoor fun
Task More of Alice inWonderland(A)(Line 4-Line15)

Alice opened the bottle and drank a little. It tasted sweet. Alice liked it. She drank some more. Then she felt a little ill. She looked down and saw that her body became smaller and smaller.
Soon Alice was small enough to go through the door, so she decided to enter the garden. When she walked towards the door, she forgot about the key.
Alice had to go back to the table, but she was too small to reach the key. She tried to climb up, but failed. Then she saw a piece of cake under the table. A note on the box said "EAT ME".
14.八下 Unit 7 International charities
Task Charity work(B)(Line 1-Line 12)

Diana was once a secretary of a big company. She lived in a comfortable flat and drove to work. She travelled to many places, but she seldom took the plane. She was afraid of flying.
One day, Diana saw a TV programme about ORBIS. She learnt about the Flying Eye Hospital. She wanted to help poor people with eye problems see again, so she made up her mind to train as a nurse and attended courses after work.
Diana is working for ORBIS now. She has to travel over 300 days a year. She is getting used to travelling by plane.
Diana enjoys her work. She is glad to be able to help people see again. She does not have as much money as before, but she thinks her life is more meaningful.
19.九上Unit 7 Films
Reading(A)Hollywood's all-timebest-Audrey Hepburn (Line 7-Line16)

Hepburn was born in Belgium on 4 May 1929. As a child, she loved dancing and dreamt of becoming a successful ballet dancer. After World War II, she moved to London with her mother. She worked as a model before becoming an actress.
In 1951, while acting in France, Hepburn met the French writer Colette. Hepburn’s beauty and charm caught the writer’s attention. Colette insisted that Hepburn was the perfect girl for the lead role in Gigi, a play based upon her novel, although Hepburn had never played any major roles before. That event marked the beginning of her successful career.
22.九下 Unit 2 Great people
Reading(A) Neil Armstrong(Line 1-Line 12)

Neil Armstrong was born on 5 August 1930 in Ohio, the USA. He became interested in flying when he took his first flight at the age of six. He received his student pilot’s licence when he was 16.
Armstrong joined the navy in 1949 and served as a pilot for three years. In 1955, he became a test pilot. He flew over 1,100 hours and tested all types of aircraft.In 1962, he was chosen to become an astronaut.
In 1966, he went into space as command pilot of Gemini 8. He and David Scott managed to join two spacecraft together for the first time in space.
24. 九下 Unit 4 Life on Mars
Reading(A) Moving to Mars(Line 1-Line 11)

Some people believe that humans could live on the planet Mars by the year 2100. Our own planet, the Earth, is becoming more and more crowded and polluted because of the rapid increase in population. It is hoped that people could start all over again and build a better world on Mars. Here is what life there could be like.
At present, our spacecraft are too slow to carry large numbers of passengers to Mars—it would take months. With the development of technology, by the year 2100, the journey might only take about 20 minutes in spacecraft that travel at the speed of light!
2026年话题简述话题及范围不变:12个话题,分别选自译林版《英语》教材(七上至九下)。考试时将从12个中选取1个供考生进行相关情况介绍。要求话题中不得出现个人人名、校名等真实信息。
且根据话题简述最新要求,考试时仅显示题目,不再提供范文作为参考,需考生在无中文提示情况下完成话题简述。

附 话题简述12篇(材料及音频)
以下为《自动化考试指引与训练》编写组提供的参考范文,仅供参考!!
1. My favourite sport
topic1-1
I love sports,and I like basketball very much. I’m a member of our school basketball team. After school, I often play basketball with my friends. We often talk about basketball and watch basketball matches on TV. Playing basketball always makes me happy. To me,it is more than a sport. It’s a way for me to make friends and learn about teamwork.
翻译:我喜欢运动,非常喜欢篮球。我是我们学校篮球队的成员。放学后,我常常和我的朋友们一起打篮球。我们经常讨论篮球并在电视上观看篮球比赛。打篮球总是让我感到快乐。对我来说,这不仅仅是一项运动。这是我交朋友和学习团队合作的一种方式。
topic1-2
My favourite sport is football. I enjoy football with my friends on weekends. In football, we kick the ball and try to score goals. I love running and passing the ball to my teammates. It is exciting to score a goal and celebrate with them! Playing football helps me stay healthy and have fun outside. I hope to keep practicing and improve my skills! Football is not just a game. It brings people together and makes us happy.
翻译:我最喜欢的运动是足球。我喜欢在周末与朋友们一起踢足球。在足球中,我们踢球并试图得分。我喜欢奔跑和把球传给我的队友。进球并和他们一起庆祝是如此令人兴奋!踢足球帮助我保持健康,并在户外玩得开心。我希望能继续联系,提高我的技能!足球不仅仅是一项运动。它让人们团结起来,令我们快乐。
2. My day at school
Topic 2-1
Our school starts at eight in the morning from Monday to Friday. Usually we do morning exercises first. At 8:15, our class begins. My favourite subject is English and I am very good at it. In the afternoon, my friends and I sometimes go to the library. We often read books there. Every Wednesday afternoon, we practice volleyball together. I love being active and having fun with my friends before going home.
翻译:我们学校从星期一到星期五早上八点开始。通常我们先做早操。上午8:15,我们的课程开始。我最喜欢的科目是英语,我在这方面非常擅长。下午,我的朋友和我有时会去图书馆。我们常常在那里阅读书籍。每周三下午,我们一起练习打排球。我喜欢在回家前与朋友们一起活动和玩乐。
Topic 2-2
Every day at school is exciting and full of learning. In the morning, we start our class at8:00. After that, we begin studying different subjects like math, science, and history. I enjoy lunchtime because I get to eat with my friends and talk about funny things that happened during the day. In the afternoon, we usually have P.E. or an art class, which are both fun and creative. Sometimes, the lessons are difficult, but I like learning new things and asking my teachers questions. When the day ends, I feel a little tired but happy that I worked hard.School may be challenging at times, but it helps me grow and chase my dreams.
翻译:学校的每一天都是令人兴奋且充满了学习的。在早上,我们8:00开始上课。之后,我们开始学习不同的科目,如数学、科学和历史。我喜欢午餐时间,因为我可以和朋友一起吃饭,谈论发生的有趣事情。在下午,我们通常会有体育课或美术课,这两门课既有趣又富有创意。有时候,课程会很困难,但我喜欢学习新知识并向老师提问。一天结束时,我感到有些疲惫,但也因我努力学习而感到高兴。学校有时虽具挑战性,但它帮助我成长和追逐我的梦想。
