
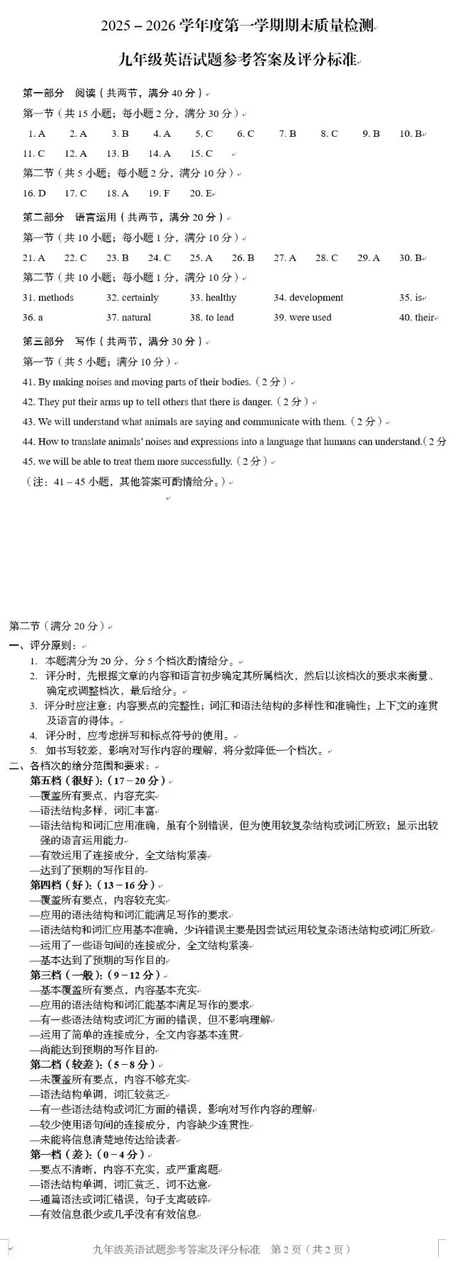
巅峰英语
Peak English












2026年山东省英语中考统考样题主要有以下改变:
1. 所有的选择题(短文还原题除外)都是ABC三个选项;
2.听力由30个题变为20题,每题1.5分,共30分。前15题为听力选择,后5题为听短文填空(单词)。
3.没有短文判断题(T or F)
4. 四篇阅读选择,每篇不再固定是5道选择题,每篇3-4个选择题不等。
5.添加短文还原题(6选5)
6.语法填空依然为用括号里词的适当形式填空,连词、冠词,介词不给提示词。每空不限1词。
7.任务型阅读(阅读表达)题,删去了汉译英和英译汉题型,有4道回答问题,1个补全句子,需要学生根据语境自己写出一句话,难度较大。
8.作文考话题或固定题目,不考课文原文。
整体难度不算大,但是听力填空对于聊城考生来说是一个挑战,毕竟从来没这样考过和练过。作文近10年都是考的课文原文,考话题需要学生自己创作,确实难度上升了不止1个level。
2026年山东省英语中考统考样题具有以下特点:1. 强化语篇能力考查
· 多文本与多模态语篇:阅读理解部分可能包含连续文本(如记叙文、说明文、议论文)与非连续文本(如图表、广告、清单等)相结合的题型,要求学生具备跨模态信息整合能力,例如根据图表数据与文字说明进行对比分析或推理判断。
· 注重语篇逻辑:完形填空、语法填空等题型会更强调语境中的逻辑关系,如因果、转折、并列等,考查学生对语篇连贯性的理解,而非单纯语法知识的记忆。
2. 突出语言运用能力
· 真实情境任务:试题语境更贴近学生生活实际和社会热点,如校园活动、社区服务、科技应用等,要求学生在具体情境中运用语言解决问题,例如撰写活动通知、提出建议或描述经历。
· 写作能力考查:书面表达可能以话题作文或应用文形式出现,注重考查学生的逻辑组织能力、语言表达的准确性和得体性,以及对文化元素的运用,如用英语介绍中国传统节日、民俗活动等。
3. 注重思维品质培养
· 批判性思维与推理能力:阅读理解题目可能增加对作者观点、写作意图的分析,以及对文本信息的推理判断,如“为什么作者这样写?”“这两个观点有何异同?”等问题,引导学生深入思考。
· 信息处理与归纳能力:任务型阅读(阅读表达)可能要求学生从文本中提取关键信息、进行同义转换或归纳总结,考查学生对信息的深度处理能力。4. 文化意识与跨文化交际能力
· 文化元素融入:试题选材会更多体现中国传统文化和国际文化对比,如介绍中国美食、民俗、科技成就等,同时涉及国际文化话题,培养学生的文化自信和国际视野。
· 跨文化交际情境:听力、口语或写作部分可能设置跨文化交际场景,如与外国友人交流、介绍中国文化等,考查学生在不同文化背景下的语言运用能力。
5. 题型结构与分值分布
· 稳定与创新结合:保留传统题型(如听力、阅读理解、完形填空、语法填空、书面表达)的同时,可能引入新题型(如阅读六选五、图文匹配等),以适应命题改革趋势。
· 分值分配合理:阅读理解、书面表达等能力考查型题型分值可能相对较高,体现对语言综合运用能力的重视。需注意,以上特点基于现有信息和命题趋势分析,实际考试内容以官方发布的样题和考试说明为准。
下
载
链
接
https://pan.quark.cn/s/898c7bf7ee0d
👇声明👇
本公众号旨在公益分享优质教育内容,仅供教师备课或学生预习复习使用!所分享图文、资料等版权归原出版机构、影像公司及原作者所有。无任何商业用途,如涉及版权问题,请联系删除。
请长按下方二维码关注我们

*点亮“分享”、“在看”,持续关注👇