
近几年北京中考的升学渠道愈发多元,考生升入高中的机会也越来越多!2026 年北京中考都有哪些升学方式?又有哪些渠道能免中考就读高中?京科学堂已为大家梳理好中考的升学途径,26、27 届考生可重点参考!

北京中考升学途径盘点



升序路径介绍

#1

统招
统一招生是北京中考最主要的升学途径,不仅招生名额最多,报考条件也最为宽松。该录取方式会依据考生的中考总分,按分数从高到低排序,再遵循从第一志愿到第十二志愿的顺序依次投档录取。
统一招生还包含两类特殊招生形式↓
① 定向招生:统招中的定向招生与校额到校的定向招生规则相近,高中学校会分配一定数量的招生名额至对应初中,考生仅需参与本校内部的竞争即可。
② 特色实验班招生:这类招生是各高中自主开设特色实验班的招录形式,仅纳入统招招生计划,且会单独分配专业代码,其录取分数线通常也会高于普通班。

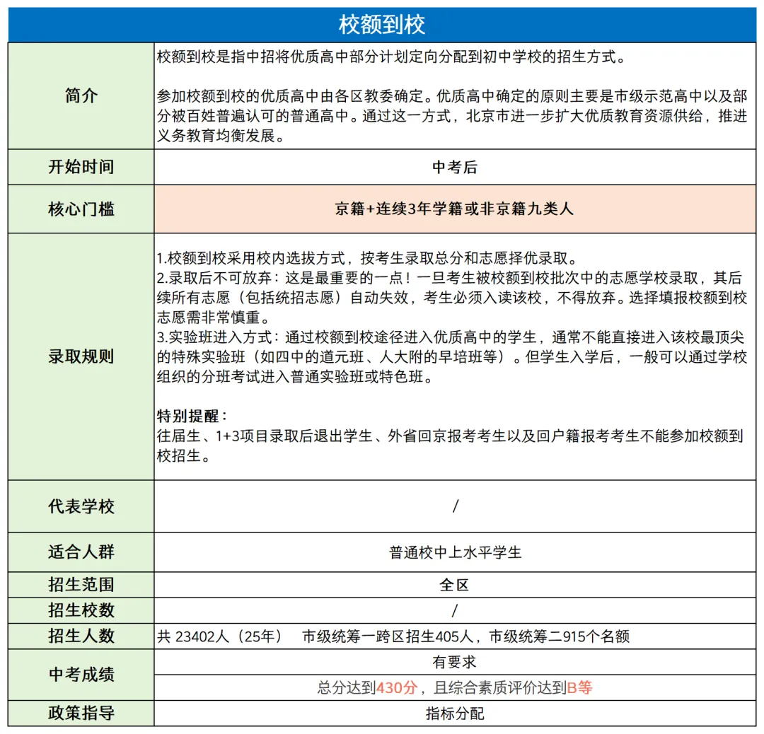
#2

校额到校
2025 年北京中考全市几乎所有初中均获批校额到校招生计划,优质初中、民办校也悉数纳入(部分城区除外),这也让更多考生有机会以更优的分数优势,冲刺录取优质高中。


#3

提前招生
提前招生中包含贯通项目和贯通项目以外其他学校提前招生。
1. 贯通项目提前招生
报考条件:拥有本市正式户籍,且中考录取总分达到 380 分的考生可报考。贯通项目以培养高端技术技能型人才为目标,适合成绩处于中等水平、有清晰职业规划或相关兴趣的学生选择。该项目总学制 7 年,分三阶段培养:前 3 年为中职教育阶段,中间 2 年为高职教育阶段,最后 2 年为本科教育阶段;学习院校方面,前 5 年在职业院校就读,后 2 年升入本科高校学习。
2. 贯通项目外其他学校提前招生

① 五年制高职、中专类提前招生
招生对象:少数民族考生、美术班考生、小语种考生等具备专项特长的考生报考要求:需参加对应专业加试,分五年制高职、中专两类招生方向,适配专业能力突出的学生报考,仅面向满足少数民族、美术、小语种这类特殊条件的考生开放。该类招生无需填报志愿,部分招生院校会要求考生参加专业加试。
② 0.5+3 集团直升
2025 年北京中考新增 0.5+3 直升升学方式,该方式主要面向教育集团内或本校的直升招生:由集团内的高中校为合作初中校分配一定直升名额,通过选拔确定的优秀初中学生,参加中考时可不受分数限制,直接录取至对应高中。

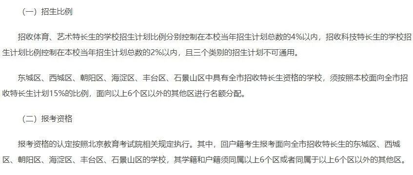
③特长生

2025年中考特长生招生比例及报考资格如下↓

#4

市级统筹
市级统筹是优质高中拿出部分招生名额面向外区投放的升学方式,也是考生跨区报考的重要渠道,能让学生有机会升入其他城区的优质高中校。
市级统筹招生计划可分为两类:
①市级统筹一:适合各区中考排名靠前、学校排名靠前的尖子生。
注:市级统筹一不面向东西海三区招生。
②市级统筹二:各区top高中的分校,如人大附通州校区、首师大附通州校区等,这些学校顶着top高中的头衔也是很受关注的。
※注:市级统筹报考条件和“校额到校”报考条件一致。

#5

登记入学
目前只有东城、西城进行登记入学。



自主招生
1+3 项目是面向初二学生的优质高中升学提前选拔通道,符合条件的初二学生通过选拔后,在初二年级结业即可进入对应实验学校,连续完成初三至高中的四年连贯学习。
2025 年北京 1+3 项目迎来扩容,区级实验学校数量从 2024 年的 76 所增至 113 所,招生计划也同步增加 2781 人。


1+3项目
自主招生主要面向中职类院校开展,2025 年的中职自主招生安排在 5 月中旬,各院校会结合招生专业的人才培养要求与教学实际需求,自主组织专业能力测试,并依据测试结果进行录取。

声明:本文素材来源于北京教育考试院、北京市教委、网络,如有疑问请联系管理员。

