






很多家长一提到特长生就打退堂鼓
觉得“没拿过奥赛奖、不是年级前10“没资格
先打破误区:
特长生真不是牛娃的“专属游戏”
不是只有几个好学校才有特长生名额
第一类是学科科技类,包含:学科特长生、科技特长生、数理人才贯通项目,主要目的是为了提前选拔成绩好的学生;
第二类是艺术体育类,包含体育特长生、艺术特长生,在艺术、体育方向有专项的比赛名次、证书,有过硬的专业技能的学生可以报名。
学科科技类特长生分数要求标准,中考分数达到中考总分的80%即可,也就是满分700分,560分即可录取;体育特长生分数需达到总分的65%,即455分;艺术特长生分数需达到总分的70%,即490分。
学科、科技特长生是近年来备受关注的特长生类型,涵盖数学、物理、化学、生物、信息学等学科,以及科技创新等项目。
在南京,中考升学之路远非只有统一考试这一条"独木桥"。特长生招生这条"隐形通道",正成为越来越多考生和家长关注的升学路径。

2025南京中考特长生总人数为2382人
学科特长生:1446人
科技特长生:856人
数理人才贯通培养项目:80人
此外还有少量艺术及体育特长生
根据往年经验,绝大多数的学校会把特长生考试的难度系数设置在介于中考和竞赛之间,不会超纲考高中的内容。作为中考前的一场掐尖考试,这个难度一定是不言而喻的。
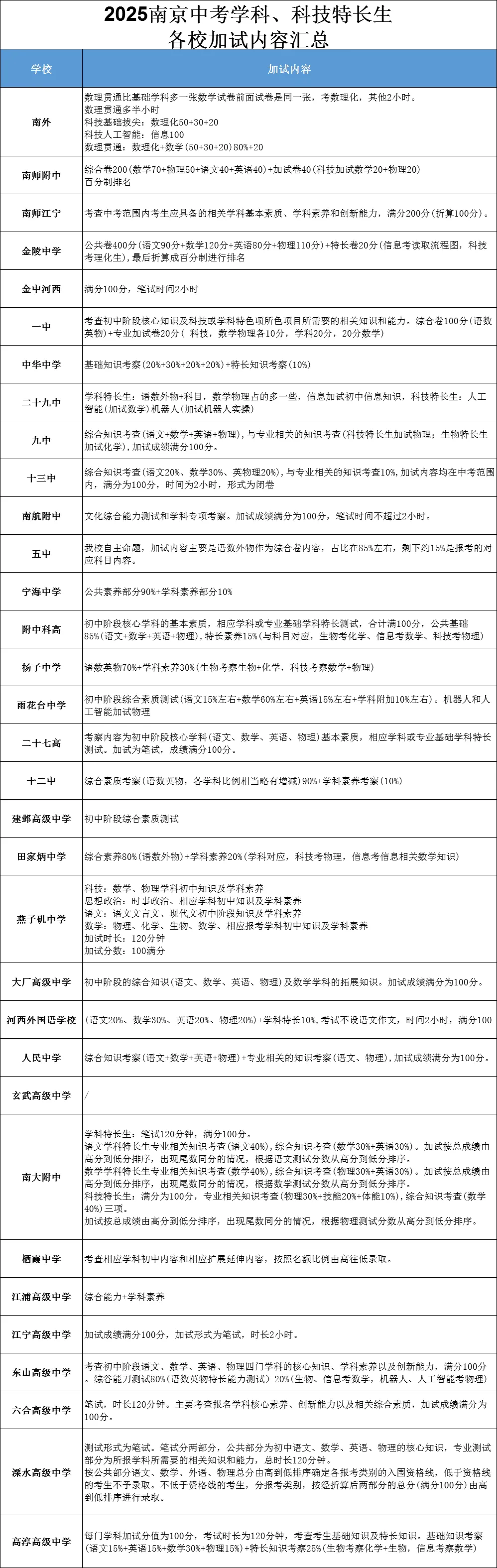
特长生加试是由报考的高中学校自主命题的,考试内容一般分为两大部分:一是初中学段的核心学科综合考查(这部分占比达到90%),另一部分是报考的特长科目测试(这部分占比约10%)

核心学科综合考查,一般包含语数英物这几门基础学科;特长科目就是你报考的科目,比如报考的是数学特长生,那么相应的会有10%的数学特长测试。
另外,科技类特长生可能还会考核相应的科技项目知识或实操。比如,南外的科技人工智能项目全部考查信息学知识;29中的机器人特长生项目涉及机器人现场操作任务的考核。


(本文来源:南京小学生(如有侵权,请联系管理员>)

