中考语文阅读理解写人散文要点解析

四季读书网 2 0
中考语文阅读理解写人散文要点解析
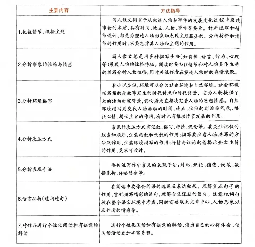
中考语文阅读理解写人散文要点解析 第1张
一、写人散文整体阅读思路
(1)初读:理解文意,把握中心。可以解决以下问题:①概括文章的主要内容,把握文章大意;②理清文章思路结构,划分文章层次;③感受文章所表达的思想和作者的写作意图。
(2)精读:抓住重点,深入理解。可以解决以下问题:①理解标题、重点语段的含义和作用;②有关线索、过渡、伏笔、铺垫与照应;③揣摩文章表现手法及写作特点,领会其表达效果。
(3)品读:品析语言,领会含义。可以解决以下问题:①把握重点词句在具体语言环境下的含义和作用;②结合语境对蕴意丰富的词句进行赏析;③结合文本对人物、事件进行评价。
(4)悟读:深入探究,概括评价。可以解决以下问题:①评价文章的形象、思想、情感、语言风格与表达技巧;②对文章的内容和表达有自己的心得。
二、写人散文阅读答题步骤
(1)审读题干,明确解题方向和蕴含的解题信息。
(2)确定答题范围,标记可以组织答案的重要语句。

(3)联系知识积累和题目要求,厘清答题思路和条理。
(4)归纳整合提取的有效信息,组织答题表述语言,清晰完整地书写答案。

上一个中考英语时文阅读(带答案+解析)

下一个当前已是最新一个了

抱歉,评论功能暂时关闭!