






















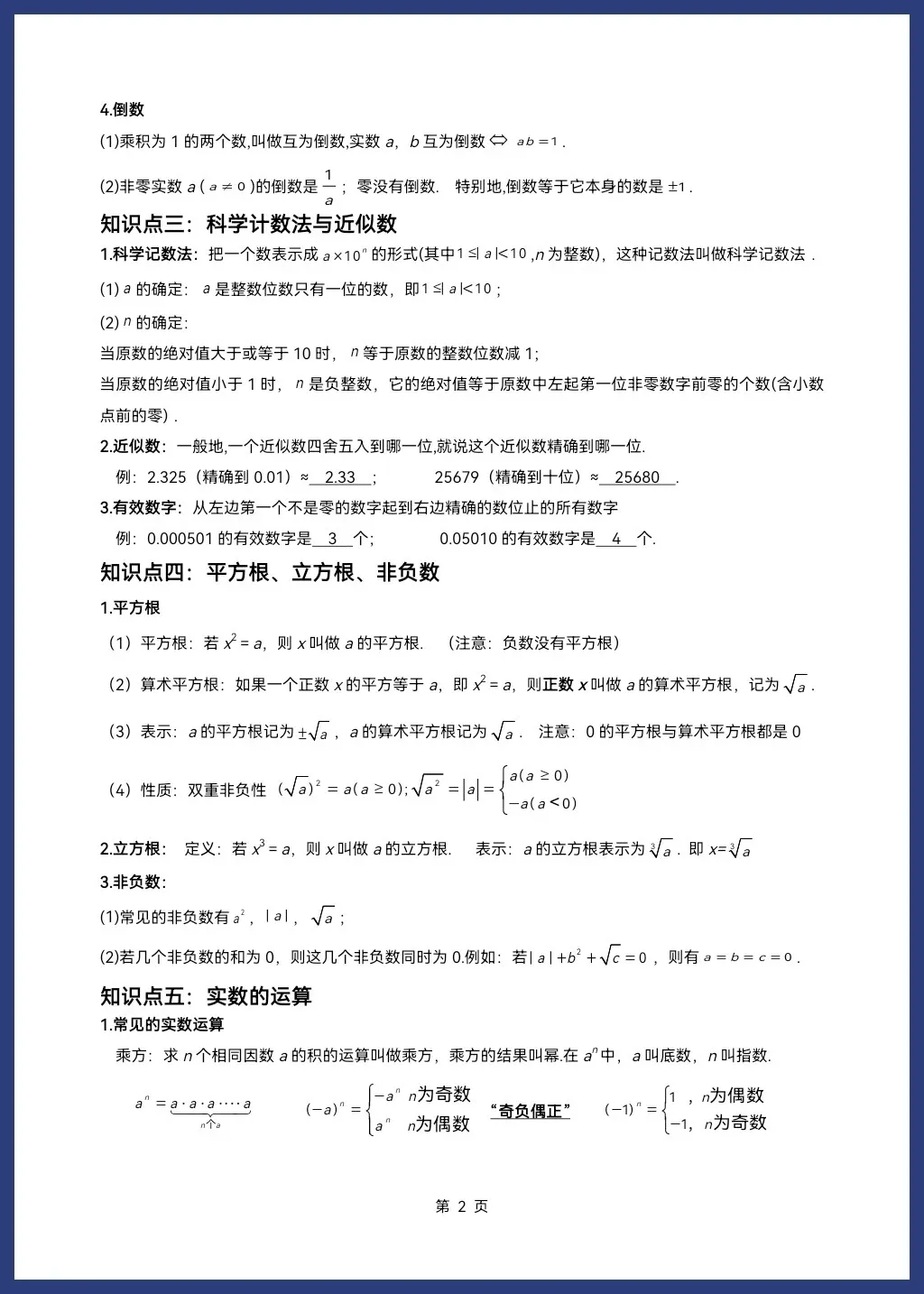
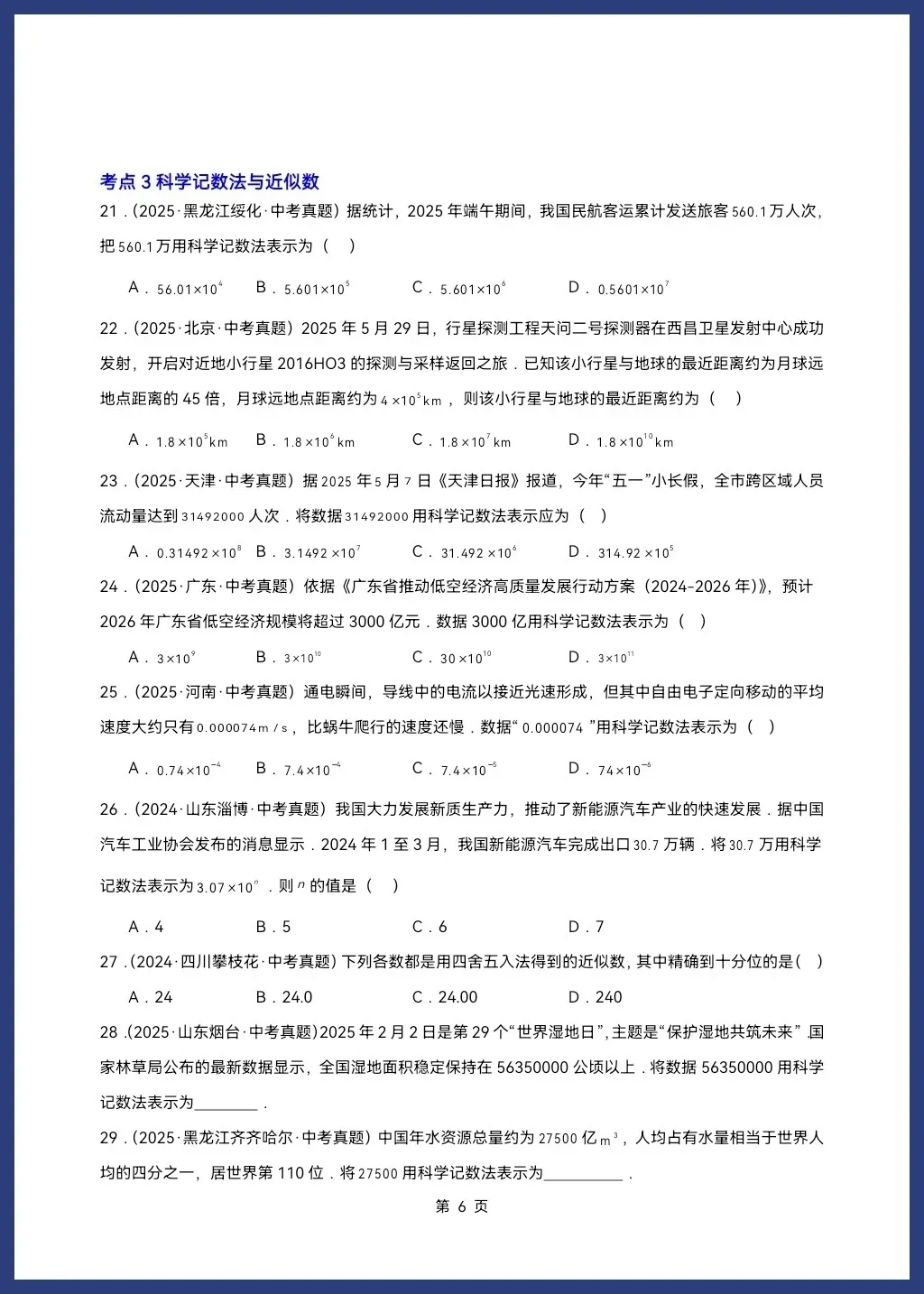
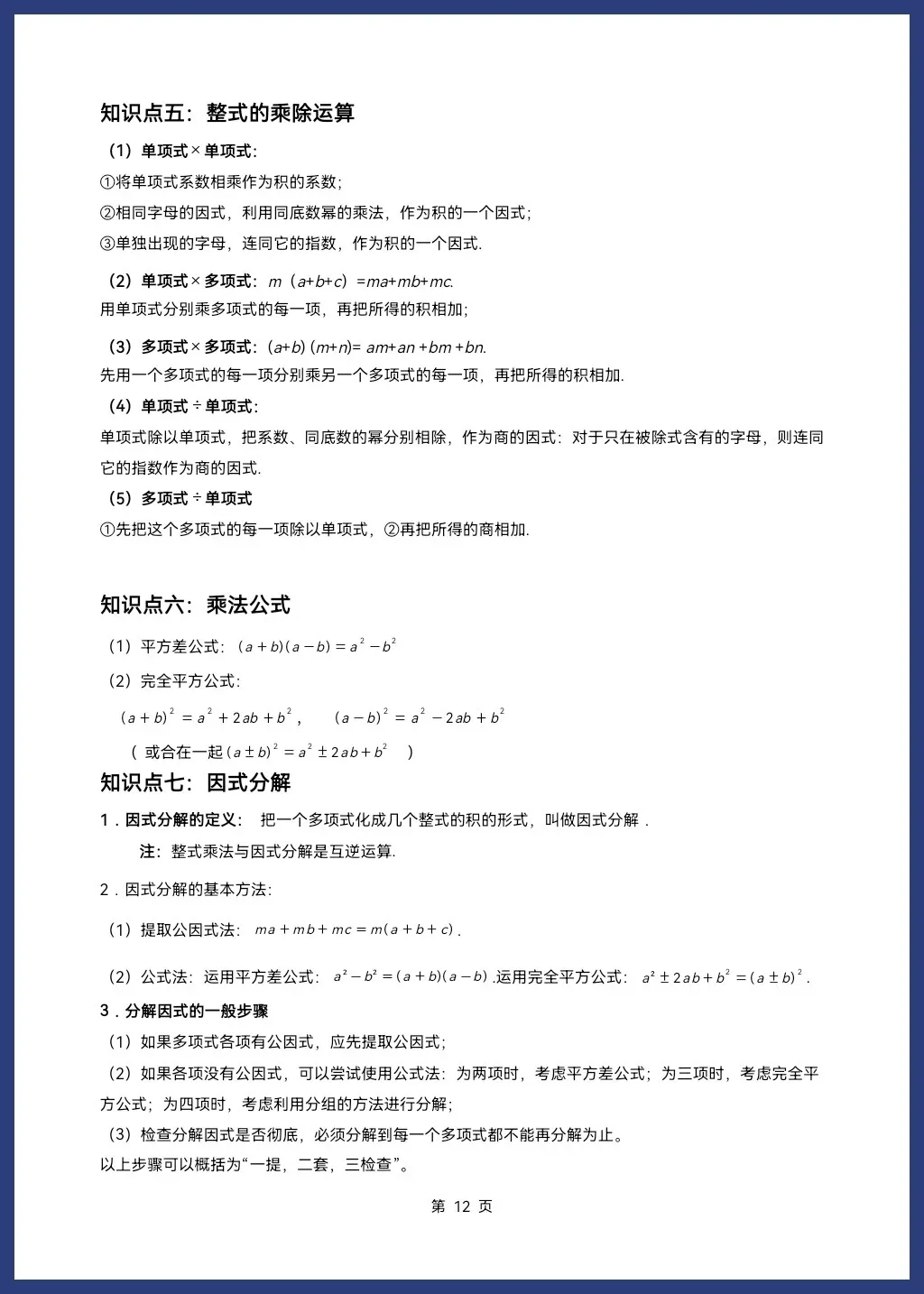
2026中考数学一轮复习讲义电子版
这份26中考数学一轮复习资料分教师版和学生版,Word文档,整理编辑实属不易,都是全国最新中考真题,可有效提升快速孩子成绩,老师们花费大量时间精心编制全国通用版本,非常适合初三孩子。
文章来源:
四季读书网
版权声明:本文内容由互联网用户自发贡献,该文观点仅代表作者本人。本站仅提供信息存储空间服务,不拥有所有权,不承担相关法律责任。如发现本站有涉嫌抄袭侵权/违法违规的内容, 请发送邮件至23467321@qq.com举报,一经查实,本站将立刻删除;如已特别标注为本站原创文章的,转载时请以链接形式注明文章出处,谢谢!