中考化学提分关键!质量守恒定律+化学方程式专项易错点精准拆解✅ 直击配平、计算、应用高频坑点,理清解题思路,标注答题失分点。吃透这份干货,攻克化学计算难关,避开答题陷阱,专项稳拿分,中考化学冲刺更高效,速存练习!

温馨提示:
文末有完整电子版领取方式!

















①:点一点右下角的“👍”和“❤️”
②:在公众号对话框中回复“资料714”
文章来源:
四季读书网
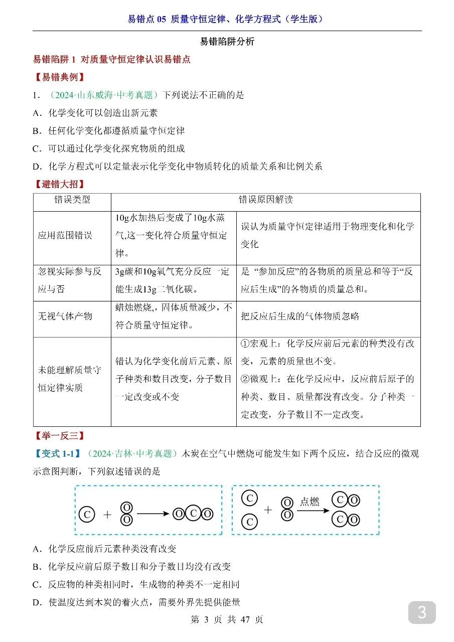
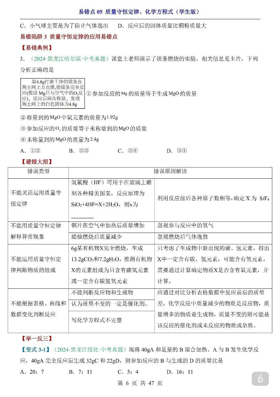
版权声明:本文内容由互联网用户自发贡献,该文观点仅代表作者本人。本站仅提供信息存储空间服务,不拥有所有权,不承担相关法律责任。如发现本站有涉嫌抄袭侵权/违法违规的内容, 请发送邮件至23467321@qq.com举报,一经查实,本站将立刻删除;如已特别标注为本站原创文章的,转载时请以链接形式注明文章出处,谢谢!