中考 Test|2026年松江区中考英语一模试卷

四季读书网 23 0
中考 Test|2026年松江区中考英语一模试卷
中考 Test|2026年松江区中考英语一模试卷 第1张
中考 Test|2026年松江区中考英语一模试卷 第2张
中考 Test|2026年松江区中考英语一模试卷 第3张
中考 Test|2026年松江区中考英语一模试卷 第4张
中考 Test|2026年松江区中考英语一模试卷 第5张
中考 Test|2026年松江区中考英语一模试卷 第6张
中考 Test|2026年松江区中考英语一模试卷 第7张
中考 Test|2026年松江区中考英语一模试卷 第8张
中考 Test|2026年松江区中考英语一模试卷 第9张
中考 Test|2026年松江区中考英语一模试卷 第10张
中考 Test|2026年松江区中考英语一模试卷 第11张

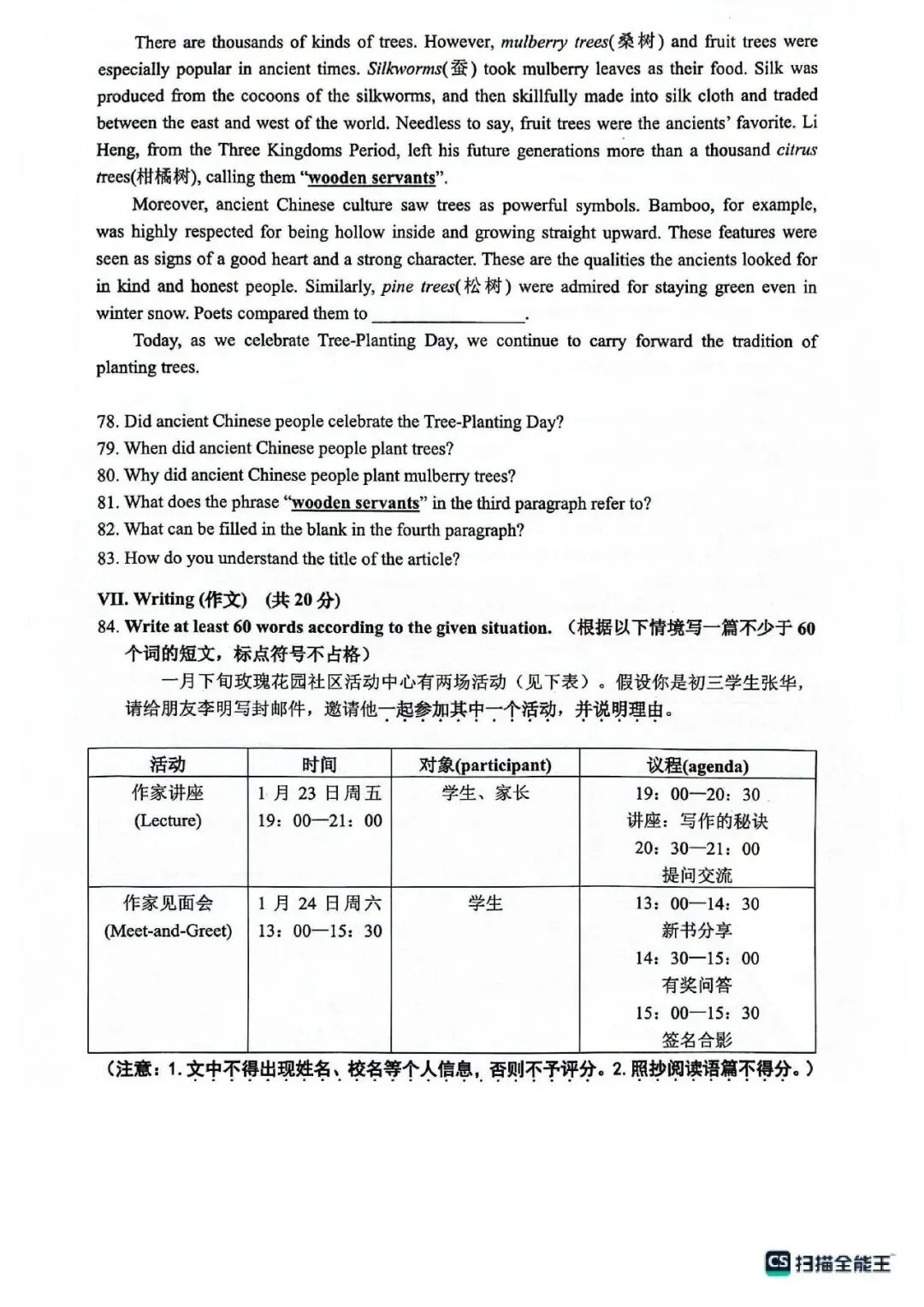
抱歉,评论功能暂时关闭!