明确目标是前行的动力
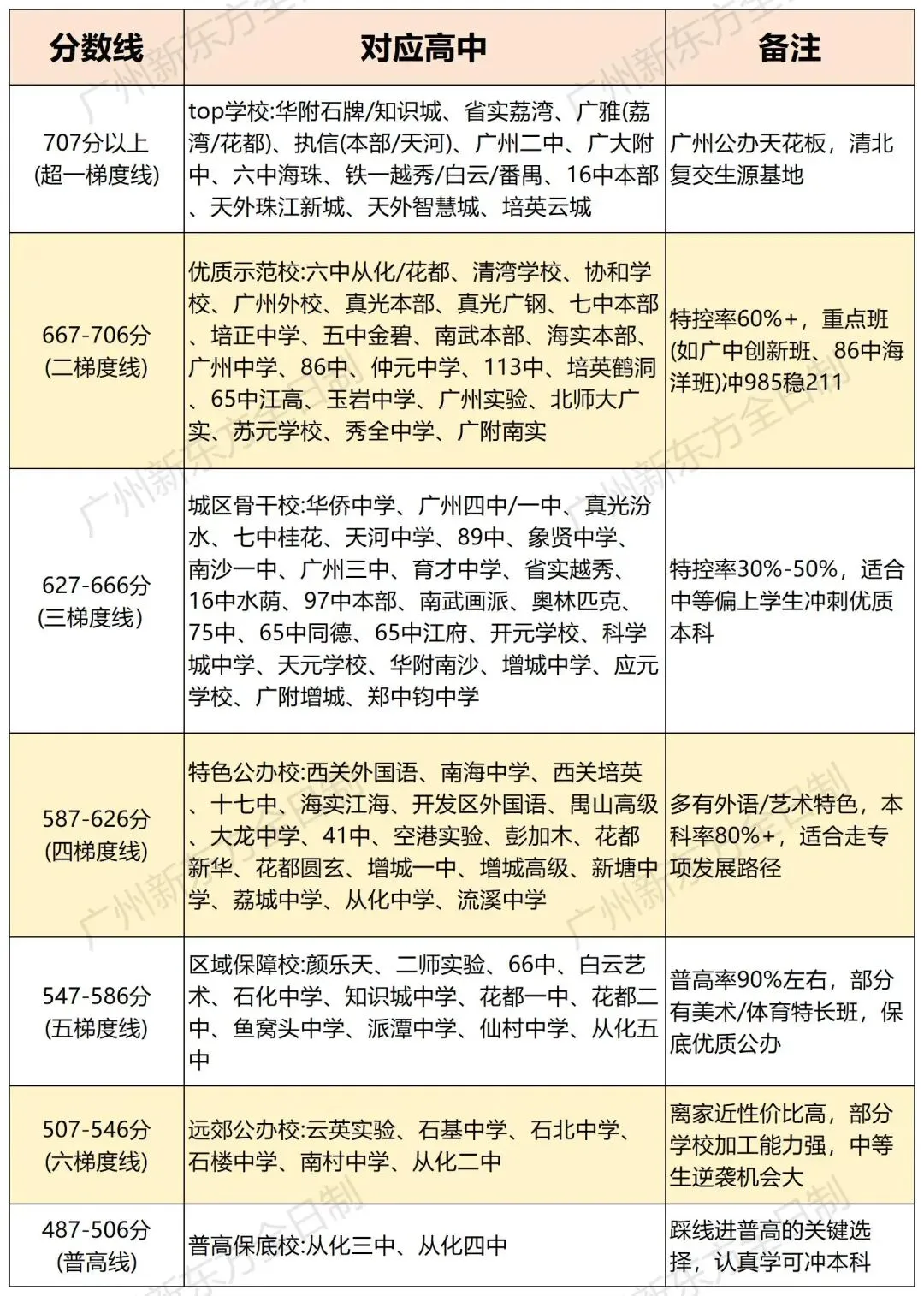
先来看看去年在广州
中考不同分数段都能上哪些高中👇👇👇

(*以上数据信息整理来源自网络,仅供参考)
焦虑的核心从来不是分数本身,而是“分数背后,如何为孩子找到最适配的成长路径”。尤其是对于基础有待补强、想冲刺更高目标的考生来说,选对学习模式,远比盲目纠结“能上哪所学校”更重要。
部分家长和同学冲刺中考
或许还面临着以下的困境

1️⃣ 复习没重点,弱科拖后腿⁉️
在最后阶段,时间最为宝贵。最令人焦虑的往往是孩子陷入“题海战术”,却抓不住核心考点,导致强势科目重复劳动,而薄弱环节始终是“水桶的短板”。
2️⃣营养跟不上,作息不规律⁉️
冲刺不仅是脑力战,更是体力战。不管是在家备考还是走读,家长们会担心孩子因备考压力大而导致食欲不振、熬夜刷题,睡不够、睡不好,打乱生理节奏。

3️⃣对中考政策、志愿填报不了解⁉️
中考不仅考学生,也在“考”家长。复杂的政策变化、梯度投档规则、志愿填报策略,常让家长感到信息不对称和选择焦虑。
针对这些困境
您需要思考的是选择一个靠谱的
适合孩子的冲刺学校
【广州新东方中考全日制学校】
可以给您更好的选择👇👇👇
广州新东方中考全日制学校✦
广州新东方中考全日制学校,实行吃住学一体的封闭式管理,帮助学生专注备考。24年来,学校已形成“管得严、教得好、进步快、环境优” 的成熟模式。

✦✦
01
科学规划,四阶备考
学校课程体系系统化、个性化,科学划分为基础夯实、能力提升、专题突破、模拟冲刺四大阶段,循序渐进助力学生稳步提升,力争稳定发挥。

✦✦
02
小班授课,关注个体
采用精品小班制教学,确保每位学生获得充分关注与个性化指导,精准满足学习需求,激发潜能。

✦✦
03
分层教学,精准施策
根据学生基础进行分层教学,并为不同层次学生设定明确目标,提供定制学习策略与严格督导,确保因材施教,效果最大化。

✦✦
04
全职班主任,全面关怀
配备全职班主任,通过1对1面谈帮助学生发现问题、树立信心,完成从被动到主动学习的转变。同时关注学生生活与心理状态,并及时与家长沟通,共同助力学生成长。

✦✦
05
专业宿管,保障休息
专业宿管团队严格管理,定期安全检查,规范出入,为学生提供安全、安静的休息环境,确保学生能得到充分的休息和放松。

✦✦
06
校园与生活环境
校园环境:环境优美幽静,现代风格建筑,营造专注宁静的学习氛围。




学习环境:配备宽敞明亮的教室、休息区、语音室以及休闲健身区等,为学生提供一个舒适的学习环境。


生活设施:宿舍温馨舒适,配备书桌、独立卫浴及洗烘一体机,便捷干净。餐厅整洁,提供营养均衡的一日三餐与新鲜水果,保障学生健康。




在最后的半年时间里
‼️将中考视为生活的重中之重‼️
全力以赴✊为孩子争取更多的可能✊✊
让孩子都能收获心仪高中的录取通知✉️
广州新东方中考全日制学校
26届中考全日制招生现已开启
↓扫码即可咨询课程详情↓
▼▼▼

▼▼▼
↓扫码即可咨询课程详情↓
