高考忘带身份证或丢失怎么办?河南多地开通办证“绿色通道”!附联系方式
四季读书网
48
2024年高考在即
身份证到期、丢失、损坏怎么办?
不要惊慌
为确保广大考生顺利参加考试
即日起至高考结束
河南多地公安派出所户籍窗口
全面开启
高考学生办理居民身份证“绿色通道”
为高考护航!
2024年中高考在即,为认真贯彻落实“群众第一”理念,郑州公安户政部门推出多项便民服务措施,最大限度为考生提供应急服务,确保广大考生及时申办、领取居民身份证,正常参加中高考。
一、开辟 “绿色通道”,设立考生办证专用窗口
在中考、高考特殊时期,对急需用证考生,开辟“绿色通道”,优先受理,通过“快速通道”模块受理制证信息,并实行快速审签、制证、发放,确保考生15个自然日内领证。
对于申请异地受理居民身份证的考生,可就近申办,免提交在当地就学、居住的证明材料,公安机关核准办证人员身份后,即予以办理。对急需临时身份证的考生,提供立等可取的一站式服务。
二、提供高效的咨询服务、应急服务
6月份期间,尤其是在端午节三天和周末等节假日,郑州市“周末无休”户籍窗口民警在岗正常办理业务,考生如不方便到“周末无休”户籍窗口办理业务的,可通过文末公布的全市户籍窗口预约服务电话,咨询考生身份证相关服务事宜。
同时,在考试期间,郑州公安民警将深入各考场服务点,为考前发现居民身份证损坏、丢失的考生,提供现场核实身份,开具临时身份证明应急服务,第一时间解决问题,最大限度为考生和家长提供及时、高效、便捷、优质的咨询和服务。
为做好开封市2024年度中高考期间居民身份证管理服务工作,我市公安户政部门积极组织派出所户籍窗口做好中高考考生申办、领取居民身份证、临时身份证等各项工作,最大限度为考生提供及时、高效、便捷、优质的户政服务,确保各位考生办证业务顺利高效。
开通考生身份证办理“绿色通道”

全市公安派出所户籍窗口对考生办理居民身份证开通“绿色通道”,提供中高考考生办证优先服务,采取延时、错时、AB岗、预约等方式确保考生及时办证。
精简办证材料
对于申请异地受理居民身份证的高考考生,可免提交在当地就学、居住的证明材料,公安机关核准办证人员身份后,即予以办理。
临时身份证办理立等可取
对于无法及时拿到居民身份证申请办理临时身份证的考生,启动立等可取的快速办证机制,提供“当场受理”、“当场办理”、“当场领取”的一站式服务,确保考生的用证需求。
2024年中高考已进入倒计时,开封公安在此提醒广大考生及家长:请及时检查考生的居民身份证是否存在丢失、过期、即将到期、损坏等问题。如需办理居民身份证业务,考生可前往就近任一派出所户籍窗口进行办理。
全市公安户政部门已全面开通居民身份证办理“绿色通道”,保障为考生快速办理、发放相关证件。考试期间,如遇到突发情况,可直接向考点执勤民警寻求帮助。开封公安"全时段"为各位考生保驾护航!
为满足广大应考学生用证急需,确保顺利参加考试,平顶山市公安局治安户政部门特别为全市高考考生开启户籍证明、临时身份证办理“绿色通道”。
现向社会、学校公布我市公安机关各户政部门24小时预约服务电话,随时受理高考学生身份证用证相关服务事宜,及时处置急需身份证明等突发问题,最大限度为考生和家长们提供及时、高效、便捷、优质的户政服务。
1.临时身份证立等可取
公安机关提供临时身份证制证立等可取服务。临时身份证制证时间由法定的3天缩短为立等可取。对于急需身份证件的考生,公安机关将利用临时身份证制证设备,第一时间为考生制发本人临时身份证。
2.身份证补领、换领业务全城通办
全市公安户政部门开通居民身份证补领、换领业务全城通办服务。考生可根据需要,在实际居住地或就读学校所在地,就近申请办理身份证补领、换领业务。
3.延时服务、预约服务全程护航
全市各级公安户政部门向高考学生全面提供延时服务、预约服务,为考生及家长解决实际办证问题。高考期间,各级公安机关将通过微信公众号、微博等方式公布户籍民警联系电话。
4.平顶山市户籍室地址“一键指引”
公安机关提供户籍室地址“一键指引”服务。我市公安机关户政部门在百度地图和高德地图上对全市137个户籍室及10个户籍业务办理大厅标注位置,同时对地理位置变动的户籍办理点同步更新。
群众只需在百度地图或高德地图上进行相关搜索,便能迅速锁定所要查询的户籍办理点的准确位置。
中高考临近,为满足2024届中高考应考学生用证需求,确保顺利参加考试,新乡市公安局户政部门已为中高考学生开辟身份证、临时身份证和户籍证明办理“绿色通道”,最大限度为考生及家长提供及时、高效、便捷咨询和办证服务。
一、全面开辟考生办证“绿色通道”
设立中高考考生办证专用窗口,采取延时、错时、AB岗、预约等方式确保考生及时办理。对急用证考生,开辟“绿色通道”,优先受理、实行制证信息快速审签、制证、发放,确保15个自然日办理完毕,启动临时居民身份证立等可取的快速办证机制,提供“当场受理”、“当场办证”、“当场领取”的一站式服务。
二、考生身份证就近办理
对符合异地办证条件的中高考考生,可在实际居住地或学校所在地派出所户籍室就近申请办理身份证。同时进一步精简办证材料,可免提交在当地就学、居住的证明材料,公安机关核准办证人员身份后,即予以办理。
三、最大限度为考生办证、用证提供应急服务
向社会、学校公布24小时预约服务电话,随时受理中高考学生身份证等相关业务。
新乡市公安局治安和出入境管理支队
2024年5月30日



一年一度的高考即将来临,每年高考期间,都会有个别考生丢失身份证,或者身份证损坏、消磁等。如果遇到这种情况,千万不要慌张,濮阳公安户政部门为全市考生已开通身份证办理“绿色通道”。
现向群众公布全市24小时户政预约服务电话,随时接受考生身份证相关服务事宜,并及时处置身份证明等突发问题,最大限度为考生和家长提供及时、高效、便捷、优质的咨询和服务。
1.对符合异地身份证办理条件的考生,可就近申办身份证。
2.派出所户籍窗口均可提供办省内异地临时身份证办理服务。
3.派出所户籍窗口提供临时身份证立等可取服务。
4.在考试期间,如考生发现自己的身份证丢失,可在考点附近的公安机关户政部门办理身份证明。


2024年度中高考在即,为确保中高考考生身份证首次申领、到期换领、丢失补领或损坏换领等急需办证、用证需要,固始县公安局即日起至中高考结束为全县中高考考生开通居民身份证办理“绿色通道”,全县34个户籍窗口将采取延时、错时、AB岗、预约、特殊事由急事急办等服务,护航中高考学生顺利参考。
对于无法及时拿到居民身份证申请办理临时居民身份证的考生,固始县公安局已启动立等可取的快速办证机制,提供“当场受理”、“当场办证”、“当场领取”的一站式服务,确保考生的用证需求。
一、申领条件
信阳市户籍的群众可以在我县任意户籍窗口申请领取居民身份证。其中年满16周岁公民,交验居民户口簿,确认提交信息的准确、真实性,签订书面承诺书。未满16周岁公民首次申领居民身份证,需在监护人陪同下交验申请人居民户口簿(如未登记与监护人亲属关系还需提交出生医学证明等其他证明监护关系的材料)及监护人居民身份证,确认提交信息的准确、真实性,签订书面承诺书。
二、注意事项
未满十六周岁的申领居民身份证需监护人陪同并携带居民户口簿等相关材料。建议穿深色衣服,不化妆,不佩戴美瞳、饰品等,头发为自然色,不得染彩发。
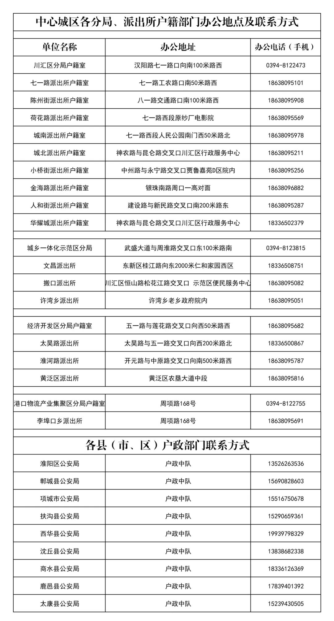
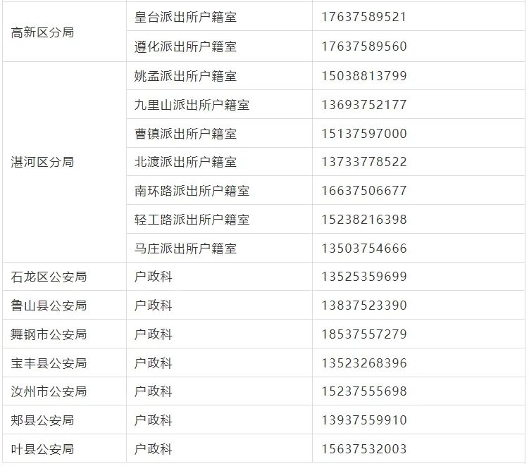
三、办公地点及服务电话


四、温馨提示
即将参加中高考的考生及家长们,请及时查看考生的居民身份证是否过期、损坏或丢失,若出现此类情况请及时到就近户籍窗口换领、补领居民身份证。
祝愿所有考生金榜题名,前程似锦!
固始县公安局
2024年5月29日
为切实服务好我市普通高校招生考试(高考)工作,全市公安户政部门积极组织户政办证大厅、派出所户籍窗口抓紧做好高考考生申领、换(补)领居民身份证和申领临时身份证等各项工作,最大限度为考生和家长们提供及时、高效、便捷、优质的户政服务,确保各位考生办证业务顺利高效。
1.开通考生身份证办理“绿色通道”
全市公安户政部门对考生申(换)领居民身份证,一律启用“绿色通道”受理,设立高考考生办证专用窗口,采取延时、错时、AB岗、预约等方式确保考生及时办理。
2.精简办证材料
对于申请异地受理居民身份证的高考考生,可免提交在当地就学、居住的证明材料,公安机关核准办证人员身份后,即予以办理。
3.临时身份证办理立等可取
对无法拿到正式居民身份证又急需使用证件的考生,启动“立等可取”快速办理临时居民身份证机制,提供“当场受理”、“当场办证”、“当场领取”的一站式服务。
4.设置临时服务点
结合辖区高考考点设立分布情况,设立五个临时身份证明服务点,最大限度为考生办证、用证提供应急服务。
2024年高考已进入倒计时,周口公安在此特别提醒广大考生及家长:
请及时检查考生的身份证是否存在丢失、过期、即将到期、损坏等问题。如需办理身份证业务,考生可前往就近派出所户籍室进行办理。
全市公安户政部门已全面开通身份证办理“绿色通道”,保障为考生快速办理、领取相关证件。考试期间,如遇到突发情况,可直接向考点执勤民警寻求帮助。周口公安"全时段"为各位考生保驾护航!

根据相关规定
考生须凭本人准考证和有效身份证件
参加考试
那如果身份证过期或丢失怎么办?
临时身份证可以参加高考吗?
一起来看!
临时身份证即中华人民共和国临时居民身份证,是中华人民共和国内地公民在“申请领取、换领、补领居民身份证期间”可以申请领取的公民身份证明文件。
《中华人民共和国居民身份证法》第十二条规定:“公民在申请领取、换领、补领居民身份证期间,急需使用居民身份证的,可以申请领取临时居民身份证,公安机关应当按照规定及时予以办理。具体办法由国务院公安部门规定。”

《中华人民共和国居民身份证法》
因此,临时身份证也具有法律效力,可以用于考试核验身份信息,但临时身份证必须在有效期内。
在参加高考时,如果出现身份证过期的情况,考生应及时到公安机关补办身份证。同时,为了学习工作的需要,可以办理临时身份证,大概3-10天就能出证。河南各地市为了保障高考,为考生设立身份证办理绿色通道,很快就能拿到身份证。
所以各位考生及家长现在赶紧检查一下,如身份证过期或丢失了请尽快办理补办,免得影响高考。
另外,身份证刚好6月7日或8日过期,还能参加高考吗?
答案是:身份证有效期到期当日有效,6月7日到期的身份证不影响今年高考使用。虽然不影响使用,但还是建议身份证到期前一个月申请补办。
身份证丢失有以下几种解决方法:
1.补办身份证。考生本人携带户口簿,穿深色带衣领的衣服到户口所在公安部门补办身份证。说明身份后,考生的身份证将被加急补办,但仍需一周左右(具体时间以当地为准)。
2.办理临时身份证。须考生本人到场,注意事项同上,当天即可领到证件。如果考生在考试当天忘带身份证也别着急。
一般情况下,经带队老师或有关方面证明,确系本场考生,经主考批准,考生可先进场考试。在本场考试结束前,考生的委托人须将取回或补办的证件交给监考员。核查无误的,该生本场考试有效。(具体情况以今年为准)
提醒各位考生
请提前了解自己的考场位置及交通情况
注意考试期间的天气状况
千万不要忘记携带身份证、准考证
如果出现
忘带证件、走错考场、交通拥堵等情况
请及时求助身边的公安民警
或拨打110报警电话求助
(声明:文章来源于河小阳,“金麒麟报考”微信公众号刊载此文,是出于传递更多信息之目的。若有来源标注错误或侵犯了您的合法权益,请及时与我们联系,我们将及时更正、删除。)
版权声明:本文内容由互联网用户自发贡献,该文观点仅代表作者本人。本站仅提供信息存储空间服务,不拥有所有权,不承担相关法律责任。如发现本站有涉嫌抄袭侵权/违法违规的内容, 请发送邮件至23467321@qq.com举报,一经查实,本站将立刻删除;如已特别标注为本站原创文章的,转载时请以链接形式注明文章出处,谢谢!