【中考英语】看图作文写作技巧,初中生必备!(附真题例文及答案解析)

四季读书网 48 0

【中考英语】看图作文写作技巧,初中生必备!(附真题例文及答案解析) 第1张

看图作文作为中考英语作文中常见题型,相信大家并不陌生,然而想要获得高分却并不那么容易。很多同学写看图作文时只停留在描述图片内容的层次,句型过于简单,词汇缺乏,逻辑混乱,让阅卷老师不知所云,分数自然高不了。今天林老师就来和同学们共同探讨一下英语看图作文的写作技巧。
【中考英语】看图作文写作技巧,初中生必备!(附真题例文及答案解析) 第2张
学习语言的最终目的是为了更好地表达我们的思想观点,通常有口语和书面两种形式。初中英语是基础课程,作文难度也不是很高。只要学生能根据所给图片全面且简洁明了地描述图片内容,并适当给出个人观点,就可以了。
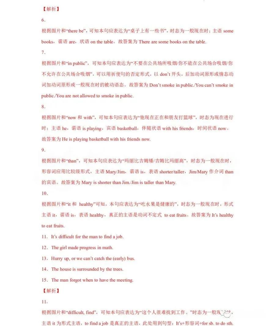
通常英语看图作文的写作从整体上可分为两个过程:
(1)感性理解过程,即通过画面直接获得信息的过程(究竟画面展示了一个什么情景);
(2)理性理解过程,即针对画面让学生发挥想象力,挖掘画面间的内在联系融入自己的思想与见解(画面的内涵是什么)。
在实际写作过程中可将这两个过程具体渗透到五个环节(一“抓”,二“列”,三“变”,四“连”,五“检”)中去。
1、“抓”。抓主题。首先,根据图片内容确定好题材与体裁,是写人还是写景,是说理还是叙事,是书信还是日记或其他应用文体。这个环节可采用求同法或者求异法。求同法即寻找画面中相同的人物、地点或时间等,来协助学生确定主线,不致于跑题;求异法即启发学生观察几幅图的不同之处,挖掘出它们之间的内在联系从而确定体裁。
2、“列”。列要点。因为书面表达是以一定的情景为基础,考查具有一定的针对性,所以要点要全面,无遗漏。要点主要是结合图片中的情景用自己熟悉的结构与词汇列出,忌用生疏的结构与词汇按汉语思维盲目罗列,原则“不求难,不求异,唯求准”。
3、“变”。变要点为句子。将第二个环节中所罗列的要点,先按一定的时间、空间及逻辑顺序排列;然后选定恰当的主语与人称,再根据动作发生的时间与主谓关系拓词成句。
林老师建议同学们尽量用自己熟悉、简单的结构来表达,避免因用长句和大量的复合句而出现过多的语法错误。如果遇到必须用长句表达时,可仿照、套用课本或各种阅读材料中出现的句型,切勿用汉语思维生造句子。
4、“连”。连句成篇。这个环节是最关键的一环。首先,要根据题目所要求及画面展示确定好题材与体裁。其次,要确定好行文的人称与时态的基调。再次,要在句与句以及段与段之间加一些表转折、递进和因果等关系的关联词与过渡句,使文章前后照应,行文流畅。最后结合题目要求字数适当加入一些表达自己思想、见解的内容,使文章丰满显得有血有肉。
5、“检”。文章检查。文章写成之后错误在所难免,检查这个环节不能省。检查可从如下几方面入手:
(1)文章的体裁格式是否准确;
(2)要点有无遗漏;
(3)句子(人称、时态、语态、主谓一致、结构、词语搭配等);
(4)词汇(意义、拼写、时态语态,形容词与动词的形式,名词单复数);
(5)标点符号是否有遗漏与错误。
在经过以上几个环节之后,一篇符合要求的看图作文就算完成了。注意:英语书写是否规范将严重影响阅卷老师的心情以及考生的卷面分。此外,同学们还应持续增强基础词汇与语法的积累与锤炼,只有这样书面表达才能有真正的提升。

【中考英语】看图作文写作技巧,初中生必备!(附真题例文及答案解析) 第3张

以下是初中英语看图作文的常用句型:
【开头】
1、As is vividly showed in the picture about…图画的内容。
2、The picture tells us that ...这个图片的大致反映的意思。
3、It can be seen from the picture that
4、the picture/drawing portrays a scene that
5 、From the cartoon given above, we can observe that
【第二部分】
1、The implied meaning of the picture should be taken into account seriously. First/To begin with, 揭示涵义/原因/结果1.
Second/What's more, 揭示涵义/原因/结果2。
Last but not least/Finally揭示涵义/愿意/结果3 (如果有的话).
And the social problem(如果是现象的话可以用phenomenon)has arisen the great concern/care of our whole society/world/all the people.
2、There may/might be three(也可以是两个)factors which contribute to/are responsible for/explain/can make clear the图片解释的现象。
First of all,原因1.
And then the second reason is the原因2.
The last reason I think, is that原因3。
【结尾】
1、In my view/point of view (或者说as for me),We should take some measures as follows to deal with the problems followed in the picture.
First, we should具体的措施1. And then we have to /must 具体的措施2. Only in these ways can we solve the problem具体的问题。
2、It is true that these unique/social points can/could together remind us that we should take some measures to solve 采取的措施1和2 .Only in this way can we实现的目标!
3、In conclusion ,…

【中考英语】看图作文写作技巧,初中生必备!(附真题例文及答案解析) 第4张

【中考英语】看图作文写作技巧,初中生必备!(附真题例文及答案解析) 第5张

【中考英语】看图作文写作技巧,初中生必备!(附真题例文及答案解析) 第6张

【中考英语】看图作文写作技巧,初中生必备!(附真题例文及答案解析) 第7张

【中考英语】看图作文写作技巧,初中生必备!(附真题例文及答案解析) 第8张

【中考英语】看图作文写作技巧,初中生必备!(附真题例文及答案解析) 第9张

【中考英语】看图作文写作技巧,初中生必备!(附真题例文及答案解析) 第10张

【中考英语】看图作文写作技巧,初中生必备!(附真题例文及答案解析) 第11张

【中考英语】看图作文写作技巧,初中生必备!(附真题例文及答案解析) 第12张

【中考英语】看图作文写作技巧,初中生必备!(附真题例文及答案解析) 第13张

【中考英语】看图作文写作技巧,初中生必备!(附真题例文及答案解析) 第14张

【中考英语】看图作文写作技巧,初中生必备!(附真题例文及答案解析) 第15张

【中考英语】看图作文写作技巧,初中生必备!(附真题例文及答案解析) 第16张

【中考英语】看图作文写作技巧,初中生必备!(附真题例文及答案解析) 第17张

【中考英语】看图作文写作技巧,初中生必备!(附真题例文及答案解析) 第18张

【中考英语】看图作文写作技巧,初中生必备!(附真题例文及答案解析) 第19张

【中考英语】看图作文写作技巧,初中生必备!(附真题例文及答案解析) 第20张

【中考英语】看图作文写作技巧,初中生必备!(附真题例文及答案解析) 第21张

【中考英语】看图作文写作技巧,初中生必备!(附真题例文及答案解析) 第22张

【中考英语】看图作文写作技巧,初中生必备!(附真题例文及答案解析) 第23张

【中考英语】看图作文写作技巧,初中生必备!(附真题例文及答案解析) 第24张

【中考英语】看图作文写作技巧,初中生必备!(附真题例文及答案解析) 第25张

【中考英语】看图作文写作技巧,初中生必备!(附真题例文及答案解析) 第26张

【中考英语】看图作文写作技巧,初中生必备!(附真题例文及答案解析) 第27张

【中考英语】看图作文写作技巧,初中生必备!(附真题例文及答案解析) 第28张

【中考英语】看图作文写作技巧,初中生必备!(附真题例文及答案解析) 第29张

【中考英语】看图作文写作技巧,初中生必备!(附真题例文及答案解析) 第30张

【中考英语】看图作文写作技巧,初中生必备!(附真题例文及答案解析) 第31张

【中考英语】看图作文写作技巧,初中生必备!(附真题例文及答案解析) 第32张

【中考英语】看图作文写作技巧,初中生必备!(附真题例文及答案解析) 第33张

【中考英语】看图作文写作技巧,初中生必备!(附真题例文及答案解析) 第34张

【中考英语】看图作文写作技巧,初中生必备!(附真题例文及答案解析) 第35张

【中考英语】看图作文写作技巧,初中生必备!(附真题例文及答案解析) 第36张

【中考英语】看图作文写作技巧,初中生必备!(附真题例文及答案解析) 第37张

分享此文章到朋友圈,点赞满8人,或转发至工作群(或班级群)超过2个小时,加好友xuexin168968,免费送电子版!

店中有各种图书、资料、文具

塔寺桥书店

【中考英语】看图作文写作技巧,初中生必备!(附真题例文及答案解析) 第38张

关注我,陪伴孩子快乐成长!

声明:本文旨在公益分享优质教育内容,所分享图文、资料等版权归原出版机构、影像公司及原作者所有。无任何商业用途,如涉及版权问题,请联系删除

抱歉,评论功能暂时关闭!