我不是卖资料的,不售卖各学科资料,不是也不会做售卖资料的二道贩子!不做付费入群!做这个公众号的原因,是想做一个数理化生这几科学科知识交流和学习,以及学科精华内容分享的纯净园地。为师生搭建一个相互交流相互学习,共同进步的桥梁!
希望在为了共同的目标(学好数理化生,步入理想院校)而汇聚于此的同学们、老师们、家长们在这三年里共参共建。以提升学科知识水平和成绩为根本,同学们可以找到适合自己的解题方法以及拓展思维,老师们可以在与同仁们的交流间相互取经取长补短,家长们可以在此找到适合自己孩子的学科提升方法。
毕竟个人能力、精力终有穷尽时,唯有依靠更多的同学和更多的老师参与进来,将优质的资料、最新的模考套卷、简洁高效的解题方法与模型汇聚一起,使得人人可受益,大家都可以从中学到新的知识和更多的方法,并且拓展思维!
在这里有中高考考点专项(仅限数理化生4科)的优质内容,有全国Top 50超级中学的模考套卷,以及各省市的中高考真题,各省市的高考模拟模考检测试卷,以及一些内部的讲义和培训资料.
另外,这里还有针对专业竞赛的(高中数理化生信)5科竞赛的真题和模拟测试.试卷,也有竞赛和强基计划相关的内容和检测.
最后,想对同学们说句,乾坤未定,你我皆是黑马,谨祝列位一飞冲天!为了更好的提供和构建起一个大家相互交流学习的桥梁和平台,故而我们打算构建高中、高考、高中学科竞赛群(数理化生信5科)三种微信群,希望大家都可以参与进来,在这里只谈学习,高中学科知识以及相应学科问题(答疑解惑),也是为了方便大家交流和分享各自的资料,分享好的解题方法与题型,分享交流好的思路也希望更多的同学和老师们参与,一切以提升学科成绩和提升高考成绩为根本!需要参与和进群的同学和老师可以加我WX:MatPhysChem,备注省/直辖市和年级以及身份(老师还是学生)以及选科方向(老高考请备注文科还是理科)
让知识动起来,让资料和卷子流传起来,惟愿君学有所获,“练(训)”有所得,汝之所获所得为吾之所愿!
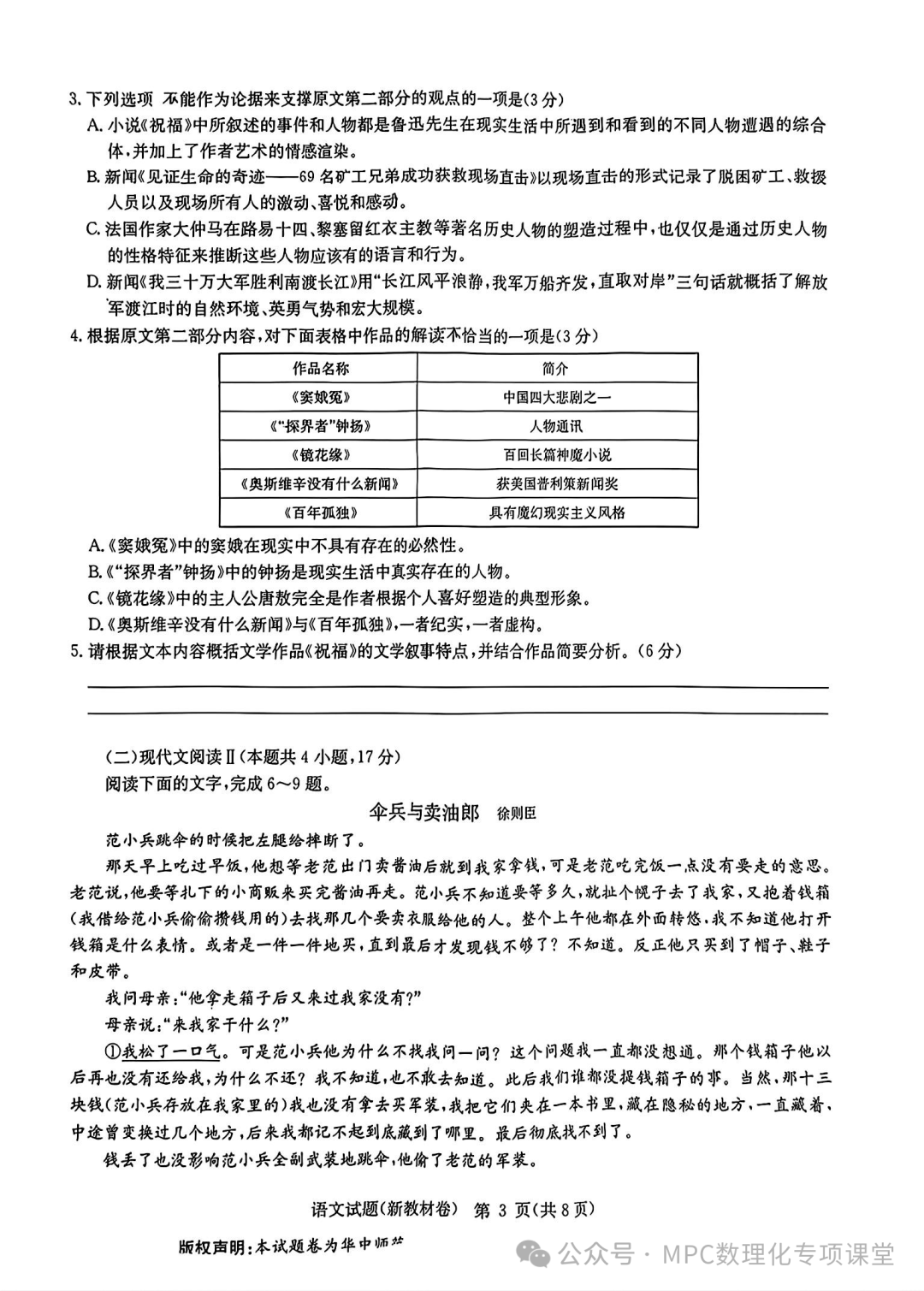
【新高考卷】【全国乙卷】华大新高考联盟2024届高三年级下学期4月教学质量测评(4.1-4.2) 语文数学试卷+答案无广告无页眉页脚无水印的纯净电子版分科部分内容展示【文末可下载全科打包版(文末底部加黑加粗加大的蓝色字体即为下载链接,点击进入小程序即可下载)】:












因套卷和学科资料,大家缘起缘聚,因为大家都有同一个目标和立誓----考入理想的院校,那么单单靠这些套卷和资料是不足以帮助大家进入理想的院校的,那么如何更高效更好的帮助大家么?个人的能力、水平、精力都是有限的,只有集聚更多的师生,才能众志成城,集/阂众人之力方可扶摇!在这里,我们希望格外同学和老师可以帮忙转发/推荐,当公众号有500000位师生关注时,我们希望联系联合名师开展高考/高中学科专项突破系列的无偿/免费公益讲座,以数理化生英五科为主,关注的师生越多,那么后续请到的名师的业务水平越高,而且会形成定例,定时定点的开设各科目的专项突破/培训讲座,每次都会有配套的科目的讲座/突破讲义供大家免费使用,只希望大家可以帮忙分享和推荐给更多的师生!联系名师的事宜我们来做,只希望能帮到更多有需要的同学,毕竟,一路伴你进名校,我们不是说说的,而是真的在做,在努力!
理想主义者写在最后的话:
没有学不好中学数理化的学生,如果有是没找到适合自己的方法和领路人;没有教不好中学数理化的老师,如果有那是没有遇见契合匹配自己的学生或者是没找到为学生进行答疑解惑的正确方式!
在这里,我们希望可以搭建老师与学生交流的桥梁,同学们可以就不懂的数理化生知识向在一起的老师请教,希望同学们可以从中学到数理化生方面的知识,提升自己;希望老师们通过对同学们的答疑解惑,找到合适自己教学和授课的合适合理的方法!
我们寄望于集群贤之力,群策群力,同学们可以在这里提升自己的数理化生水平和成绩,老师们可以找到适合自己的答疑解惑方式!
谨祝同学们学业有成!
敬祝老师们事业有成,步步高升!

【新高考卷】【全国乙卷】华大新高考联盟2024届高三年级下学期4月教学质量测评(4.1-4.2) 语文数学试卷+答案无广告无页眉页脚无水印的纯净电子版全科打包下载:
【新高考卷】【全国乙卷】华大新高考联盟2024届高三年级下学期4月教学质量测评(4.1-4.2) 语文数学试卷+答案.zip

版权声明:本文内容由互联网用户自发贡献,该文观点仅代表作者本人。本站仅提供信息存储空间服务,不拥有所有权,不承担相关法律责任。如发现本站有涉嫌抄袭侵权/违法违规的内容, 请发送邮件至23467321@qq.com举报,一经查实,本站将立刻删除;如已特别标注为本站原创文章的,转载时请以链接形式注明文章出处,谢谢!