









2.为什么臭氧(O3)是极性分子?
【答】单质分子中的共价键并非都是非极性键,单质分子也并非都是都是非极性分子,根据杂化理论,臭氧(O3)分子的价键结构如图所示。

根据杂化轨道理论,O3分子中除O原子间均存在δ键外,在三个O原子之间还存在一种4个电子的离域大∏键,大∏键是由sp3杂化的中心O原子上未杂化的两个电子占据的的p轨道和两个端基O原子的单电子占据的p轨道从侧面重叠而形成的。可见,中心O原子在形成大∏键时多拿出一个电子(即提供两个电子)。由于大∏键的电子云是趋向平均化的,平均化后就相当于中心O原子失去部分负电荷,端基O原子得到部分负电荷,因而O3中的O-O键是极性的,又由于O3分子为角形分子,两个O-O键的极性不能相互抵消,所以O3分子为极性分子。臭氧的沸点为160.60K,远远高于O2的沸点90K;标准状况下,臭氧在水的溶解度为氧气的10倍,这些均与臭氧分子的极性有关。
3.碳酸氢钠固体分解温度在200摄氏度以上,那么碳酸氢钠溶液中能分解吗?
【答】碳酸氢钠在有水的情况下更容易分解,50多摄氏度就可以完全分解。
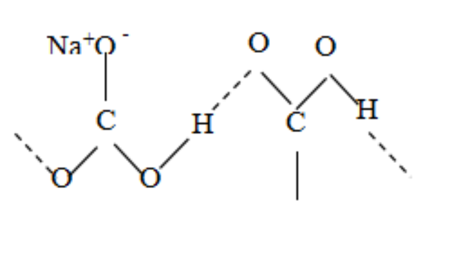
4.为什么NaHCO3的溶解度比Na2CO3的小?
【答】一般来说,碳酸酸式盐的溶解度大于碳酸正盐,但NaHCO3的溶解度比Na2CO3的小,这是因为,氢键不仅存在于共价化合物中,也存在于某些离子晶体中。在NaHCO3的水溶液中,溶质之间形成氢键如图所示,使分子间发生了缔合作用,从而降低了溶解度。类似的还有钾、铵的碳酸氢盐的溶解度反常地低于其对应的正盐。


本期资料获取方式
【第1步】点击下面链接,进入公众号首页 【第2步】复制如下链接,然后打开“夸克app”,即可查看、保存、下载。 「2024届高考回归教材所有知识点总结(116页WORD下载).docx」,点击链接即可保存。打开「夸克APP」在线查看,支持多种文档格式转换。 链接:https://pan.quark.cn/s/932b75bc0e12 「2024高考化学简答题规范表达50条打印稿.doc」,点击链接即可保存。打开「夸克APP」在线查看,支持多种文档格式转换。 链接:https://pan.quark.cn/s/34b5ee952ec1 「2024年高考化学复习知识总结 363页.docx」,点击链接即可保存。打开「夸克APP」在线查看,支持多种文档格式转换。 链接:https://pan.quark.cn/s/df3f6fc23d0d
来自化学教学大咖,致谢!
免责声明:所载内容来源于互联网,微信公众号等公开渠道,我们对文中观点持中立态度,本文仅供参考、交流。转载的稿件版权归原作者和机构所有,如有侵权,请联系我们删除。
优秀PPT第5期
【优秀PPT第23个】2024高考化学题型分析(PPT下载)
【优秀PPT第31个】2024高考化学二轮备考思路与迎考策略(PPT可下载)
【优秀PPT第32个】2024届高三化学二轮复习 化学实验复习应用原子结构解决实际问题课件(PPT可下载)
优秀PPT第1期
优秀PPT第2期
【优秀PPT下载汇编第二期】33个精品PPT打包分享,请收藏!
【1,2,3,4共四期优秀PPT】133个优秀PPT汇编,请收藏!
精品推荐:
1、【优秀PPT下载汇编第二期】33个精品PPT打包分享,请收藏!
3、【优秀PPT下载汇编第3期】33个精品PPT打包分享,请收藏!
4、新学期备课助手 | 新人教、鲁科、苏教高中化学5本书的教学资源包【课件+讲义+教案+实验视频】
更多精品,点击阅读原文



