四川大学邓怡课题组AM:生物异质结通过调控ROS平衡助力实现耐药细菌感染的快速清除和感染皮肤伤口的再生愈合
四季读书网
2024-02-06 08:20:45
136
四川大学化学工程学院 邓怡 研究员 与四川大学华西医院王春晖教授 / 李骁副教授 合作 ,在生物异质结材料用于治疗耐药菌引起的感染性创面方面取得突破 ,成果在著名期刊 Advanced Materials ( IF = 29.4 )上发表了题为“ Achieving Clearance of Drug-Resistant Bacterial Infection and Rapid Cutaneous Wound Regeneration Using an ROS-Balancing-Engineered Heterojunction”的论文。论文的共同第一作者为四川大学博士研究生 何帅 以及华西医院消化内科博士后耿冲博士 ,通讯作者为四川大学化学工程学院 邓怡 研究员和华西医院消化内科 李骁 副教授。
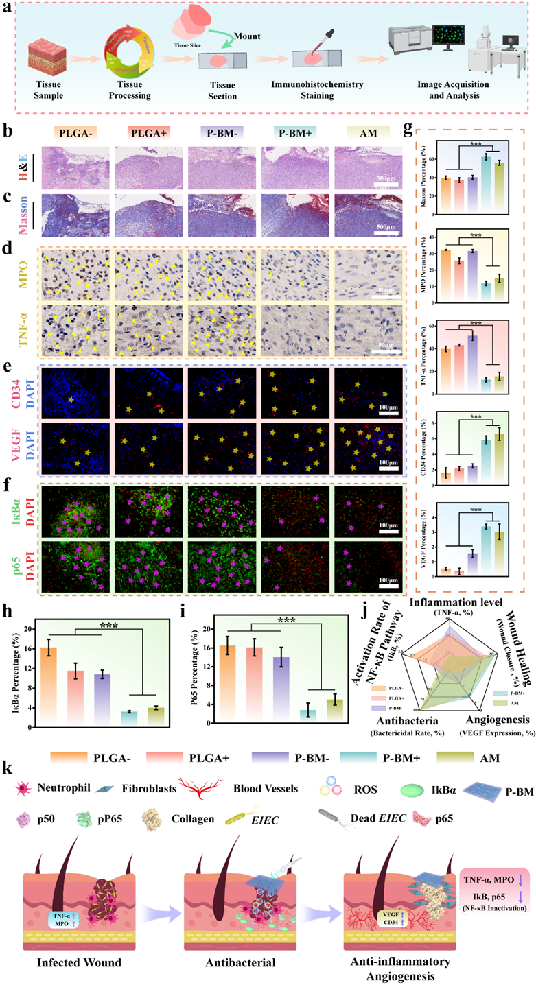
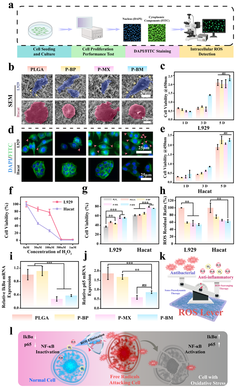
由DRB引起的感染性创面严重阻碍了伤口愈合的正常过程。声压动力学疗法(SPT)已被广泛用于对抗致病菌,但SPT过程中产生的过量活性氧(ROS)也不可避免地会引发宿主的严重炎症反应,阻碍组织再生。针对以上问题,四川大学化学工程学院邓怡 研究员和四川大学华西医院李骁 副教授合作,创新设计了由聚乳酸-羟基乙酸共聚物和单层黑磷纳米片/V2 C MXene生物异质结(2D2 -bioHJs)组成的智能纳米催化膜。该膜可以在SPT期间和之后调节ROS水平,用于有效修复皮肤感染伤口。在超声作用下,2D2 -bioHJs通过破坏代谢和电子传输链,有效地消除了耐药细菌。当超声处理停止时,它们能够消除SPT产生的ROS,从而减轻随后的伤口组织炎症。2D2 -bioHJs充当“杠杆”,有效地实现ROS产生和湮灭之间的平衡,为工程膜提供抗菌和抗炎特性。更重要的是,体内测定证实,纳米催化膜通过消除细菌种群、抑制NF-κB炎症途径和促进血管生成,将慢性伤口环境转变为再生环境。正如所设想的那样,这项工作提出了一种新的策略,即用具有程序化抗菌和抗炎作用的杠杆来治疗难治性感染伤口,使其免受耐药细菌的感染。 图1. 智能纳米催化膜的制备过程以及应用于耐药性细菌感染微环境的治疗机制示意图。图2. 智能纳米催化膜的制备过程以及表征。证明智能纳米催化膜的成功制备,具有亲水性,利于细胞黏附。图3. DRB经纳米催化膜处理后的转录组分析。转录组分析结果表明,在超声作用下,纳米催化膜破坏了细菌呼吸链(ETC)上的电子流并阻碍了ATP的合成,最终导致细菌ATP产生的显著抑制。同时,这些结果表明了纳米催化膜在超声照射下对ATP相关基因、呼吸链酶和细菌能量代谢的深刻影响,从而揭示了纳米催化膜与细菌细胞过程之间复杂的相互作用。图4. 纳米催化膜的生物相容性评价以及抗氧化应激效能。结果表明,纳米催化膜具有优异的生物相容性,同时可通过精确调节NF-κB通路有效缓解炎症。图5. 纳米催化膜处理后体内皮肤组织的组织学分析。实验结果表明超声激活的P-BM对感染创面具有较强的抗菌作用,并通过调节NF-κB通路抑制炎症。我们推断,超声波辐射激活的纳米催化膜促进了ROS的大量产生,从而阻碍了细菌膜表面发生的ETC过程,从而在感染伤口中发挥杀菌作用。在去除超声照射后,纳米催化膜内的2D2 -bioHJs的酶活性有效地清除了SPT和细菌在伤口表面诱导的ROS,从而通过引导NF-κB通路和促进皮肤修复来减少随后的炎症反应,最终通过平衡ROS水平实现程序化的抗菌和抗炎治疗。
版权声明: 本文内容由互联网用户自发贡献,该文观点仅代表作者本人。本站仅提供信息存储空间服务,不拥有所有权,不承担相关法律责任。如发现本站有涉嫌抄袭侵权/违法违规的内容, 请发送邮件至23467321@qq.com举报,一经查实,本站将立刻删除;如已特别标注为本站原创文章的,转载时请以链接形式注明文章出处,谢谢!