关注我们
关注高考
昨天,成都高三三诊正式结束!虽网传此次考试不统一阅卷,不全市统一排名,但还是有不小的关注度。
为了方便大家查找这次试题和答案,本文收集了成都三诊全科试卷及参考答案,供同学家长参考使用。一起来看!
语文试卷及参考答案
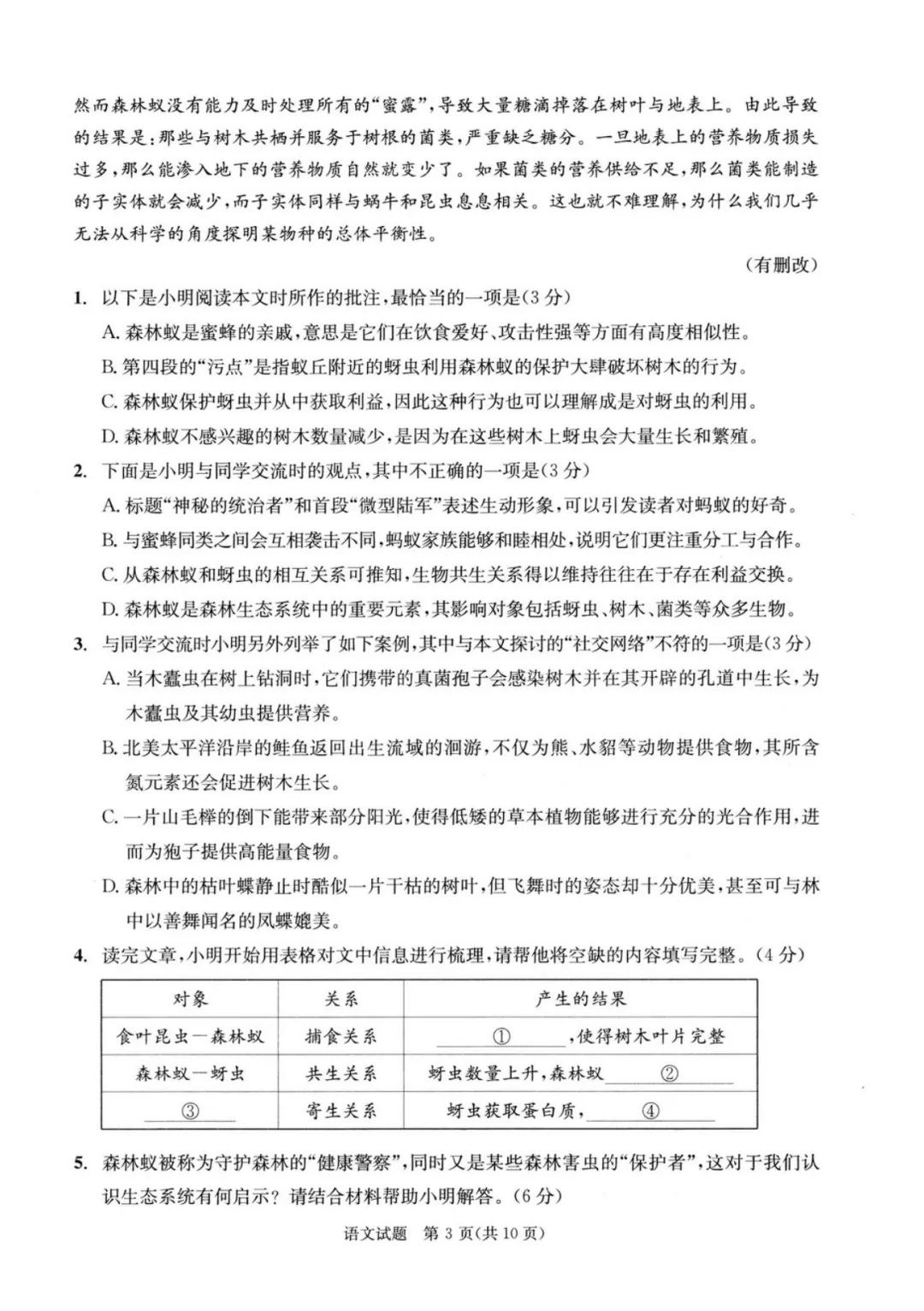
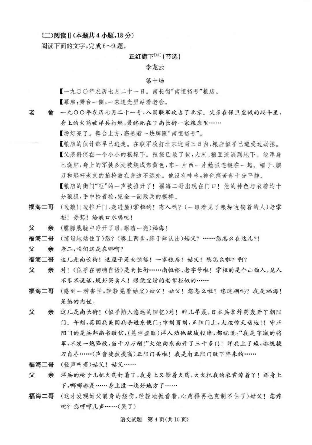
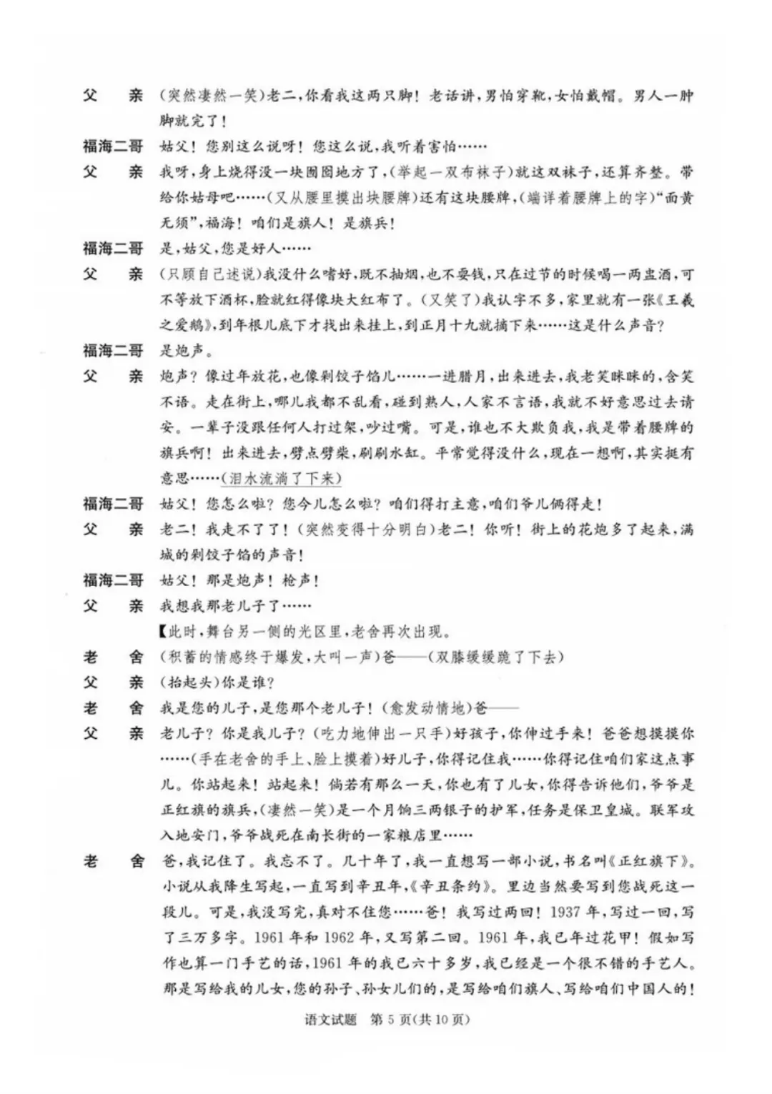
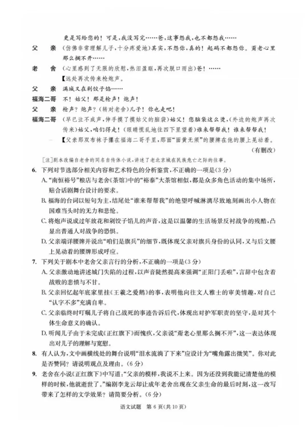
语文试卷:










语文参考答案:




数学试卷及参考答案
数学试卷:




数学参考答案:





英语试卷及参考答案
英语试卷:










英语参考答案:


物理试卷及参考答案
物理试卷:






物理参考答案:




化学试卷及参考答案
化学试卷:








化学参考答案:


生物试卷及参考答案
生物试卷:








生物参考答案:


历史试卷及参考答案
历史试卷:






历史参考答案:


政治试卷及参考答案
政治试卷:








政治参考答案:


地理试卷及参考答案
地理试卷:






地理参考答案:

来源:网络平台,贵在分享,版权归原作者及原出处所有,分享为公益,未用于营利,如涉及版权等问题,请及时联系管理员删除,谢谢!

子规教育一站式解决孩子升学问题
科学测评、升学规划、
择校指导、学习力提升、
新高考选科、志愿填报、
国际和港澳升学规划!
公司地址
锦江校区:锦江区中港广场二栋二单元44楼4408室。
乐山校区:乐山市市中区居竹园小区(柏杨东路549号)
咨询电话
锦江校区:028-85951696
公司网站
http://www.ziguishengya.com/