
26年中考物化生实验考试依据和分数


1
考试依据
● 26年衡水物理化学生物实验操作考试在即!考试内容在全日制义务教育《物理课程标准(2022年版)》《化学课标标准(2022年版)》中规定的学生基本实验操作技能范围内,主要考察学生的实验动手操作能力!!
2
考试对象
● 生物实验考核对象为26年初二学生,物理化学实验考核对象为26年初中毕业升学的初三学生。
3
考试分数
● 考试分数物理80分,化学60分,生物60分,考试得分按10%折算(四舍五入),折算后物理满分8分,化学6分,生物6分作为理化生实验考试成绩计入初中毕业与升学考试总分。


26年中考物化生实验考试时间和要求

1
考试时间:
● 5月8号开始,生物和物化实验错峰组织考试
2
考试实验要求
● 考生现场采取抽签的形式,物理化学生物各抽一个实验进行考核。整场实验考核从进考场检查器材,报告老师检查完毕,到写完实验报告,清理台面,实验结束共计10分钟,整个过程按步骤操作,熟练整洁,报告完成准确。
3
考试扣分细则
● 物理8分,操作规范(4分),仪器使用(2分),数据报告(1分)实验习惯(1分);化学(6分)操作规范(3分),药品取用(1分),现场记录(1分),实验习惯(1分)生物(6分)显微镜使用(2分),装片制作(2分),结构绘图(1分),实验习惯(1分)


26年衡水中考主城区生物实验考题及评分标准







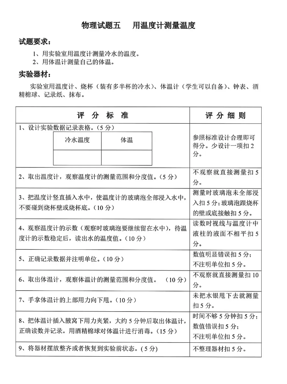
26年中考物理实验考题及评分标准







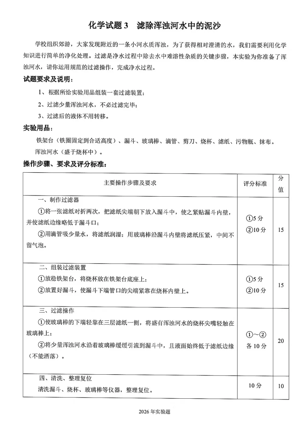
26年衡水主城区中考化学实验考题及评分标准





