
在分分必争的语文考场上,古诗文默写的8分始终在所有师生和家长心中占据着沉甸甸的分量。
今天,想和大家聊聊古诗文背诵中那些藏得很深的“隐形地雷”,并送上一份古诗文资料大礼包。
篇目多且杂
不是你不努力,是整理太费力
对于中考生来说,古诗文背诵就像一场“持久战”。
考纲要求的篇目不仅多,而且从七年级横跨到九年级。
很多同学在复习时就像无头苍蝇,今天背一首七年级的五言,明天读一段九年级的文言,往往是“背了后面忘前面”。
关键在于缺乏“系统性归纳”。面对浩如烟海的篇目,自己整理费时费力,不整理又像是一盘散沙。
为此,我们整理了《七至九年级课本的古诗文篇目》。
资料不仅按课本顺序排列,而且按照“历史朝代”进行有序排列。
让大脑摆脱“碎片化记忆”,进化为“结构化检索”。

易混淆字、易错字难以辨析
差之毫厘,扣分从不手软
中考语文试卷中,默写题是典型的“送分题”,也是最容易丢分的“送命题”。
在中考严格的评分标准下,默写题完全是“零容忍”,写错一个偏旁、多加一个笔画,整整一分就瞬间蒸发。
很多同学平时背得滚瓜烂熟,但一到考试就写错。比如:
“醉里挑灯看剑”的“挑”,容易写成“跳”;
“长风破浪会有时”的“会”,容易写成“汇”;
更别提那些同音异义词、形近字和通假字。
我们专门整理了《易混淆字、易错字辨析大全》,将历年考场失分率最高、最具迷惑性的易混淆字、易错字悉数梳理,进行“纠错式训练”。
在考场上,往往“避坑比努力更重要”。
只要精准踩碎这些高频雷区,原本如履薄冰的默写题,就会变成稳拿满分的送分题。

内容晦涩难懂
读不懂,当然背不下来
古文中生僻的文言实词、特殊的倒装句式,往往是背诵路上最难啃的“硬骨头”。
太多同学在复习时陷入了死记硬背的怪圈,对词义一知半解,对作者当下的悲欢处境更是毫无共鸣。
“强行记忆”的结果就是:考场上一紧张,脑子瞬间空白。
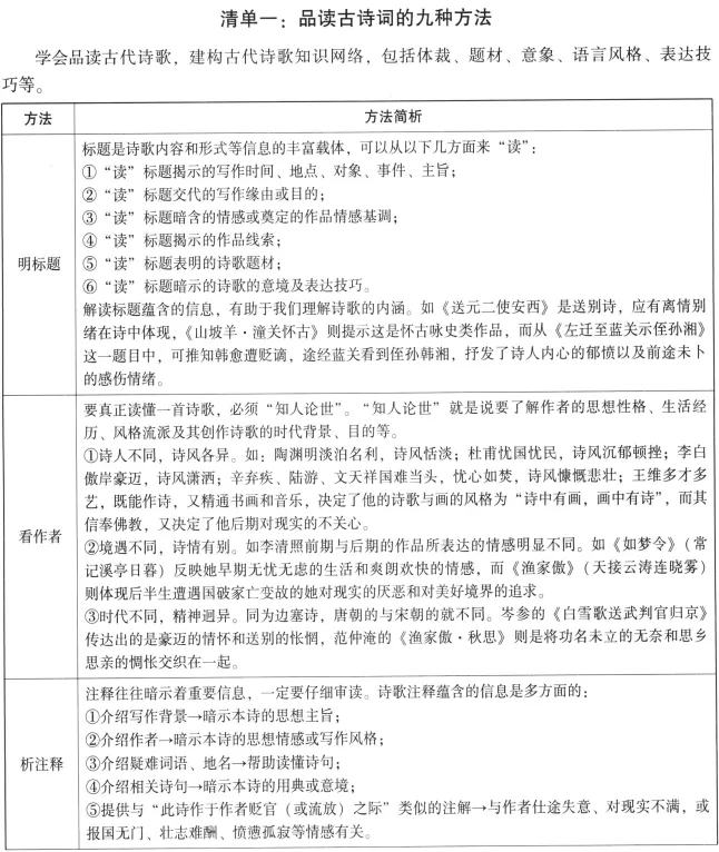
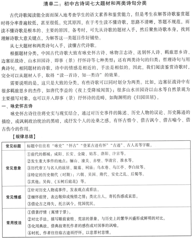
资料包不仅附带了全维度打磨的《古诗词深度解析整理》,更包含了一套极具实战价值的《古诗词赏析方法大全》。
一方面,对考纲篇目进行了详细拆解,从生僻字词到全诗意境进行全方位分析。
另一方面,手把手带学生建立古诗词赏析的底层思维逻辑,不再依赖死记硬背,而是真正掌握触类旁通的赏析万能公式。
理解才是最快的捷径。当背诵不再是死磕字句的硬抗,记忆就水到渠成了!



(
左右滑动以查看
)
面对分秒必争的中考,别再让机械重复的整理工作占用复习时间,统统交给我们解决!
本期放送古诗文资料大礼包有:

由于资料包涉及版权且包含大量独家整理内容,进群即可在群公告链接中自取,欢迎扫码加入我们。
初三家长及学生必入!进群即领,名额有限,满员即关。
