【2026.4】2026年郑州中考一模九年级道德与法治试卷及答案(答案已出,可下载)

四季读书网 7 0
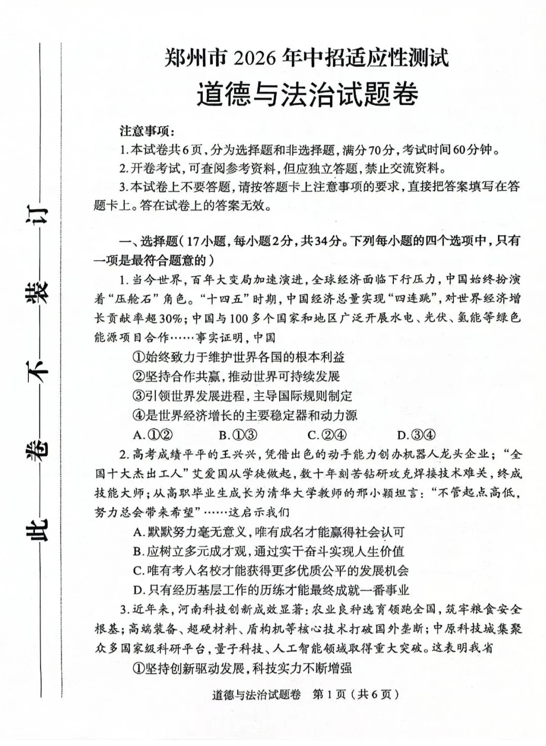
【2026.4】2026年郑州中考一模九年级道德与法治试卷及答案(答案已出,可下载)
【2026.4】2026年郑州中考一模九年级道德与法治试卷及答案(答案已出,可下载) 第1张
【2026.4】2026年郑州中考一模九年级道德与法治试卷及答案(答案已出,可下载) 第2张
【2026.4】2026年郑州中考一模九年级道德与法治试卷及答案(答案已出,可下载) 第3张
【2026.4】2026年郑州中考一模九年级道德与法治试卷及答案(答案已出,可下载) 第4张
【2026.4】2026年郑州中考一模九年级道德与法治试卷及答案(答案已出,可下载) 第5张
【2026.4】2026年郑州中考一模九年级道德与法治试卷及答案(答案已出,可下载) 第6张
【2026.4】2026年郑州中考一模九年级道德与法治试卷及答案(答案已出,可下载) 第7张
【2026.4】2026年郑州中考一模九年级道德与法治试卷及答案(答案已出,可下载) 第8张
【2026.4】2026年郑州中考一模九年级道德与法治试卷及答案(答案已出,可下载) 第9张
下载⏬:我用夸克网盘给你分享了「【2026.4】...光政治).pdf」,点击链接或复制整段内容,打开「夸克APP」即可获取。 /~04163YMhIV~:/ 链接:https://pan.quark.cn/s/b5467c76266d
【2026.4】2026年郑州中考一模九年级道德与法治试卷及答案(答案已出,可下载) 第10张

2026年中考临近,整理了10套模拟试卷,精选,含有试卷及答案,方便大家下载使用。

下载

下载:我用夸克网盘给你分享了「2026年中考一...旭光政治」,点击链接或复制整段内容,打开「夸克APP」即可获取。 /~5eed3Y9UPX~:/ 链接:https://pan.quark.cn/s/37162b3a4177

【2026.4】2026年郑州中考一模九年级道德与法治试卷及答案(答案已出,可下载) 第11张

(可以扫码获取:2026年中考一模道德与法治10套卷(精练)

更多公众号免费下载资源推荐:
备考必读(中考、高考)
【中考】初中道德与法治考试提分有策略,一文搞定!!!
【高考】高中政治七本书的“分册通关攻略”+“融合复习策略”,提分正当时!
初中道德与法治知识梳理(6本全,可下载)
【知识梳理】七年级上册道德与法治全册知识梳理(2025年秋)
【知识梳理】七年级下册道德与法治全册知识梳理(2026年春)
【知识梳理】八年级上册道德与法治全册知识梳理(2025年秋)
【知识梳理】八年级下册道德与法治全册知识梳理(2026年春)
【知识梳理】九年级上册道德与法治全册知识梳理(2025年秋)
【知识梳理】九年级下册道德与法治全册知识梳理(2026年春)
初中道德与法治电子教材(6本全)
【教材】七年级上册道德与法治电子课本(2025年秋,免费下载)
【教材】七年级下册道德与法治电子课本(2026年春,免费下载)
【教材】八年级上册道德与法治电子课本(2025年秋,免费下载)
【教材】八年级下册道德与法治电子课本(2026年春,免费下载)
【教材】九年级上册道德与法治电子课本(2025年秋,免费下载)
【教材】九年级下册道德与法治电子课本(2026年春,免费下载)
初中道德与法治教材栏目解读(6本全)
【教材栏目】七年级上册道德与法治教材栏目解读参考答案(2025年秋)
【教材栏目】七年级下册道德与法治教材栏目解读参考答案(2026年春)
【教材栏目】八年级上册道德与法治教材栏目解读参考答案(2025年秋)
【教材栏目】八年级下册道德与法治教材栏目解读参考答案(2026年春)
【教材栏目】九年级上册道德与法治教材栏目解读参考答案(2025年秋)
【教材栏目】九年级下册道德与法治教材栏目解读参考答案(2026年春)
2026年中考道德与法治速查知识梳理(6本全+读本)
【中考】2026年中考九年级上册道德与法治教材知识梳理(速查可下载电子版)
【中考】2026年中考九年级下册道德与法治教材知识梳理(速查可下载电子版)
【中考】2026年中考八年级上册道德与法治教材知识梳理(速查可下载电子版)
【中考】2026年中考八年级下册道德与法治教材知识梳理(速查可下载电子版)
【中考】2026年中考七年级上册道德与法治教材知识梳理(速查可下载电子版)
【中考】2026年中考七年级下册道德与法治教材知识梳理(速查可下载电子版)
【中考】2026年中考道德与法治新思想读本知识梳理(速查可下载电子版)
道德与法治知识框架图(6本全+读本
【框架】2026年中考道德与法治全六册思维导图(含新教材、读本),助力备考提分!(可下载)
道德与法治应考题型解题技巧与方法
【专题】2025年河南中考道德与法治选择题——考前专项复习,满分突破!!
【专题】2025年河南中考道德与法治辨析题——考前专项复习,满分突破!!
【专题】2025年河南中考道德与法治观察与思考题——考前专项复习,满分突破!!
【专题】2025年河南中考道德与法治活动与探索题——考前专项复习,满分突破!!
道德与法治应考时政集萃(时政播报)
【中考】当2026年政府工作报告遇上道德与法治中考命题,该如何突破?关注考点精讲!
【中考】当2026年央视“3·15”晚会曝光遇上道德与法治中考命题,该如何突破?关注考点精讲!
【时政】中考聚焦|《生态环境法典》中的初中道法考点全梳理
【中考】当2026年春晚遇上道德与法治中考命题,该如何突破?关注考点精讲!
【时政播报】“十五五”规划纲要草案,摘要来了!
【时政播报】2026年中央一号文件发布,全文来了+关键词解读
【时政】2026年政府工作报告极简版来了!不到1000字!一图速览!
【时政播报】2025年12月18日,海南自贸港迎来全岛封关运作!解读来了……
【时政】会议解读 | 全民阅读立法,助力书香社会建设(附:全文)
【时政】中央经济工作会议在北京举行!明年经济工作,抓好八项重点任务!
【时政】教育部等5部门发布20条举措,实施学生体质强健计划
【时政】2025年12月4日,“国家宪法日”来啦,一起来学习!
【时政】一图读懂|新治安管理处罚法有何变化,超全、详细!
【时政播报】表决通过!设立台湾光复纪念日
【时政】一张图,带你了解党的二十届四中全会!
【时政】2025年9月23日,农历秋分,我国迎来了第八个中国农民丰收节
【时政】每个中国人,都不能忘记这些日子!
【时政】备考:2026年2月主要时政新闻
【时政】2026年1月主要时政新闻
【时政汇总】2025年6月-12月时政热点集萃(汇总)
道德与法治应考实战演练
【刷真题】2021-2025年河南中考道德与法治真题及答案(可下载⏬)
【中考真题】2025年天津市初中学业水平考试道德与法治试卷(含答案)
2025河北省中考道德与法治真题及答案
2025年四川省成都市道德与法治中考真题及答案
【中考真题】2025年重庆市初中学业水平考试道德与法治试卷
道德与法治高效提分
【知识点】2026年中考道德与法治教材核心知识梳理——过关检测单(可下载⏬)
【研•论文1】以评育人  与时俱进——河南省初中道德与法治学业水平考试命题39年实践及启示
高中政治知识梳理(7本全)
【知识梳理】高中政治必修1《中国特色社会主义》全册知识梳理(2025年秋)
【知识梳理】高中政治必修2《经济与社会》全册知识梳理(2025年秋)
【知识梳理】高中政治必修3《政治与法治》全册知识梳理(2026年春)
【知识梳理】高中政治必修4《哲学与文化》全册知识梳理(2026年春)
【知识梳理】高中政治选择性必修1《当代国际政治与经济》全册知识梳理(2025年秋)
【知识梳理】高中政治选择性必修2《法律与生活》全册知识梳理(2025年秋)
【知识梳理】高中政治选择性必修3《逻辑与思维》全册知识梳理(2025年秋)
免费下载其它优质资料的电子版,请您这样做:
 1.免费获取2026年中考道德与法治考点速查电子版,发消息“中考速查”到本微信公众号。
    2.免费获取最新初中电子课本,发消息“初中电子课本”到本微信公众号。
    3.免费获取最新高中电子课本,发消息“高中电子课本”到本微信公众号。
    4.免费获取最新初中道法知识梳理,发消息“知识梳理”到本微信公众号,一直在更新。
    5.免费获取最新高中政治知识梳理,发消息“高中知识梳理”到本微信公众号,一直在更新。
    【王旭光政治补充】需要更多优质资料,也可以点击我公众号首页,通过点击“合集”进入阅读、浏览。 合集有:知识梳理、电子课本、真题模拟、方法技巧、每月时政、研读学习等。(及时更新中……)

抱歉,评论功能暂时关闭!