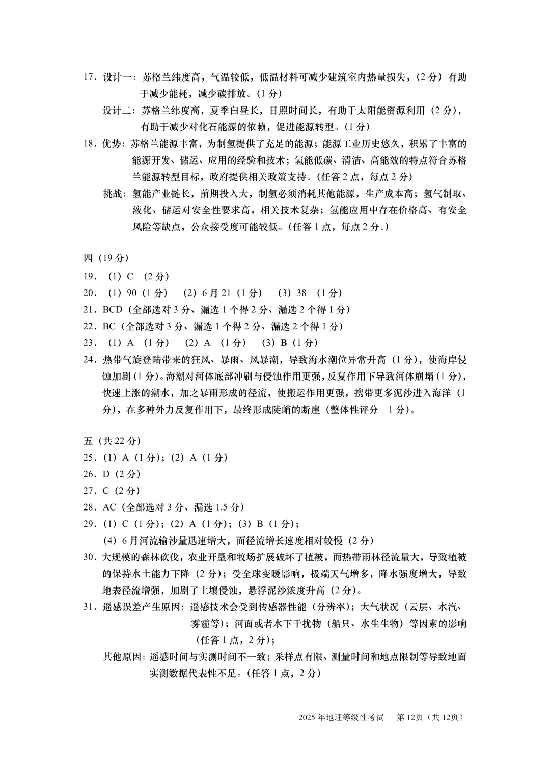
距离地理等级考也就5天了,在这一周的时间内大家一定要回归课本查缺补漏,在做各区一二模的同时,也要重视往年真题。真题的信度高,需要大家反复去研究,在做完今年模考卷后,大家可以开始做下近三年的真卷,熟悉下真题的出题方向和试卷难度。
大家一定要利用空余时间卡好55分钟给自己测验下,然后核对下并订正错题,一定要把错题搞懂,千万不要陷入题海战中,要不效率低,还很累。
注意:真题多为回忆版,所以会有一定出处,遇到难题和答案疑惑也不要过于转牛角尖。只要把握大体的出题风格,出头难度就好。












相关文章链接:
建议大家卡表在做一遍,把握好时间,同时感受下题目的出题风格!

文章来源:
四季读书网
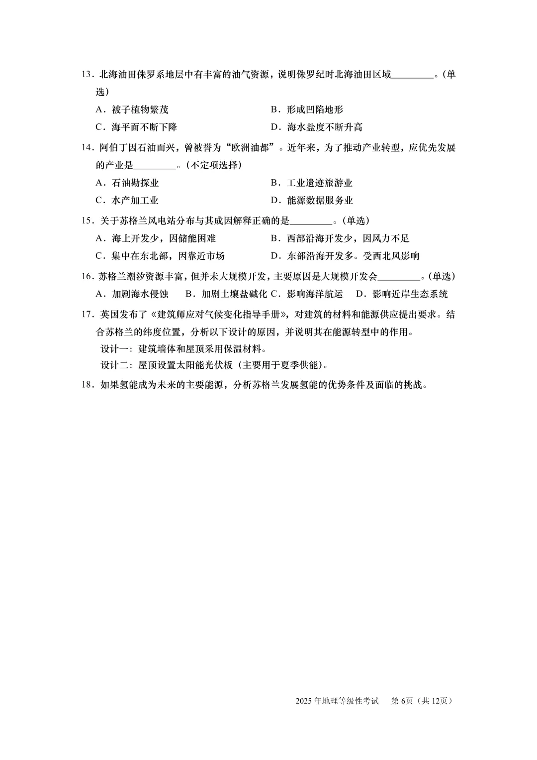
版权声明:本文内容由互联网用户自发贡献,该文观点仅代表作者本人。本站仅提供信息存储空间服务,不拥有所有权,不承担相关法律责任。如发现本站有涉嫌抄袭侵权/违法违规的内容, 请发送邮件至23467321@qq.com举报,一经查实,本站将立刻删除;如已特别标注为本站原创文章的,转载时请以链接形式注明文章出处,谢谢!