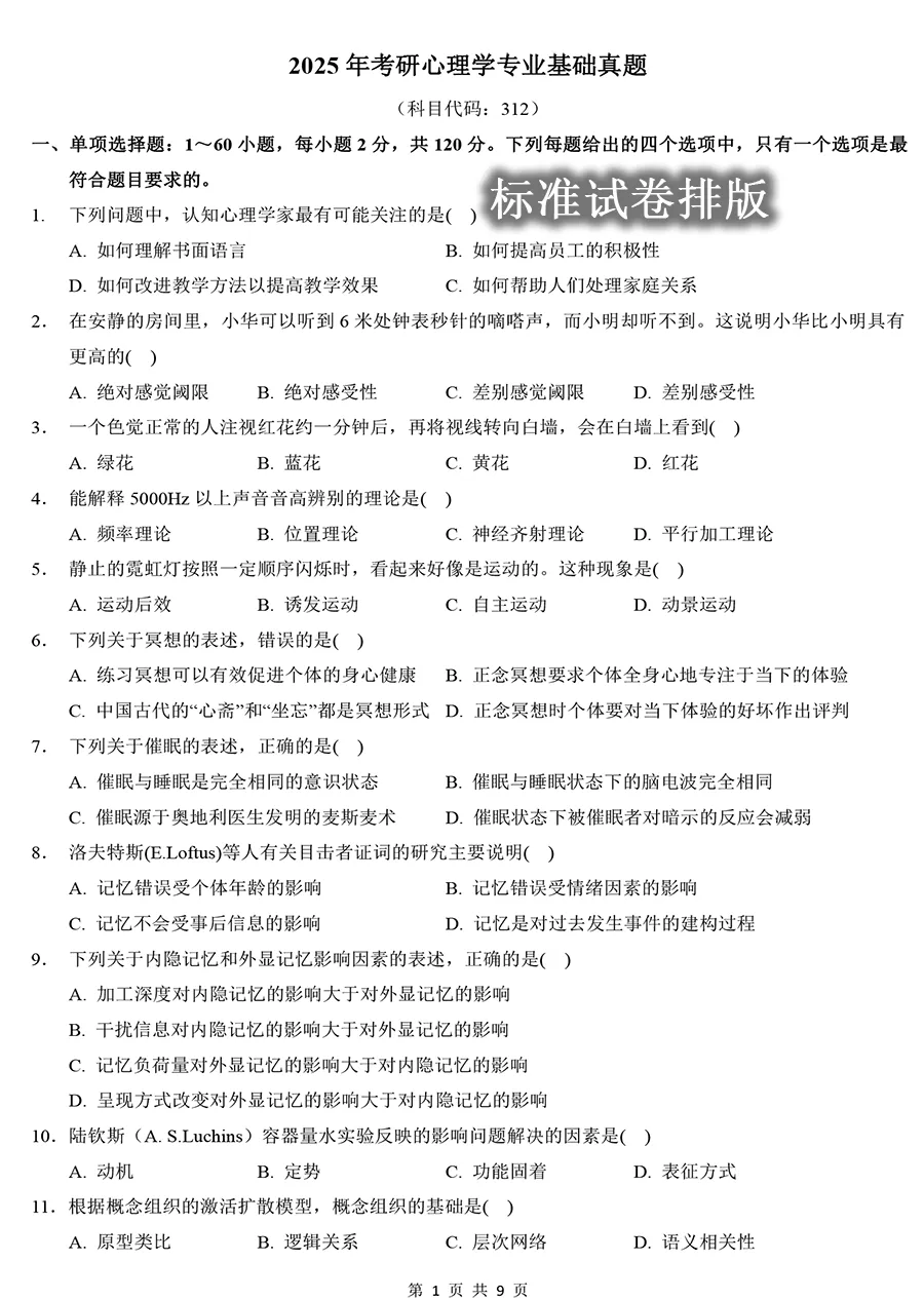
2025年考研312心理学真题及解析【精排版】

四季读书网 2 0
2025年考研312心理学真题及解析【精排版】
2025年312心理学难度算是中等,比起2024年是容易一些的。需要2025年312心理学真题的同学,关后心理学真题,领取就行。
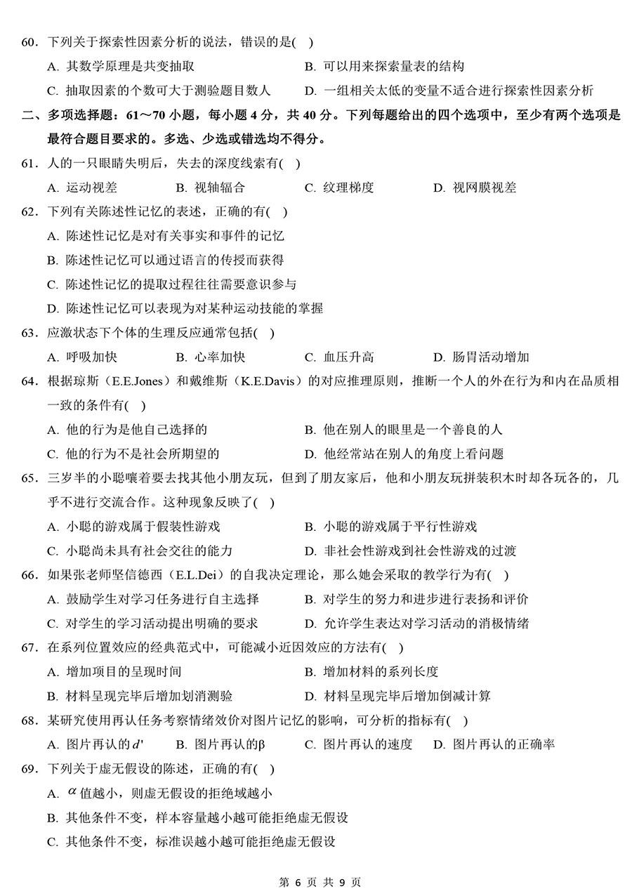
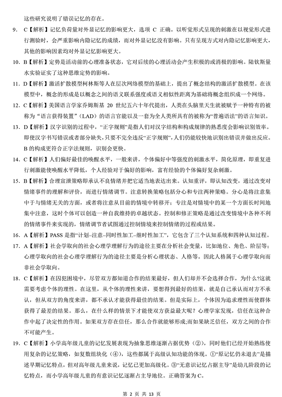
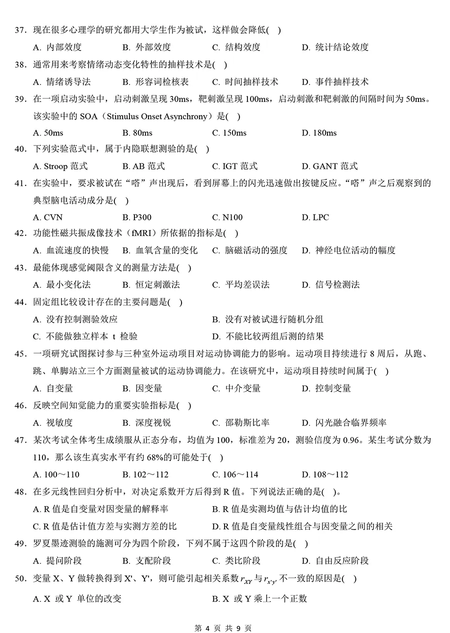
试卷考察的科目结构大概是:普心79分+社会18分;发展43分+教育28分;实验心理学61分;统计37+测量34分。
2025年考研312心理学真题及解析【精排版】 第1张
2025年考研312心理学真题及解析【精排版】 第2张
2025年考研312心理学真题及解析【精排版】 第3张
2025年考研312心理学真题及解析【精排版】 第4张
2025年考研312心理学真题及解析【精排版】 第5张
2025年考研312心理学真题及解析【精排版】 第6张
2025年考研312心理学真题及解析【精排版】 第7张
2025年考研312心理学真题及解析【精排版】 第8张
2025年考研312心理学真题及解析【精排版】 第9张
2025年考研312心理学真题及解析【精排版】 第10张
虽然2025考研心理学真题难度有所下降,但考查比较细致,还是需要全面系统的复习。历年真题先存好(关后回312真题领取),等复习后,把真题好好消化。

抱歉,评论功能暂时关闭!