


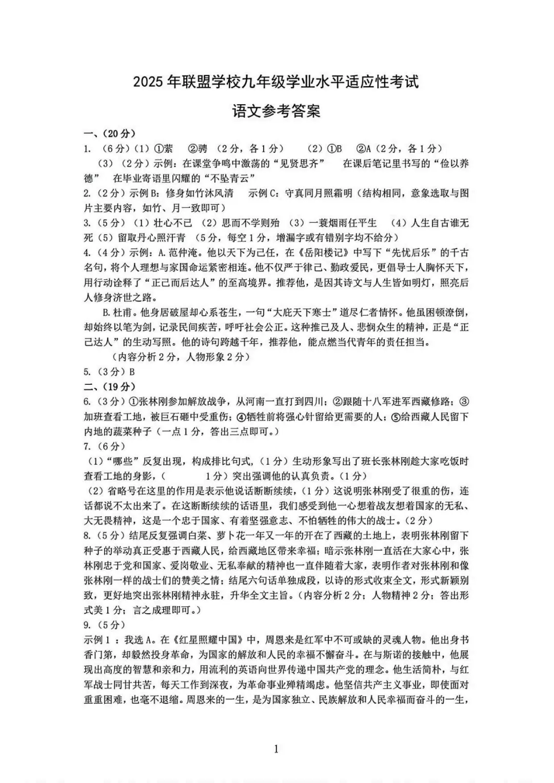
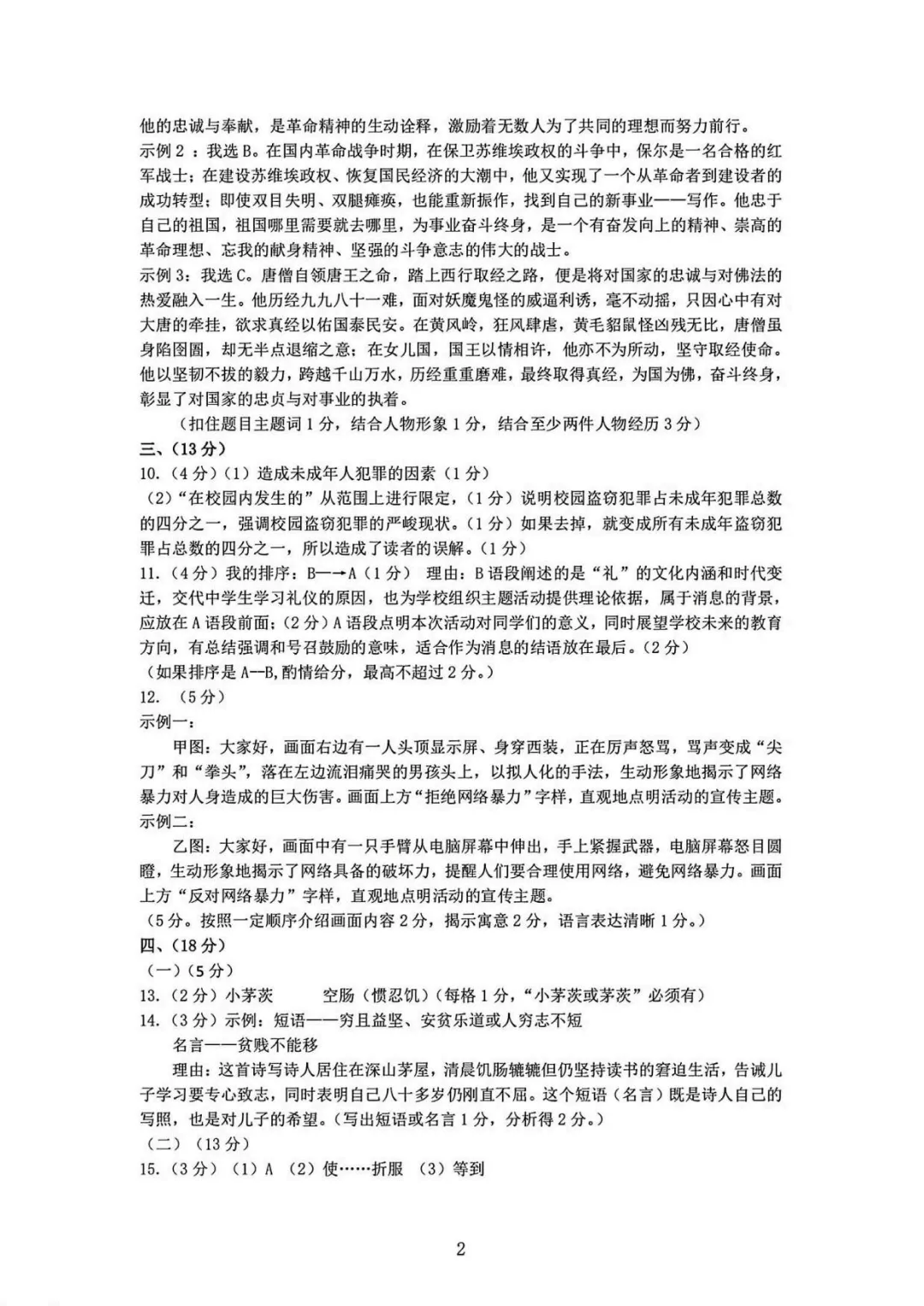
伊人频道学习资料快速搜索
(点击下面蓝字即可查看)
初中语文七八九年级上册必背课文66篇大全,现代文+古诗文(原文+译文)
初中语文七八九年级上册必背课文66篇大全,现代文+古诗文(原文+译文)
统编七八九年级上册语文知识点+图文解读+教学视频汇总(第2版)
新版高中语文必修上册教学视频+知识点+图文解读汇总(建议收藏)












四月资料

扫码获取


1.扫码获取2026年4月资料。有效期:半年
2.复制下方链接在夸克网盘直接保存或到浏览器打开
我用夸克网盘给你分享了「微信公众号伊人频...04语文」,点击链接或复制整段内容,打开「夸克APP」即可获取。 /~92db3BgsZS~:/ 链接:https://pan.quark.cn/s/5093f8cd8af6
如果你是语文教师,想和全国各地的语文同行交流,如果你想获取更多语文教学考试资料,关注微信公众号伊人频道。后台对话框回复:课件

◆◆◆
关注公众号,在后台回复关键词,
获取更多语文学习资料:
七上 七下 八上 八下 九上 九下
名著 作文 视听 诗词 传统文化 现代文
文言文 古诗文 英语 历史 道法 高中语文
七年级 八年级 九年级 中考 班主任 阅读
课件 目录 合作

The end
声明 本公众号所有文章均由伊人频道编辑整理,除原创内容及特别说明之外,其余稿件文字及图片均来自值得我们学习的网络及各大主流媒体,旨在学习与分享,版权归原作者所有。如因第三方原因无意间侵犯了您的著作权益,请联系我们删除。如您需要转载本文请申请授权并标明准确出处。


如果你觉得文章不错
欢迎收藏分享转发到朋友圈


觉得内容不错请点赞
点“
”分享给更多人
更多学习资料,点击下方阅读原文!
