
成都初三化学二诊:
【锦江区、青羊区、武侯区】试卷解析
(文末可下载试卷和详解PDF)
锦江区
点评:
这套试卷的特点是:稳中有新,结合生活实际,重在应用,新意很强,阅读量较大,对学生的信息提取能力和跨学科思维要求较高,所以学生会陌生感会强一些,每个题目的难度不大。
本套试卷对同学提出的要求:学习化学不能只靠背背就行了,学通,学透才是正道!
——韩杰阁老师
锦江区答案解析









青羊区
点评:
本次青羊二诊整体难度中等偏上,个别题目比较创新,容易出错,但大多数题目都是常规考点,拿到85分及以上问题不大,优秀的同学90分以上还是比较轻松。
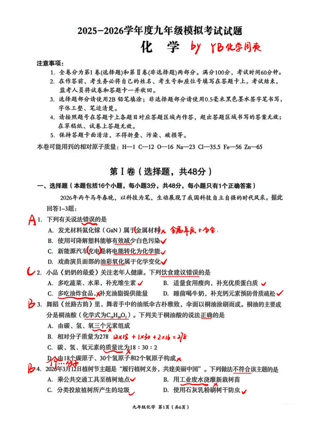
选择题:1-3题是比较新颖的制氧原理的考查,特别是第二题,要深刻理解该装置的运行原理及作用,非常细节;第15题考查侯氏制碱法,A选项对元素守恒思想要求比较高,C选项对滤液成分的分析比较细节。
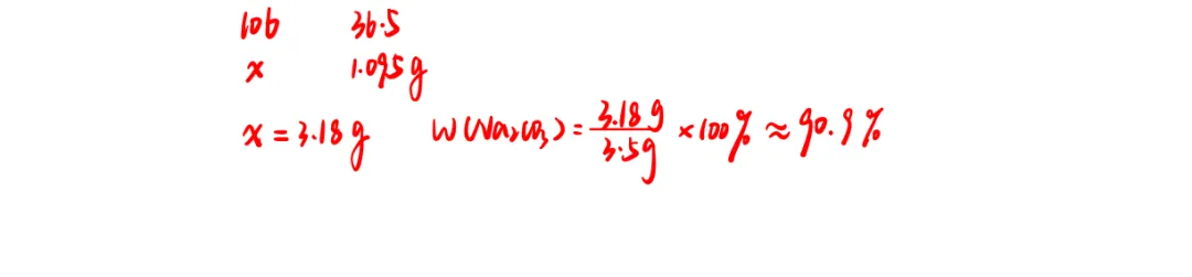
填空题:第18题(2)要区分蒸馏和蒸发的概念细节;第20题工业流程题:前两问语言描述需准确把握,第(6)问注意方程式条件。第21题是比较常规的胃酸相关反应的实验研究。
——罗万新老师
青羊答案解析








武侯区
点评:
武侯区二诊考察九下内容偏多,题目综合性强,考试难度中等偏上,比去年中考难一点。
选择部分,前面的12道题都是常规题,九上九下的内容都有,比较简单
13题,考电导率和离子浓度,这个知识点高中也要讲,有一定难度
14题图像和15题框图推断,都是常规题,平时都会训练
16题特殊,跟前年武侯区二诊选择最后一题相同,考的综合计算,跟中考选择差别较大,这次主要考察九上的守恒定律,题目较难
填空题共5个题目,题型都跟中考类似,大多数题目都比较简单,偶尔有几个空稍难,如:
17题考化学与生活综合,送分题
18题(2)是创新题,19题(2)考九上的有机物燃烧和计算,20题(4),这几个题较难
21题压轴题考侯氏制碱和碳酸钠滴定分步反应,大部分空都很简单,滴定之前在中考和去年二诊都考过,只有(2)的解释原因和溶质容易出错
总的来说,武侯区二诊比其它区难一些,考察计算能力更多,题目更综合,正常分数42左右,优秀同学46+。
——周爽老师
武侯区答案解析











联系我们
回归学习本质 深耕教育匠心I

在小红书找到我们
小红书丨YB教育
往期推荐


