






4月27日-29日,2026届武汉高三四调考试。考试落幕,全科试卷及答案已整理,分享给大家!

📑试卷下载:
请点击下面的“物理大棚”公众号卡片,进入后台发送关键词:4月
武汉高三四调

物理试卷+答案











左右滑动图片查看
全科试卷+答案

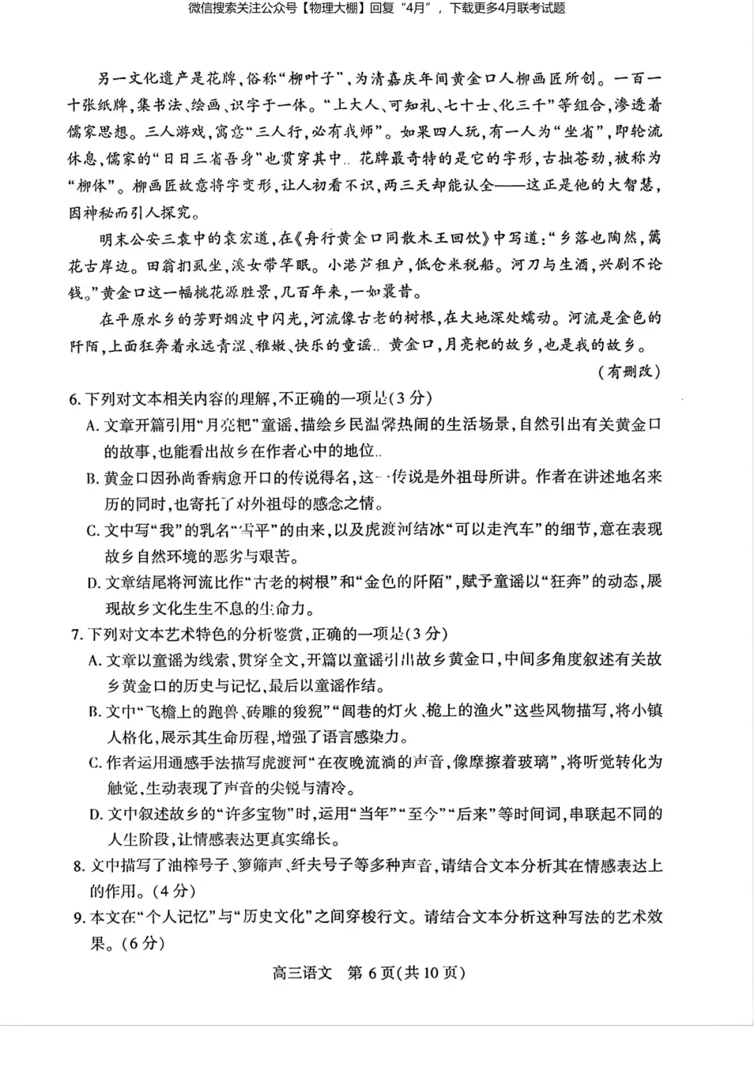
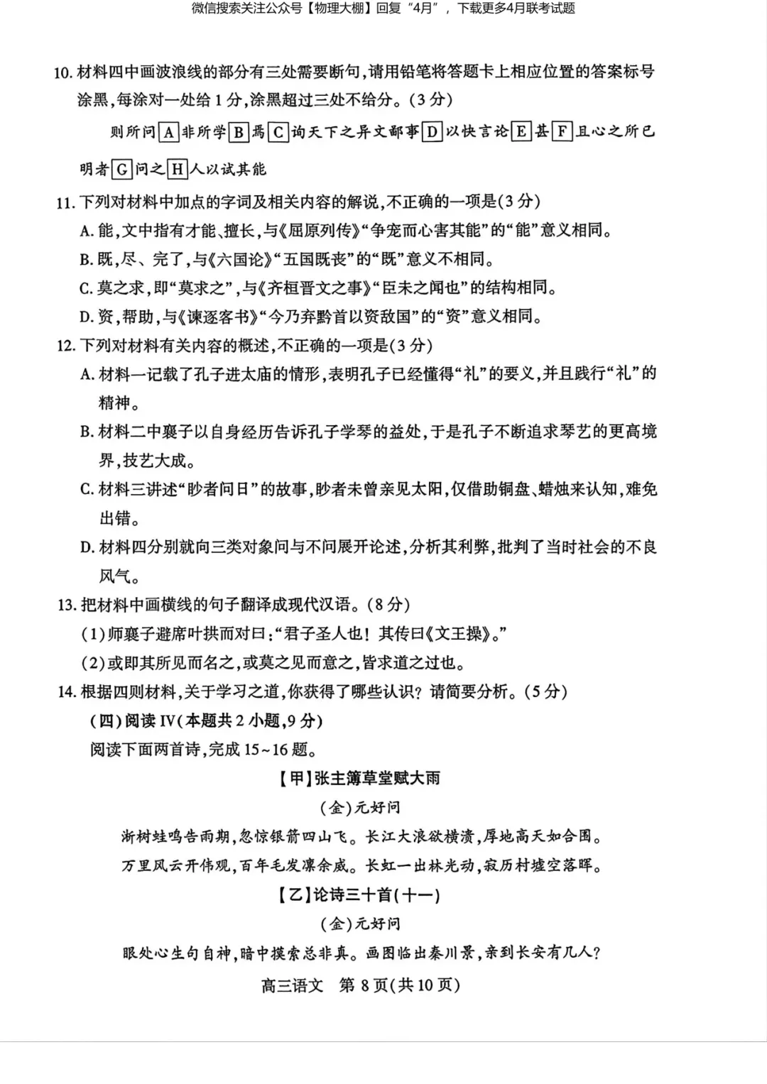
语文试卷+答案














左右滑动图片查看
数学试卷+答案








左右滑动图片查看
英语试卷+答案















左右滑动图片查看
化学试卷+答案










左右滑动图片查看
生物试卷+答案












左右滑动图片查看
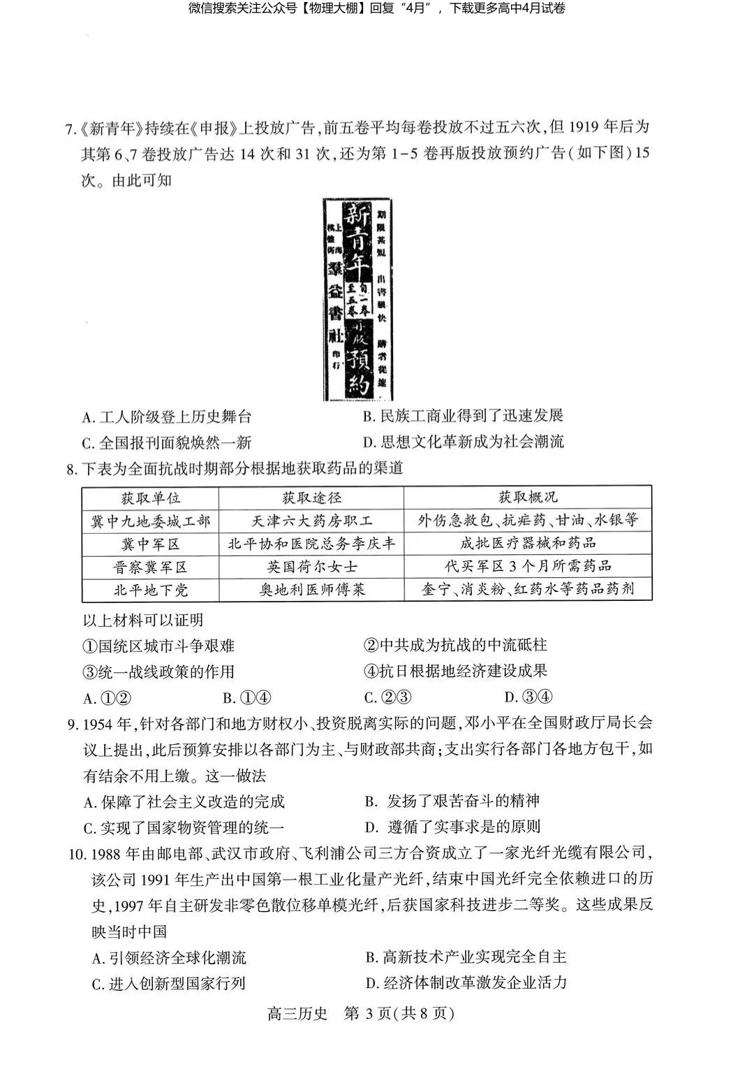
历史试卷+答案










左右滑动图片查看
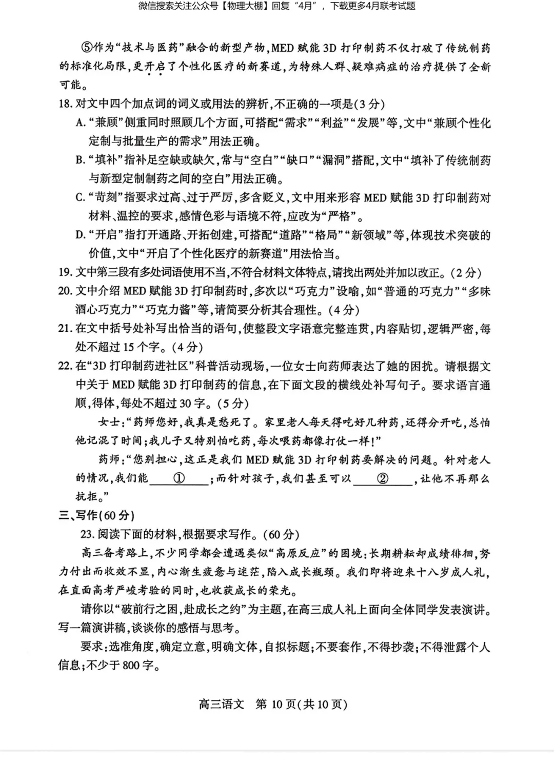
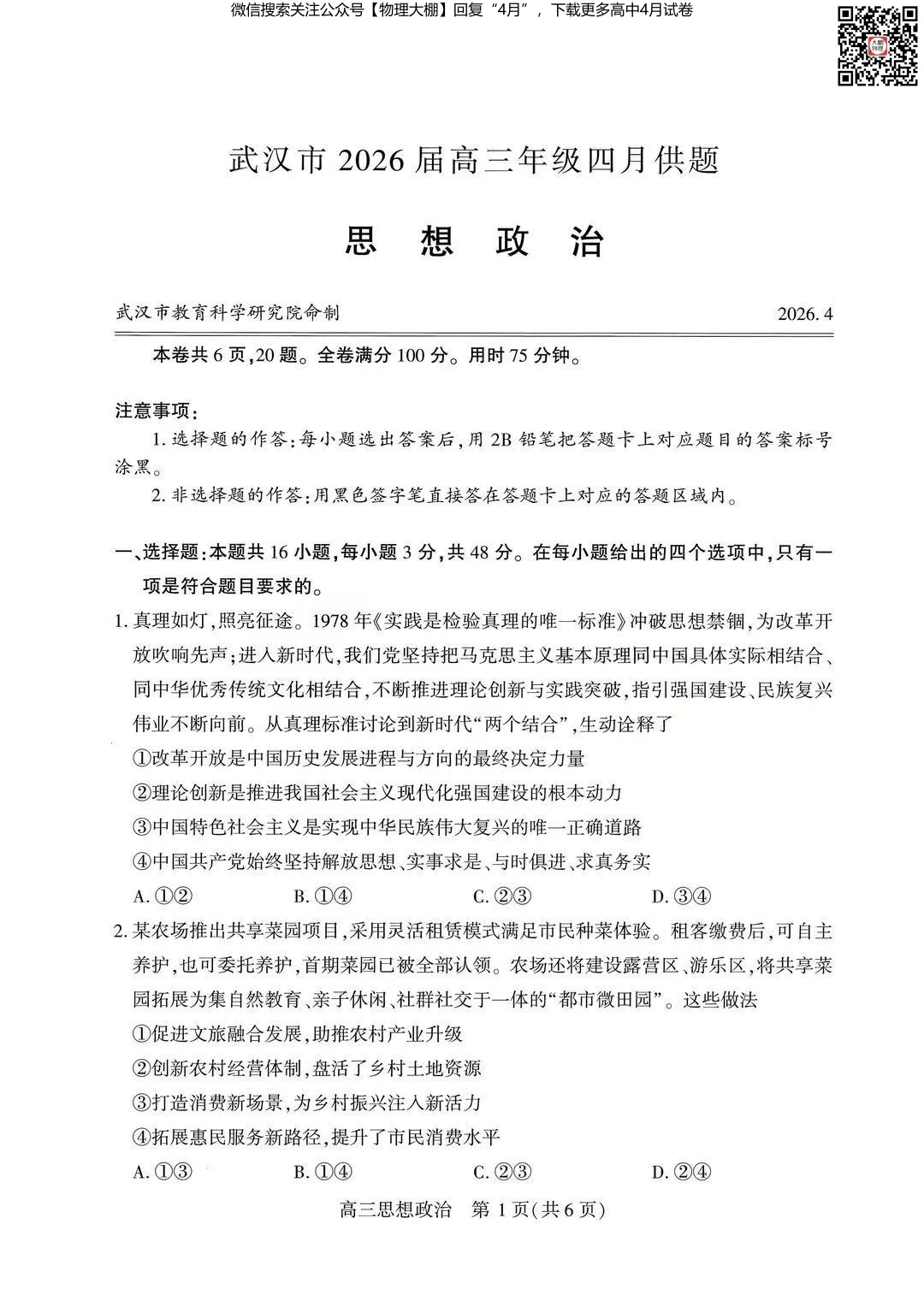
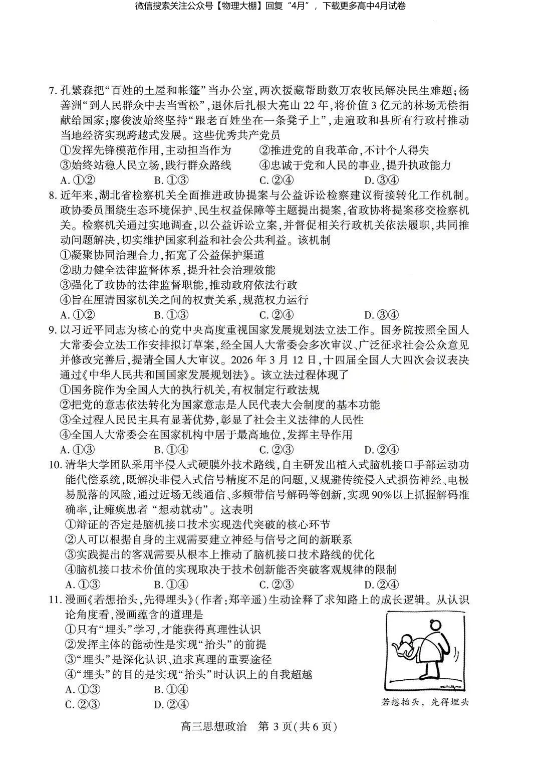
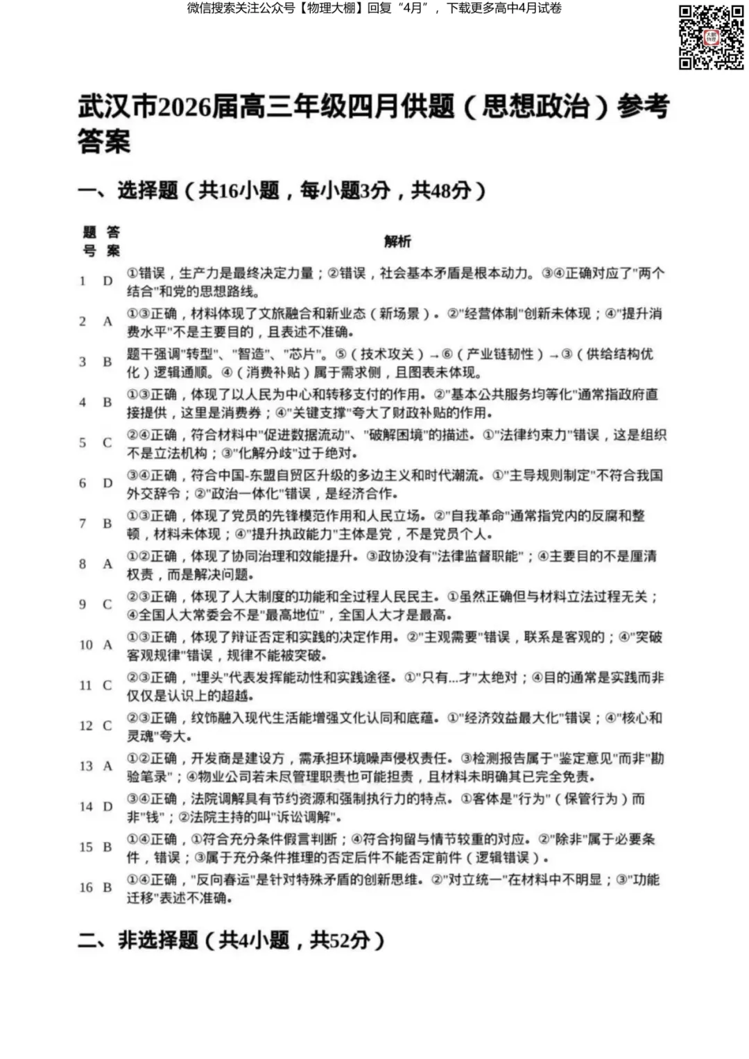
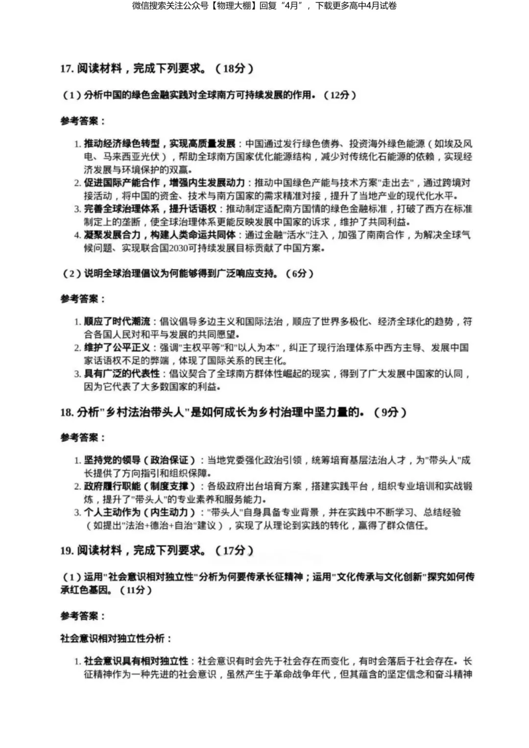
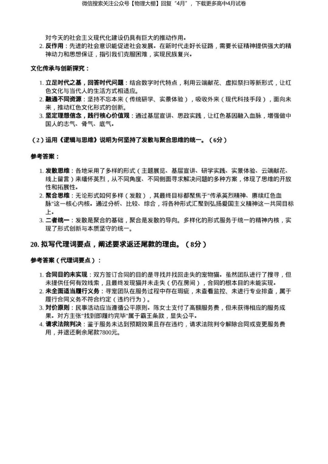
政治试卷+答案









左右滑动图片查看
地理试卷+答案







左右滑动图片查看
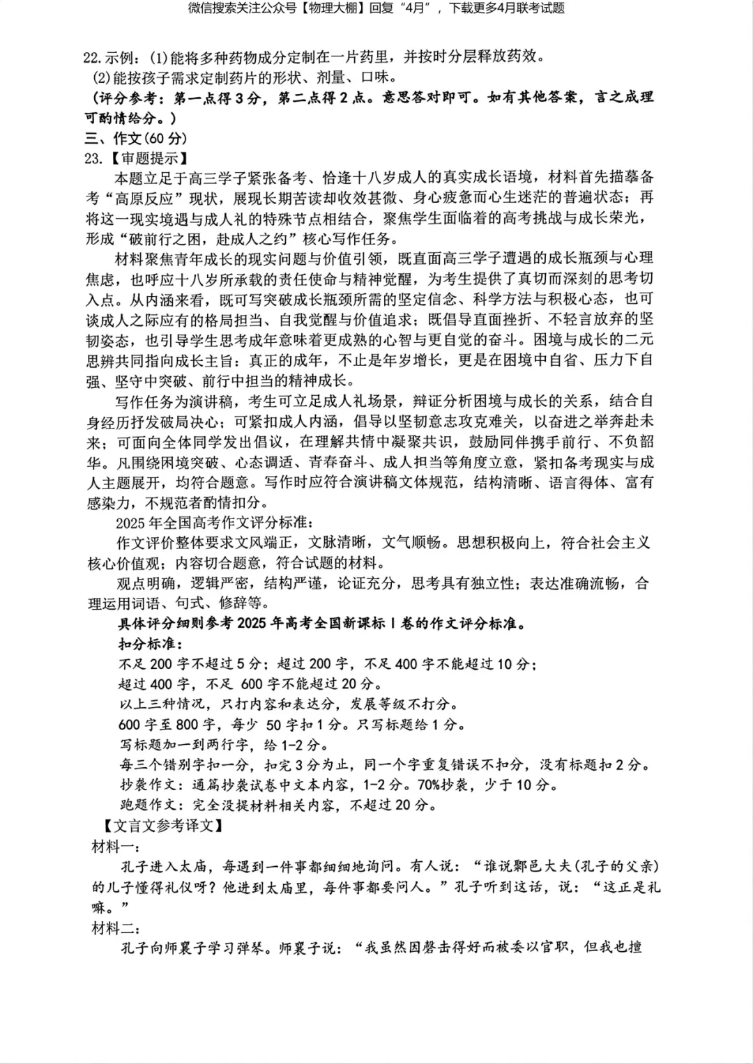
成绩划线公布后,我们也会进行分析,欢迎大家关注“物理大棚”公众号!
下载方式
第一步:
点击下方公众号名片,然后点击关注/发消息按钮,进入公众号后台:
第二步:
点开底部键盘,输入并发送关键词:4月

第三步:
收到资料下载链接,点击链接下载。

高一物理·春季课程

高二物理·春季课程

高三物理·春季课程



高一3科·春季课程

高二3科·春季课程

高三3科·春季课程



文章来源:
四季读书网
版权声明:本文内容由互联网用户自发贡献,该文观点仅代表作者本人。本站仅提供信息存储空间服务,不拥有所有权,不承担相关法律责任。如发现本站有涉嫌抄袭侵权/违法违规的内容, 请发送邮件至23467321@qq.com举报,一经查实,本站将立刻删除;如已特别标注为本站原创文章的,转载时请以链接形式注明文章出处,谢谢!
