2026年浙江中烟成绩已出
面试时间:5月11日-5月14日

01
面试考情
面试流程
1.候场阶段:信封签到,写名字、组别,在候考室等待,后续由工作人员引导入场
2.面试阶段:半结构化形式,时长10-15分钟,考官共6人(中间为主考官),桌上备有纸笔,题量和答题时间各岗位不同
3.答题环节:
◦先进行2分钟自我介绍
◦考官灵活提问(求职动机、岗位认知、简历经历、职业规划等)
◦考试结束离场,当场不公布分数,后期短信通知是否上岸。

02
面试真题
(以下题目回忆版,仅供参考)
2024年5月7日浙江中烟工业面试 (听题、无纸笔,面试时间是10-15分钟)
第一题:自我介绍
第二题:是否独生子女
第三题:有没有offer/是否考公考研
第四题:参加项目是否有小组合作(根据简历提问)
第五题:对车间工作的理解
2024年5月7日浙江中烟工业面试 (听题、无纸笔面试时间是10-15分钟)
第一题:自我介绍
第二题:从大健康的角度讲一下未来烟草的发展
第三题:职业规划是什么
第四题:若和职业规划冲突怎么办(根据专业提问)
03
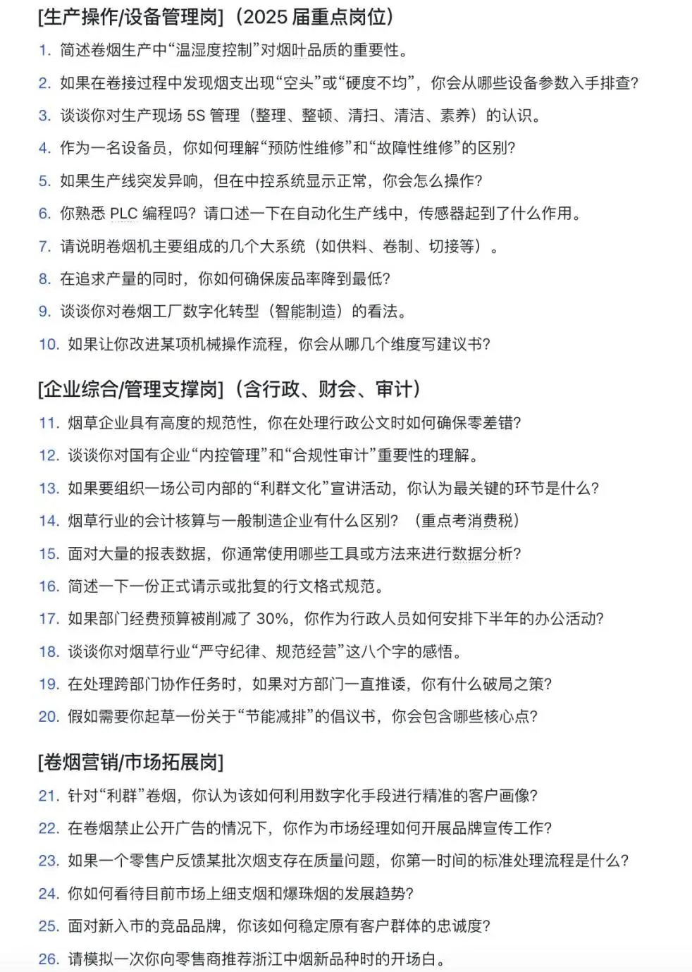
面试高频问题


04
面试课程
1. 贴合烟草考情,针对性教学
2. 1:1职位保护,不招同岗
3. 上岸补/先过关后付费任选
4. 全程小班化教学12人以内

素材|金老师
责编|王老师
审核|钱老师 金老师
学院公考·陪伴你上岸

扫码关注学院公考,陪伴你上岸


![]() ![]() ![]() ![]() ![]() ![]() ![]() ![]() ![]() ![]() ![]() ![]() |












