成都初三二诊总结及全科完整版试卷!数学难度“全面提升”!英语“简单了”!语文作文都不好写!化学反而比物理难……

四季读书网 5 0
成都初三二诊总结及全科完整版试卷!数学难度“全面提升”!英语“简单了”!语文作文都不好写!化学反而比物理难……
成都初三二诊总结及全科完整版试卷!数学难度“全面提升”!英语“简单了”!语文作文都不好写!化学反而比物理难…… 第1张
成都5+2区初三二诊今天基本都结束了!
好久出成绩?
据家长透露。锦江区、成华区按往年操作,预计五一后出成绩;武侯区、金牛区、高新区、青羊区预计30号左右会出成绩
哪个区考得难?
我们根据家长和孩子们的分享,大概总结如下,仅供参考:
成华区:化学难;其他科目都比较友好
青羊区:语文、物理“新高度”;其他科目也是
高新区:化学难;其他科目都挺友好
金牛区:数学阅读量很大;化学较难;英语B卷难,A卷简单;其他友好
武侯区:语文难出“新高度”,数学文字阅读量较大;物理化学还好
锦江区:化学难,数学计算量大,语文难,物理仁慈,英语仁慈
哪些学科这次考得比较“上头”?
1、数学:5+2区难度全面提升!

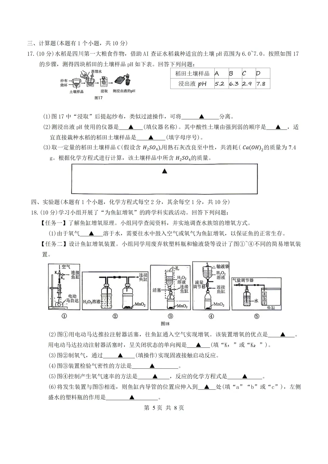
有数学老师总结,按计算量和出题难度、试卷文字量等综合考察,今年二诊数学各区的难度大致如下(来自小红书@教数学的体育老师):

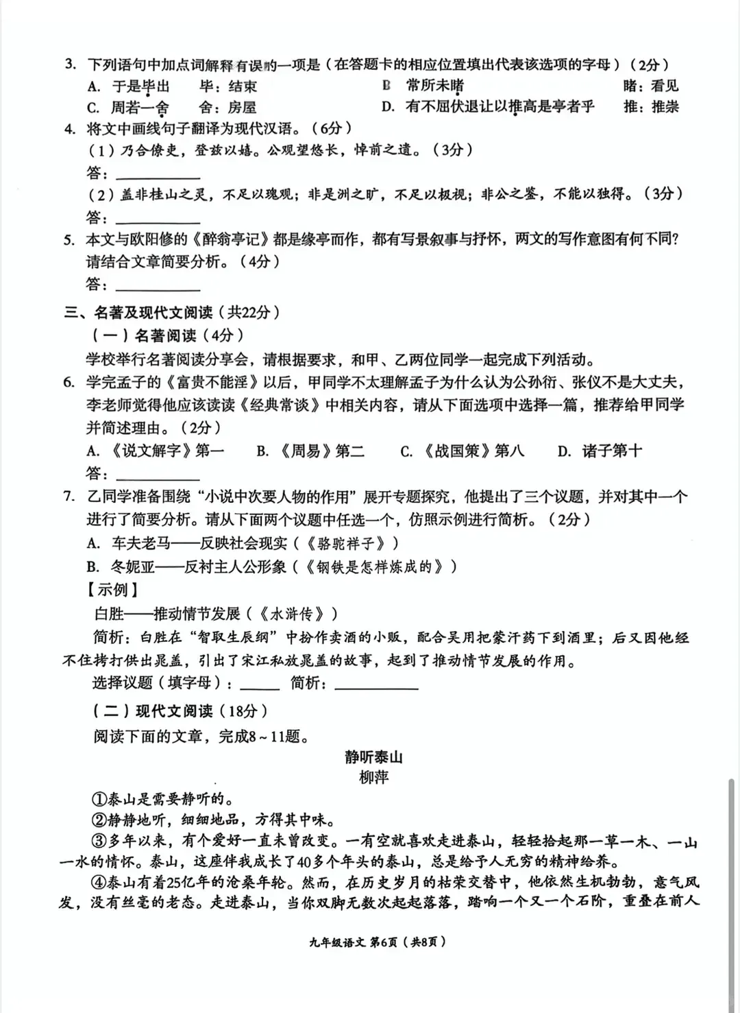
青羊>锦江>武侯=金牛=高新>天府新区

锦江区

体现学科融合,情景贴合学生生活。同学们反应计算量很大!

成都初三二诊总结及全科完整版试卷!数学难度“全面提升”!英语“简单了”!语文作文都不好写!化学反而比物理难…… 第2张
成都初三二诊总结及全科完整版试卷!数学难度“全面提升”!英语“简单了”!语文作文都不好写!化学反而比物理难…… 第3张
成都初三二诊总结及全科完整版试卷!数学难度“全面提升”!英语“简单了”!语文作文都不好写!化学反而比物理难…… 第4张
高新区

基础题很常规,两道函数大题需构图,整体得分较容易。

成都初三二诊总结及全科完整版试卷!数学难度“全面提升”!英语“简单了”!语文作文都不好写!化学反而比物理难…… 第5张
成都初三二诊总结及全科完整版试卷!数学难度“全面提升”!英语“简单了”!语文作文都不好写!化学反而比物理难…… 第6张
成都初三二诊总结及全科完整版试卷!数学难度“全面提升”!英语“简单了”!语文作文都不好写!化学反而比物理难…… 第7张
成都初三二诊总结及全科完整版试卷!数学难度“全面提升”!英语“简单了”!语文作文都不好写!化学反而比物理难…… 第8张
青羊区

基础题正常,大题创新度很高。整体难度比往年降低了,比去年那种纯难出的好。

成都初三二诊总结及全科完整版试卷!数学难度“全面提升”!英语“简单了”!语文作文都不好写!化学反而比物理难…… 第9张
成都初三二诊总结及全科完整版试卷!数学难度“全面提升”!英语“简单了”!语文作文都不好写!化学反而比物理难…… 第10张
武侯区

情景化明显,文字阅读量较大,难题都需要一定的计算和思考,原创度比以前高。同学反馈武侯这次数学比较难。

成都初三二诊总结及全科完整版试卷!数学难度“全面提升”!英语“简单了”!语文作文都不好写!化学反而比物理难…… 第11张
金牛区

同样是文字阅读量大,需要处理的信息更多,比起一诊和往年同期,这次数学是上强度了。有同学反馈,平常在130左右的,这次估分就110多。

成都初三二诊总结及全科完整版试卷!数学难度“全面提升”!英语“简单了”!语文作文都不好写!化学反而比物理难…… 第12张
成都初三二诊总结及全科完整版试卷!数学难度“全面提升”!英语“简单了”!语文作文都不好写!化学反而比物理难…… 第13张
成都初三二诊总结及全科完整版试卷!数学难度“全面提升”!英语“简单了”!语文作文都不好写!化学反而比物理难…… 第14张
成都初三二诊总结及全科完整版试卷!数学难度“全面提升”!英语“简单了”!语文作文都不好写!化学反而比物理难…… 第15张
成都初三二诊总结及全科完整版试卷!数学难度“全面提升”!英语“简单了”!语文作文都不好写!化学反而比物理难…… 第16张
成都初三二诊总结及全科完整版试卷!数学难度“全面提升”!英语“简单了”!语文作文都不好写!化学反而比物理难…… 第17张
2、英语:整体难度降低
金牛区
有老师认为,这次金牛英语二诊基础题占比高,选材深度一般,部分文本偏简单。
成都初三二诊总结及全科完整版试卷!数学难度“全面提升”!英语“简单了”!语文作文都不好写!化学反而比物理难…… 第18张
锦江区:简单
成都初三二诊总结及全科完整版试卷!数学难度“全面提升”!英语“简单了”!语文作文都不好写!化学反而比物理难…… 第19张
成都初三二诊总结及全科完整版试卷!数学难度“全面提升”!英语“简单了”!语文作文都不好写!化学反而比物理难…… 第20张
青羊区:超简单
成都初三二诊总结及全科完整版试卷!数学难度“全面提升”!英语“简单了”!语文作文都不好写!化学反而比物理难…… 第21张
成都初三二诊总结及全科完整版试卷!数学难度“全面提升”!英语“简单了”!语文作文都不好写!化学反而比物理难…… 第22张
成都初三二诊总结及全科完整版试卷!数学难度“全面提升”!英语“简单了”!语文作文都不好写!化学反而比物理难…… 第23张
3、化学:除了青羊,各区都是考得最难、最“活”的一科
高新区
高新区的考生反映,化学难,很多同学没有写完。
成都初三二诊总结及全科完整版试卷!数学难度“全面提升”!英语“简单了”!语文作文都不好写!化学反而比物理难…… 第24张
成都初三二诊总结及全科完整版试卷!数学难度“全面提升”!英语“简单了”!语文作文都不好写!化学反而比物理难…… 第25张
成都初三二诊总结及全科完整版试卷!数学难度“全面提升”!英语“简单了”!语文作文都不好写!化学反而比物理难…… 第26张
成华区
有同学反应,考得的方程式之前没有见过。
成都初三二诊总结及全科完整版试卷!数学难度“全面提升”!英语“简单了”!语文作文都不好写!化学反而比物理难…… 第27张
成都初三二诊总结及全科完整版试卷!数学难度“全面提升”!英语“简单了”!语文作文都不好写!化学反而比物理难…… 第28张
成都初三二诊总结及全科完整版试卷!数学难度“全面提升”!英语“简单了”!语文作文都不好写!化学反而比物理难…… 第29张
成都初三二诊总结及全科完整版试卷!数学难度“全面提升”!英语“简单了”!语文作文都不好写!化学反而比物理难…… 第30张
青羊区:简单
成都初三二诊总结及全科完整版试卷!数学难度“全面提升”!英语“简单了”!语文作文都不好写!化学反而比物理难…… 第31张
锦江区
也有考生说化学也难爆了。
成都初三二诊总结及全科完整版试卷!数学难度“全面提升”!英语“简单了”!语文作文都不好写!化学反而比物理难…… 第32张
成都初三二诊总结及全科完整版试卷!数学难度“全面提升”!英语“简单了”!语文作文都不好写!化学反而比物理难…… 第33张
成都初三二诊总结及全科完整版试卷!数学难度“全面提升”!英语“简单了”!语文作文都不好写!化学反而比物理难…… 第34张
4、物理:
青羊区
物理爆难,把娃娃考崩溃了!考到了于敏是两弹一星功勋奖章获得者,港珠澳大桥是斜拉桥、激光打印、三峡大坝等……
成都初三二诊总结及全科完整版试卷!数学难度“全面提升”!英语“简单了”!语文作文都不好写!化学反而比物理难…… 第35张
高新区
“物理”难度值一向拉得比较高的高新区,这次物理整体难度,是降下来了。
成都初三二诊总结及全科完整版试卷!数学难度“全面提升”!英语“简单了”!语文作文都不好写!化学反而比物理难…… 第36张
5、语文:
今年不少区语文考得很“创新”。武侯区死磕“苏轼”、金牛区整张卷子全是“马”、青羊区文言文读不懂……整体难度来看:

青羊锦江>高新武侯>金牛成华

我们具体来看各区的作文题目,这次二诊作文给到同学们发挥空间均比较大,当然审题不当也很容易写偏。
青羊区:
有人没有路去修路,有人走自己的路,有人... 自拟题目
成都初三二诊总结及全科完整版试卷!数学难度“全面提升”!英语“简单了”!语文作文都不好写!化学反而比物理难…… 第37张
锦江区:
敬自己,敬他人,题目自拟
金牛区:
“世间有许多人、事、物,有的需要我们不在意,这是选择,也是智慧”,这句话引发了你哪些回忆?带给你怎样的思考和感悟?自拟题目
高新区:

材料为现代诗,问诗中的我有什么感想,以“致XX”为题写作

武侯区:

根据苏轼的三句诗,写自己的联想和思考,联系自己的生活,自拟题目写作文,可以聚焦其中一句,也可以兼顾几句。

1. 拣尽寒枝不肯栖,寂寞沙洲冷。

2. 人有悲欢离合,月有阴晴圆缺,此事古难全

3. 莫听穿林打叶声,何妨吟啸且徐行。

成华区:

“捧起一卷泛黄的典籍,便是与千载之上的智者执手对谈。”“对谈”的, 是人,也是物。对谈蕴含温情,带来成长。关于“对谈”,你有怎样的联想与思考?

你感觉今年哪个区的二诊最接近中考?哪个区的二诊考得要难一些?欢迎评论区分享。


25-26年初三二诊成华区语文试卷
上下滑动查看,点击可保存下载↓↓↓
成都初三二诊总结及全科完整版试卷!数学难度“全面提升”!英语“简单了”!语文作文都不好写!化学反而比物理难…… 第38张
成都初三二诊总结及全科完整版试卷!数学难度“全面提升”!英语“简单了”!语文作文都不好写!化学反而比物理难…… 第39张
成都初三二诊总结及全科完整版试卷!数学难度“全面提升”!英语“简单了”!语文作文都不好写!化学反而比物理难…… 第40张
成都初三二诊总结及全科完整版试卷!数学难度“全面提升”!英语“简单了”!语文作文都不好写!化学反而比物理难…… 第41张
成都初三二诊总结及全科完整版试卷!数学难度“全面提升”!英语“简单了”!语文作文都不好写!化学反而比物理难…… 第42张
成都初三二诊总结及全科完整版试卷!数学难度“全面提升”!英语“简单了”!语文作文都不好写!化学反而比物理难…… 第43张
成都初三二诊总结及全科完整版试卷!数学难度“全面提升”!英语“简单了”!语文作文都不好写!化学反而比物理难…… 第44张
成都初三二诊总结及全科完整版试卷!数学难度“全面提升”!英语“简单了”!语文作文都不好写!化学反而比物理难…… 第45张
25-26年初三二诊成华区数学试卷
上下滑动查看,点击可保存下载↓↓↓
成都初三二诊总结及全科完整版试卷!数学难度“全面提升”!英语“简单了”!语文作文都不好写!化学反而比物理难…… 第46张
成都初三二诊总结及全科完整版试卷!数学难度“全面提升”!英语“简单了”!语文作文都不好写!化学反而比物理难…… 第47张
成都初三二诊总结及全科完整版试卷!数学难度“全面提升”!英语“简单了”!语文作文都不好写!化学反而比物理难…… 第48张
成都初三二诊总结及全科完整版试卷!数学难度“全面提升”!英语“简单了”!语文作文都不好写!化学反而比物理难…… 第49张
成都初三二诊总结及全科完整版试卷!数学难度“全面提升”!英语“简单了”!语文作文都不好写!化学反而比物理难…… 第50张
成都初三二诊总结及全科完整版试卷!数学难度“全面提升”!英语“简单了”!语文作文都不好写!化学反而比物理难…… 第51张
25-26年初三二诊锦江英语试卷
上下滑动查看,点击可保存下载↓↓↓
成都初三二诊总结及全科完整版试卷!数学难度“全面提升”!英语“简单了”!语文作文都不好写!化学反而比物理难…… 第52张
成都初三二诊总结及全科完整版试卷!数学难度“全面提升”!英语“简单了”!语文作文都不好写!化学反而比物理难…… 第53张
成都初三二诊总结及全科完整版试卷!数学难度“全面提升”!英语“简单了”!语文作文都不好写!化学反而比物理难…… 第54张
成都初三二诊总结及全科完整版试卷!数学难度“全面提升”!英语“简单了”!语文作文都不好写!化学反而比物理难…… 第55张
成都初三二诊总结及全科完整版试卷!数学难度“全面提升”!英语“简单了”!语文作文都不好写!化学反而比物理难…… 第56张
成都初三二诊总结及全科完整版试卷!数学难度“全面提升”!英语“简单了”!语文作文都不好写!化学反而比物理难…… 第57张
成都初三二诊总结及全科完整版试卷!数学难度“全面提升”!英语“简单了”!语文作文都不好写!化学反而比物理难…… 第58张
成都初三二诊总结及全科完整版试卷!数学难度“全面提升”!英语“简单了”!语文作文都不好写!化学反而比物理难…… 第59张
成都初三二诊总结及全科完整版试卷!数学难度“全面提升”!英语“简单了”!语文作文都不好写!化学反而比物理难…… 第60张
成都初三二诊总结及全科完整版试卷!数学难度“全面提升”!英语“简单了”!语文作文都不好写!化学反而比物理难…… 第61张
网传参考答案
成都初三二诊总结及全科完整版试卷!数学难度“全面提升”!英语“简单了”!语文作文都不好写!化学反而比物理难…… 第62张
25-26年初三二诊金牛英语试卷
上下滑动查看,点击可保存下载↓↓↓
成都初三二诊总结及全科完整版试卷!数学难度“全面提升”!英语“简单了”!语文作文都不好写!化学反而比物理难…… 第63张
成都初三二诊总结及全科完整版试卷!数学难度“全面提升”!英语“简单了”!语文作文都不好写!化学反而比物理难…… 第64张
成都初三二诊总结及全科完整版试卷!数学难度“全面提升”!英语“简单了”!语文作文都不好写!化学反而比物理难…… 第65张
成都初三二诊总结及全科完整版试卷!数学难度“全面提升”!英语“简单了”!语文作文都不好写!化学反而比物理难…… 第66张
成都初三二诊总结及全科完整版试卷!数学难度“全面提升”!英语“简单了”!语文作文都不好写!化学反而比物理难…… 第67张
成都初三二诊总结及全科完整版试卷!数学难度“全面提升”!英语“简单了”!语文作文都不好写!化学反而比物理难…… 第68张
网传参考答案
成都初三二诊总结及全科完整版试卷!数学难度“全面提升”!英语“简单了”!语文作文都不好写!化学反而比物理难…… 第69张
25-26年初三二诊武侯英语试卷
上下滑动查看,点击可保存下载↓↓↓
成都初三二诊总结及全科完整版试卷!数学难度“全面提升”!英语“简单了”!语文作文都不好写!化学反而比物理难…… 第70张
成都初三二诊总结及全科完整版试卷!数学难度“全面提升”!英语“简单了”!语文作文都不好写!化学反而比物理难…… 第71张
成都初三二诊总结及全科完整版试卷!数学难度“全面提升”!英语“简单了”!语文作文都不好写!化学反而比物理难…… 第72张
成都初三二诊总结及全科完整版试卷!数学难度“全面提升”!英语“简单了”!语文作文都不好写!化学反而比物理难…… 第73张
成都初三二诊总结及全科完整版试卷!数学难度“全面提升”!英语“简单了”!语文作文都不好写!化学反而比物理难…… 第74张
成都初三二诊总结及全科完整版试卷!数学难度“全面提升”!英语“简单了”!语文作文都不好写!化学反而比物理难…… 第75张
成都初三二诊总结及全科完整版试卷!数学难度“全面提升”!英语“简单了”!语文作文都不好写!化学反而比物理难…… 第76张
成都初三二诊总结及全科完整版试卷!数学难度“全面提升”!英语“简单了”!语文作文都不好写!化学反而比物理难…… 第77张
成都初三二诊总结及全科完整版试卷!数学难度“全面提升”!英语“简单了”!语文作文都不好写!化学反而比物理难…… 第78张
成都初三二诊总结及全科完整版试卷!数学难度“全面提升”!英语“简单了”!语文作文都不好写!化学反而比物理难…… 第79张
25-26年初三二诊青羊区英语试卷
上下滑动查看,点击可保存下载↓↓↓
成都初三二诊总结及全科完整版试卷!数学难度“全面提升”!英语“简单了”!语文作文都不好写!化学反而比物理难…… 第80张
成都初三二诊总结及全科完整版试卷!数学难度“全面提升”!英语“简单了”!语文作文都不好写!化学反而比物理难…… 第81张
成都初三二诊总结及全科完整版试卷!数学难度“全面提升”!英语“简单了”!语文作文都不好写!化学反而比物理难…… 第82张
成都初三二诊总结及全科完整版试卷!数学难度“全面提升”!英语“简单了”!语文作文都不好写!化学反而比物理难…… 第83张
成都初三二诊总结及全科完整版试卷!数学难度“全面提升”!英语“简单了”!语文作文都不好写!化学反而比物理难…… 第84张
成都初三二诊总结及全科完整版试卷!数学难度“全面提升”!英语“简单了”!语文作文都不好写!化学反而比物理难…… 第85张
成都初三二诊总结及全科完整版试卷!数学难度“全面提升”!英语“简单了”!语文作文都不好写!化学反而比物理难…… 第86张
成都初三二诊总结及全科完整版试卷!数学难度“全面提升”!英语“简单了”!语文作文都不好写!化学反而比物理难…… 第87张
成都初三二诊总结及全科完整版试卷!数学难度“全面提升”!英语“简单了”!语文作文都不好写!化学反而比物理难…… 第88张
成都初三二诊总结及全科完整版试卷!数学难度“全面提升”!英语“简单了”!语文作文都不好写!化学反而比物理难…… 第89张
成都初三二诊总结及全科完整版试卷!数学难度“全面提升”!英语“简单了”!语文作文都不好写!化学反而比物理难…… 第90张
成都初三二诊总结及全科完整版试卷!数学难度“全面提升”!英语“简单了”!语文作文都不好写!化学反而比物理难…… 第91张
25-26年初三二诊武侯数学试卷
上下滑动查看,点击可保存下载↓↓↓
成都初三二诊总结及全科完整版试卷!数学难度“全面提升”!英语“简单了”!语文作文都不好写!化学反而比物理难…… 第92张
成都初三二诊总结及全科完整版试卷!数学难度“全面提升”!英语“简单了”!语文作文都不好写!化学反而比物理难…… 第93张
成都初三二诊总结及全科完整版试卷!数学难度“全面提升”!英语“简单了”!语文作文都不好写!化学反而比物理难…… 第94张
成都初三二诊总结及全科完整版试卷!数学难度“全面提升”!英语“简单了”!语文作文都不好写!化学反而比物理难…… 第95张
成都初三二诊总结及全科完整版试卷!数学难度“全面提升”!英语“简单了”!语文作文都不好写!化学反而比物理难…… 第96张
成都初三二诊总结及全科完整版试卷!数学难度“全面提升”!英语“简单了”!语文作文都不好写!化学反而比物理难…… 第97张
成都初三二诊总结及全科完整版试卷!数学难度“全面提升”!英语“简单了”!语文作文都不好写!化学反而比物理难…… 第98张
25-26年初三二诊锦江区数学试卷
上下滑动查看,点击可保存下载↓↓↓
成都初三二诊总结及全科完整版试卷!数学难度“全面提升”!英语“简单了”!语文作文都不好写!化学反而比物理难…… 第99张
成都初三二诊总结及全科完整版试卷!数学难度“全面提升”!英语“简单了”!语文作文都不好写!化学反而比物理难…… 第100张
成都初三二诊总结及全科完整版试卷!数学难度“全面提升”!英语“简单了”!语文作文都不好写!化学反而比物理难…… 第101张
成都初三二诊总结及全科完整版试卷!数学难度“全面提升”!英语“简单了”!语文作文都不好写!化学反而比物理难…… 第102张
成都初三二诊总结及全科完整版试卷!数学难度“全面提升”!英语“简单了”!语文作文都不好写!化学反而比物理难…… 第103张
成都初三二诊总结及全科完整版试卷!数学难度“全面提升”!英语“简单了”!语文作文都不好写!化学反而比物理难…… 第104张
成都初三二诊总结及全科完整版试卷!数学难度“全面提升”!英语“简单了”!语文作文都不好写!化学反而比物理难…… 第105张
成都初三二诊总结及全科完整版试卷!数学难度“全面提升”!英语“简单了”!语文作文都不好写!化学反而比物理难…… 第106张
25-26年初三二诊青羊区数学试卷
上下滑动查看,点击可保存下载↓↓↓
成都初三二诊总结及全科完整版试卷!数学难度“全面提升”!英语“简单了”!语文作文都不好写!化学反而比物理难…… 第107张
成都初三二诊总结及全科完整版试卷!数学难度“全面提升”!英语“简单了”!语文作文都不好写!化学反而比物理难…… 第108张
成都初三二诊总结及全科完整版试卷!数学难度“全面提升”!英语“简单了”!语文作文都不好写!化学反而比物理难…… 第109张
成都初三二诊总结及全科完整版试卷!数学难度“全面提升”!英语“简单了”!语文作文都不好写!化学反而比物理难…… 第110张
成都初三二诊总结及全科完整版试卷!数学难度“全面提升”!英语“简单了”!语文作文都不好写!化学反而比物理难…… 第111张
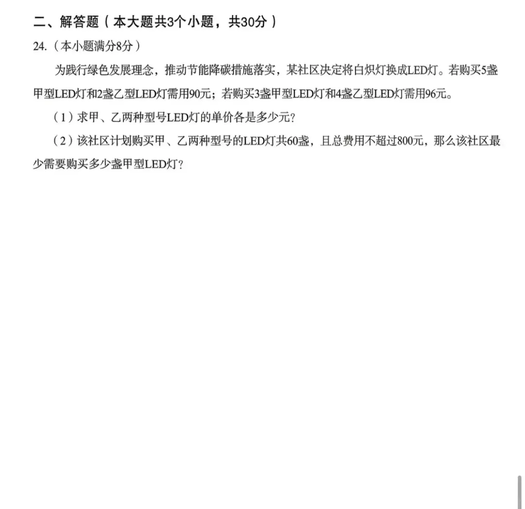
25-26年初三二诊高新区数学试卷
上下滑动查看,点击可保存下载↓↓↓
成都初三二诊总结及全科完整版试卷!数学难度“全面提升”!英语“简单了”!语文作文都不好写!化学反而比物理难…… 第112张
成都初三二诊总结及全科完整版试卷!数学难度“全面提升”!英语“简单了”!语文作文都不好写!化学反而比物理难…… 第113张
成都初三二诊总结及全科完整版试卷!数学难度“全面提升”!英语“简单了”!语文作文都不好写!化学反而比物理难…… 第114张
成都初三二诊总结及全科完整版试卷!数学难度“全面提升”!英语“简单了”!语文作文都不好写!化学反而比物理难…… 第115张
成都初三二诊总结及全科完整版试卷!数学难度“全面提升”!英语“简单了”!语文作文都不好写!化学反而比物理难…… 第116张
成都初三二诊总结及全科完整版试卷!数学难度“全面提升”!英语“简单了”!语文作文都不好写!化学反而比物理难…… 第117张
成都初三二诊总结及全科完整版试卷!数学难度“全面提升”!英语“简单了”!语文作文都不好写!化学反而比物理难…… 第118张
成都初三二诊总结及全科完整版试卷!数学难度“全面提升”!英语“简单了”!语文作文都不好写!化学反而比物理难…… 第119张
25-26年初三二诊青羊区化学试卷
上下滑动查看,点击可保存下载↓↓↓
成都初三二诊总结及全科完整版试卷!数学难度“全面提升”!英语“简单了”!语文作文都不好写!化学反而比物理难…… 第120张
成都初三二诊总结及全科完整版试卷!数学难度“全面提升”!英语“简单了”!语文作文都不好写!化学反而比物理难…… 第121张
成都初三二诊总结及全科完整版试卷!数学难度“全面提升”!英语“简单了”!语文作文都不好写!化学反而比物理难…… 第122张
成都初三二诊总结及全科完整版试卷!数学难度“全面提升”!英语“简单了”!语文作文都不好写!化学反而比物理难…… 第123张
成都初三二诊总结及全科完整版试卷!数学难度“全面提升”!英语“简单了”!语文作文都不好写!化学反而比物理难…… 第124张
成都初三二诊总结及全科完整版试卷!数学难度“全面提升”!英语“简单了”!语文作文都不好写!化学反而比物理难…… 第125张
成都初三二诊总结及全科完整版试卷!数学难度“全面提升”!英语“简单了”!语文作文都不好写!化学反而比物理难…… 第126张
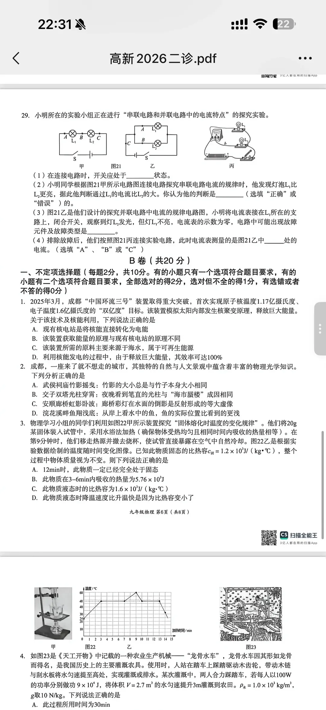
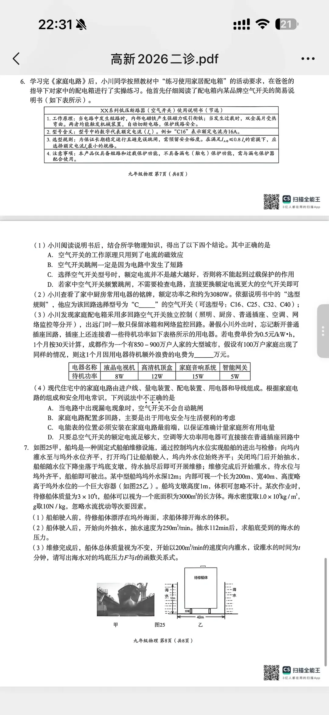
25-26年初三二诊高新区物理试卷
上下滑动查看,点击可保存下载↓↓↓
成都初三二诊总结及全科完整版试卷!数学难度“全面提升”!英语“简单了”!语文作文都不好写!化学反而比物理难…… 第127张
成都初三二诊总结及全科完整版试卷!数学难度“全面提升”!英语“简单了”!语文作文都不好写!化学反而比物理难…… 第128张
成都初三二诊总结及全科完整版试卷!数学难度“全面提升”!英语“简单了”!语文作文都不好写!化学反而比物理难…… 第129张
成都初三二诊总结及全科完整版试卷!数学难度“全面提升”!英语“简单了”!语文作文都不好写!化学反而比物理难…… 第130张
成都初三二诊总结及全科完整版试卷!数学难度“全面提升”!英语“简单了”!语文作文都不好写!化学反而比物理难…… 第131张
成都初三二诊总结及全科完整版试卷!数学难度“全面提升”!英语“简单了”!语文作文都不好写!化学反而比物理难…… 第132张
成都初三二诊总结及全科完整版试卷!数学难度“全面提升”!英语“简单了”!语文作文都不好写!化学反而比物理难…… 第133张
成都初三二诊总结及全科完整版试卷!数学难度“全面提升”!英语“简单了”!语文作文都不好写!化学反而比物理难…… 第134张
25-26年初三二诊锦江区化学试卷
上下滑动查看,点击可保存下载↓↓↓
成都初三二诊总结及全科完整版试卷!数学难度“全面提升”!英语“简单了”!语文作文都不好写!化学反而比物理难…… 第135张
成都初三二诊总结及全科完整版试卷!数学难度“全面提升”!英语“简单了”!语文作文都不好写!化学反而比物理难…… 第136张
成都初三二诊总结及全科完整版试卷!数学难度“全面提升”!英语“简单了”!语文作文都不好写!化学反而比物理难…… 第137张
成都初三二诊总结及全科完整版试卷!数学难度“全面提升”!英语“简单了”!语文作文都不好写!化学反而比物理难…… 第138张
成都初三二诊总结及全科完整版试卷!数学难度“全面提升”!英语“简单了”!语文作文都不好写!化学反而比物理难…… 第139张
成都初三二诊总结及全科完整版试卷!数学难度“全面提升”!英语“简单了”!语文作文都不好写!化学反而比物理难…… 第140张
成都初三二诊总结及全科完整版试卷!数学难度“全面提升”!英语“简单了”!语文作文都不好写!化学反而比物理难…… 第141张
成都初三二诊总结及全科完整版试卷!数学难度“全面提升”!英语“简单了”!语文作文都不好写!化学反而比物理难…… 第142张
25-26年初三二诊金牛物理试卷
上下滑动查看,点击可保存下载↓↓↓
成都初三二诊总结及全科完整版试卷!数学难度“全面提升”!英语“简单了”!语文作文都不好写!化学反而比物理难…… 第143张
成都初三二诊总结及全科完整版试卷!数学难度“全面提升”!英语“简单了”!语文作文都不好写!化学反而比物理难…… 第144张
成都初三二诊总结及全科完整版试卷!数学难度“全面提升”!英语“简单了”!语文作文都不好写!化学反而比物理难…… 第145张
成都初三二诊总结及全科完整版试卷!数学难度“全面提升”!英语“简单了”!语文作文都不好写!化学反而比物理难…… 第146张
成都初三二诊总结及全科完整版试卷!数学难度“全面提升”!英语“简单了”!语文作文都不好写!化学反而比物理难…… 第147张
成都初三二诊总结及全科完整版试卷!数学难度“全面提升”!英语“简单了”!语文作文都不好写!化学反而比物理难…… 第148张
成都初三二诊总结及全科完整版试卷!数学难度“全面提升”!英语“简单了”!语文作文都不好写!化学反而比物理难…… 第149张
成都初三二诊总结及全科完整版试卷!数学难度“全面提升”!英语“简单了”!语文作文都不好写!化学反而比物理难…… 第150张
| 以上内容为家长、网友分享,仅供参考。部分素材收集自成都好教育。仅供参考。详细二诊及中考信息请以校方官宣为准。
成都初三二诊总结及全科完整版试卷!数学难度“全面提升”!英语“简单了”!语文作文都不好写!化学反而比物理难…… 第151张
以上图文,贵在分享,版权归原作者及原出处所有,内容为作者观点,并不代表本公众号赞同其观点,和对其真实性负责。如涉及版权等问题,请及时与我们联系
更多教育资讯
关注【大成升学教育】微信公众号
免责申明:除原创作品外,本公众号使用的部分图片及文字来源于其他公众平台与互联网网页,版权归原作者所有,使用目的是为了将相关内容分享给更多的人。若上述使用可能涉及侵权,请予以告知,我们将尽快删除相关内容。谢谢!
成都初三二诊总结及全科完整版试卷!数学难度“全面提升”!英语“简单了”!语文作文都不好写!化学反而比物理难…… 第152张

扫码关注

您身边的升学教育顾问!

抱歉,评论功能暂时关闭!